Foram encontradas 520 questões.
O proprietário ou possuidor de imóvel, pessoa natural ou jurídica, pode, por instrumento público ou particular ou por termo administrativo firmado perante órgão integrante do Sistema Nacional de Meio Ambiente (SISNAMA), limitar o uso de toda a sua propriedade ou de parte dela para preservar, conservar ou recuperar os recursos ambientais existentes, instituindo servidão ambiental.
Sobre a servidão ambiental, afirma-se que
Provas
Questão presente nas seguintes provas
No paradigma de orientação a objetos da linguagem PHP, no que diz respeito a escopo, é correto afirmar que
Provas
Questão presente nas seguintes provas
Um determinado catálogo de um condicionador de ar doméstico modelo Split indica um EER (Razão de Eficiência Energética) igual a 10 para operação no modo de refrigeração. A capacidade de resfriamento do equipamento em questão é de 18.000 BTU/h nas condições de teste para uma rede de alimentação monofásica com tensão de 220 V e fator de fase unitário.
De acordo com estes dados, afirma-se que o consumo deste aparelho em KW.h, operando nestas condições, no modo de refrigeração durante 5 horas por dia por um período total de 22 dias, será de
Provas
Questão presente nas seguintes provas
Considerando uma carga com uma potência ativa de 7540,8 kW e uma potência aparente de 10662,6912 kVA, funcionando por 10 horas, calcule, respectivamente, o consumo de energia ativa, de energia reativa e o fator de potência, bem como, o ajuste por baixo fator de potência.
Os dados obtidos são:
Provas
Questão presente nas seguintes provas
Um coletor-tronco de esgotos tem uma capacidade de vazão máxima de 4.000L/s. Deseja-se construir uma obra que vai contribuir com uma vazão máxima de 700L/s para o coletor-tronco de esgoto. Se a vazão de esgoto for ultrapassada, o coletor não transmitirá a vazão através da tubulação e ocorrerão acúmulos, gerando sérios transtornos na cidade. Atualmente, três bairros descarregam seu esgoto neste coletor e suas vazões máximas (picos) são de 1.000; 500, e 2.700L/s.
Baseando-se no texto acima, afirma-se que:
Provas
Questão presente nas seguintes provas
Sejam A e B as duas matrizes abaixo:
!$ A = \begin{bmatrix} -2 & 4 & 2 \\ 1 & 1 & 3 \\ -3 & 3 & -1 \end{bmatrix} B = \begin{bmatrix} 1 & 2 & 0 \\ 1 & 0 & -1 \\ 2 & 1 & 4 \end{bmatrix} !$
Qual o determinante da matriz AB?
Provas
Questão presente nas seguintes provas
O valor de !$ lim_{x \rightarrow 1} !$ !$ { \large \sqrt{x^2 - 3x+3} - \sqrt{x^2+3x-3} \over x^2-3x+2} !$ é
Provas
Questão presente nas seguintes provas
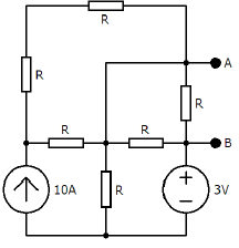
Considere o circuito ao lado.

Uma das técnicas utilizadas na resolução de circuitos corresponde à análise do circuito equivalente de Norton e Thévenin.
Para o circuito apresentado, o resistor equivalente de Norton (!$ R_N !$) entre os pontos A e B vale
Provas
Questão presente nas seguintes provas
Um quadrado ABCD está inscrito na circunferência de equação x² + y² = 9., e seus lados são paralelos aos eixos cartesianos. Se o vértice A está contido no primeiro quadrante, a equação da reta tangente à circunferência no ponto A é
Provas
Questão presente nas seguintes provas
Uma empresa corrigiu o seu fator de carga (FC) de 0,27 para 0,42. Considerando-se que a tarifa de consumo é R$ 0,35 e a tarifa de demanda é R$ 12,00, quais são os valores pagos por kWh, antes e depois da correção, respectivamente?
Provas
Questão presente nas seguintes provas
Cadernos
Caderno Container