Foram encontradas 769 questões.
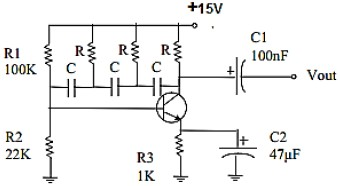
No circuito da figura, o AOP está energizado com fonte simétrica de +15V/ –15V.

O valor de R3, para que a saída do AOP atinja o valor máximo na saída, é apresentado na alternativa
Provas
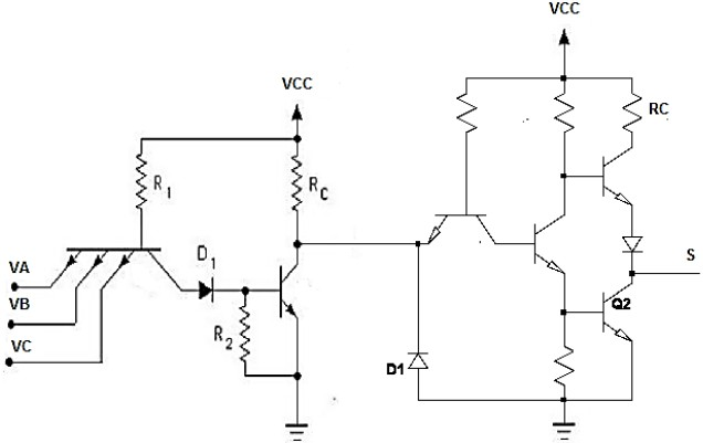
Analise a figura a seguir.

Assinale a alternativa que apresenta a função lógica representada pelo circuito da figura anterior.
Provas
A tabela abaixo apresenta características de um Multímetro Digital.
| Tensão DC | ||
| Faixa | Resolução | Precisão |
| 200 mV | 100 !$ \mu !$V | !$ \pm !$(0,5% Leit + 2D) |
| 2000 mV | 1 mV | |
| 20 V | 10 mV | |
| 200 V | 100 mV | |
| 1000 V | 1 V | !$ \pm !$(0,8% Leit + 2D) |
Utilizando a escala de 20 V, o valor medido considerando o erro de medição é apresentado na alternativa
Provas
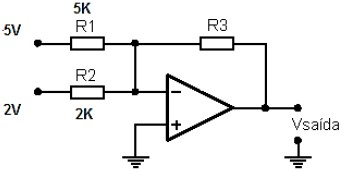
Dada a expressão s = a – b, o circuito que executa esta função é representado na alternativa
Provas
Amplificadores operacionais são circuitos integrados com aplicações lineares e não lineares. As figuras representam uma configuração com AOP.

No instante de 0 a t1, o valor de Vo está representado na alternativa
Provas
O diodo é um componente eletrônico do tipo semicondutor construído à base de silício que é um material classificado como semimetal. O gráfico representa a curva característica do diodo representada pela linha reta A, considere a corrente de 1 mA para uma tensão de 0,7 V.

Considerando o gráfico e a 3º aproximação para diodos, a corrente total do circuito da figura está representada na alternativa
Provas
O circuito representado na figura é uma polarização do TBJ com fonte simétrica.
(Considere: VBE = 0,7, !$ \beta !$=100.)

Assinale a alternativa que representa corretamente o valor da corrente do Emissor.
Provas
Osciladores são circuitos eletrônicos que geram um sinal de saída sem a necessidade de um sinal aplicado, sendo assim denominados circuitos realimentados.

O tipo de oscilador demonstrado na figura é
Provas
A figura a seguir ilustra um amplificador JFET na configuração de autopolarização. O ponto de operação do circuito é definido por VGSq = –2,6V e IDq = 2,6 mA. O JFET possui IDSS = 8 mA e VGS(OFF)= –6V. Com base nesses dados é correto afirmar que o ganho de tensão do circuito é aproximadamente igual a
(Considere: rd !$ \ge !$ 10(RD + RS), gm0 = 2,67 mS, gm = 1,51 mS.)

Provas
Associação de resistores é muito comum em circuitos eletrônicos. O circuito demonstrado pela figura é um exemplo deste tipo de associação.

O valor da diferença de potencial entre os pontos A e B (VAB) no circuito é igual a
Provas
Caderno Container