Foram encontradas 577 questões.
O circuito mostrado na figura ao lado, montado para ensaios de medidas elétricas, serve para identificar a tensão nominal e a resistência interna de uma bateria desconhecida.

Variando-se o potenciômetro P, foram obtidas as seguintes medidas:
| Tensão no voltímetro | Corrente no amperímetro |
| 13,4 V | 2 A |
| 11,0 V | 5 A |
Assinale a alternativa que apresenta, respectivamente, a tensão nominal da bateria, em V, e a sua resistência interna, em Ω.
Provas
A respeito de sistemas de gerenciadores de banco de dados (SGBD), identifique como verdadeiras (V) ou falsas (F) as seguintes afirmativas:
( ) Transação é uma coleção de operações que desempenha uma função lógica única dentro de uma aplicação do sistema de banco de dados.
( ) Em um SGBD, o gerenciador de informações é responsável por garantir a manutenção de estados consistentes (correção), a despeito de falhas no sistema.
( ) Os comandos DDL são processados e geram tabelas específicas de controle, armazenadas externamente ao SGBD.
( ) Uma entidade, em um SGBD, é um objeto que pode ser identificado de forma unívoca em relação a todos os outros objetos.
Assinale a alternativa que apresenta a sequência correta, de cima para baixo.
Provas
A respeito de sistemas de banco de dados, considere as seguintes afirmativas:
1. Uma expressão em cálculo relacional de tupla é da forma {t|P(t)}.
2. As operações de projeções generalizadas estendem as operações de projeção de modo a permitir que funções geométricas e paramétricas sejam utilizadas em listas de projeções.
3. Funções agregadas são aquelas que, quando aplicadas, tomam uma coleção de valores e retornam um valor simples como resultado.
4. Uma relação visão \( v_1 \) é dita diretamente dependente de uma relação visão \( v_2 \), se \( v_2 \) é usado na expressão definindo \( v_1 \).
Assinale a alternativa correta.
Provas
A figura ao lado apresenta uma fonte de tensão monofásica alimentando alguns equipamentos.

Com base nas informações apresentadas na figura, assinale a alternativa que apresenta a potência aparente total fornecida pela fonte de alimentação.
Provas
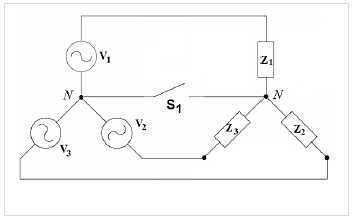
A figura ao lado apresenta um gerador trifásico ligado em estrela e uma carga trifásica ligada em estrela, sendo as tensões de fase do gerador \( V_1 \), \( V_2 \) e \( V_3 \) de 100 V eficaz.

As impedâncias da carga trifásica \( Z_1 \), \( Z_2 \) e \( Z_3 \) apresentam característica puramente resistiva de 50 Ω, 100 Ω e 200 Ω, respectivamente. A respeito desse circuito, identifique como verdadeiras (V) ou falsas (F) as seguintes afirmativas:
( ) Com a chave \( S_1 \) aberta, a tensão eficaz sobre a impedância \( Z_1 \) será de 100 V eficaz.
( ) Com a chave \( S_1 \) fechada, a potência total dissipada pela carga trifásica é de 350 W.
( ) Com a chave \( S_1 \) fechada, as correntes fornecidas pelas fontes \( V_1 \), \( V_2 \) e \( V_3 \) são iguais.
( ) Se a carga trifásica fosse uma carga equilibrada, não haveria corrente circulando pela chave \( S_1 \) quando fechada.
Assinale a alternativa que apresenta a sequência correta, de cima para baixo.
Provas
A figura ao lado apresenta um gerador trifásico ligado em estrela e uma carga trifásica ligada em triângulo, sendo as tensões de fase do gerador \( V_1 \), \( V_2 \)e \( V_3 \) de 127 V eficaz.

Com base nessas informações, considere as seguintes afirmativas:
1. Com a chave \( S_1 \) fechada, a tensão de fase na carga trifásica será de 220 V eficaz.
2. Se as três impedâncias que compõem a carga trifásica são três resistências de 1 kΩ cada e a chave \( S_1 \) está fechada, a potência aparente consumida pela carga trifásica será de 145,2 VA.
3. Com a chave \( S_1 \) aberta, a tensão sobre a impedância \( Z_3 \) será de 127 V eficaz.
4. Com a chave \( S_1 \) aberta, a tensão sobre a impedância \( Z_2 \) será de 220 V eficaz.
Assinale a alternativa correta.
Provas
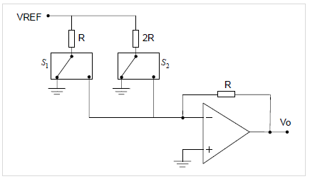
Considere o circuito ao lado.

Assinale a alternativa que apresenta a aplicação desse circuito.
Provas
Considere o circuito elétrico ao lado.

Assumindo que o AMPOP seja ideal, assinale a alternativa que apresenta o valor da tensão Vo, mostrada no circuito.
Provas
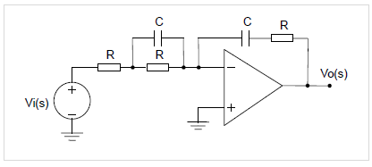
Considere o circuito elétrico ao lado.

Assumindo que o AMPOP seja ideal, a função de transferência G(s), definida por G(s) = Vo(s) / Vi(s), é igual a:
Provas
NÃO se encontra entre os blocos básicos de um microcontrolador:
Provas
Caderno Container