Foram encontradas 441 questões.
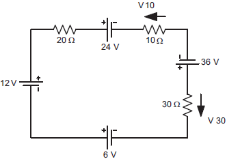
No circuito mostrado na figura ao lado, as tensões sobre os resistores de 10!$ Ω !$ e 30!$ Ω !$ são representadas por V10 e V30, respectivamente. Sabendo-se que todos os elementos do circuito são ideais, o valor das tensões V10 e V30, indicadas sobre os respectivos resistores, são

Provas
A Norma Brasileira estabelece na instalação de eletrodutos, para servir os condutores elétricos, que não haja trechos contínuos retilíneos maiores que 15 metros, sem que haja interposição de caixas ou equipamentos, sendo que, nos trechos com curvas, essa distância fica reduzida, para cada curva de
Provas
A Norma Brasileira, em suas prescrições de proteção contra correntes de sobrecarga, tem um item específico para a coordenação entre condutores e dispositivos de proteção contra sobrecarga.
Considere:
IB - Corrente de projeto do circuito;
IZ - Capacidade de condução de corrente dos condutores nas condições previstas para sua instalação;
IN - Corrente nominal do dispositivo de proteção nas condições previstas para sua instalação.
A característica de funcionamento de um dispositivo protegendo um circuito contra sobrecargas deve satisfazer à seguinte condição:
Provas
Uma indústria consome 3.200 kVA, com um fator de potência 0,6 atrasado. Como esse fator de potência está muito baixo, a concessionária de energia elétrica solicitou que se corrigisse o mesmo para 0,95 atrasado. A potência do compensador síncrono (QC) para efetuar essa correção e a potência recebida (N) da rede elétrica pela indústria, após a correção do fator de potência estão, respectivamente, nos intervalos
Considere: [ cos (!$ Φ !$) = 0,95 ; !$ Φ !$= 18,20 ; tg (!$ Φ !$) = 0,32]
Provas
Para oferecer proteção contra descargas atmosféricas em edificações que apresentam grandes áreas de cobertura, a NBR 5419 recomenda o Método de Faraday. Esse Método consiste na colocação de
Provas
|
Tipo de Fonte Nº |
Potência (W) | Tensão de operação (V) | Fluxo Luminoso (Lm) | Corrente na Lâmpada (A) |
Vida Média (H) |
| 1 | 60 | 120 | 1800 | 1,2 |
1000 |
| 2 |
100 |
120 |
2100 | 0,9 |
1500 |
| 3 | 250 | 125 | 12000 | 2,3 |
6000 |
| 4 | 80 |
125 |
6000 | 1,7 |
5000 |
| 5 |
40 |
120 |
4000 | 0,6 |
3000 |
Dentre os tipos de fontes de luz descritos na tabela acima, aquele que apresenta maior eficiência luminosa, EFL, é o de Nº
Provas
A estrutura básica de um Controlador Lógico Programável (CLP) é constituída de Porta de Entrada, Unidade de Processamento, Memória do Sistema, Memória do Usuário e Porta de saída. A respeito dessa estrutura, analise as afirmativas abaixo.
I – os sinais de entrada e saída são digitais, mas somente os da entrada podem ser também analógicos;
II – os sinais de entrada digitais são aqueles que possuem a função de indicar qualquer ocorrência no processo, por meio de estados definidos como ligado e desligado;
III – a memória do usuário é o elemento que possui o programa do CLP com o sistema de memória ROM ou RAM.
IV – os sinais de saída digitais são os que recebem do campo sinais dos sensores instalados.
Está correto APENAS o que se afirma em
Provas

A representação gráfica acima pertence a uma instalação elétrica para alimentação através de condutores elétricos, de dois conjuntos motor-bomba. De acordo com a NBR 5410, a Taxa Máxima de Ocupação, TMO, dos eletrodutos que contém os circuitos, é de
Provas
A NBR 5410 apresenta, como a principal medida de proteção contra contatos indiretos, a proteção por secionamento automático do circuito que alimenta o equipamento, independente dos sistemas de aterramento TN, TT, IT, ao qual estará submetido. O sistema TN possui os esquemas de ligação TN – C, TN – S e TN – C - S.
Desse modo, em relação ao secionamento automático para os esquemas do sistema TN, quanto ao uso de dispositivo à sobrecorrente e ao dispositivo diferencial residual, a Norma estabelece que, no esquema
Provas
O material isolante é dos mais importantes componentes em um condutor elétrico, quando utilizado como cabo de energia. Na escolha do material, são determinantes as características que correspondam à rigidez dielétrica, as perdas dielétricas e à flexibilidade. Assim, esses condutores, ao serem fabricados, recebem isolações poliméricas que, segundo seu comportamento termomecânico, podem ser classificados em termofixos e termoplásticos.
Dentre as isolações utilizadas, atualmente, nos cabos de energia em instalações elétricas, aquela isolação classificada como isolação termoplástica corresponde a
Provas
Caderno Container