Foram encontradas 60 questões.

O diagrama acima representa o mapa de polos (x) e zeros (0) de uma função de transferência discreta G(z). Os polos e os zeros estão numerados de 1 a 7.
Dentro desse contexto, os polos e zeros que apresentam conjugados são, respectivamente,
Provas
O circuito abaixo representa um contador binário assimétrico usando-se JK flip-flops, que realiza uma contagem específica de pulsos.

Esse contador é classificado como
Provas
Na equação abaixo, Kp, Ki e Kd são os ganhos relativos a cada ação dos componentes P, I e D de um controle PID.
\( Var(t) = Kp \Biggr[ err(t) + Ki \int err(t) + Kd { \large derr(t) \over dt}\Biggr] \)
Nessa equação, Var(t) é a variável sobre a qual o controlador vai atuar, e err(t) é o erro entre o valor desejado e a variável que é controlada no processo.
Sobre esse tema, considere as afirmativas a seguir.
I – No controle proporcional, o valor da Var(t) é proporcional ao erro err(t).
II – A ação integral elimina o erro err(t) em regime permanente.
III – A ação derivativa só atua se existir variação no erro err(t).
É correto o que se afirma em
Provas
A figura abaixo apresenta um diagrama Ladder.

Nesse diagrama,
Provas
Um engenheiro eletrônico deseja disponibilizar a internet para um grupo de terminais usuários. Para isso, planeja montar a instalação mostrada abaixo.

Nessa instalação, antes do switch, que alimenta os usuários, há um equipamento que procede o repasse de datagramas entre redes que não podem entregar diretamente os frames, compartilhando a internet.
O equipamento mais adequado a ser instalado é
Provas
Os sistemas I, II, III e IV são representados por suas respectivas equações e mostrados a seguir.
I - \( \rightarrow 2y"+ 3y' + y = log(x) \)
II - \( \rightarrow { \large d^2y \over dt^2} + 2 { \large dy \over dt} + y = { \large dx \over dt} + x(t - 2) \)
III - \( \rightarrow y[n] + 2y[n - 1] = -2x[n - 2] \)
IV - \( \rightarrow y"(t) + y'(t) + 4y(t - 4) = x(t) \)
Quais são os sistemas contínuos e lineares?
Provas
O circuito abaixo representa um decodificador com entradas X1 e X0 e saídas Q0, Q1, Q2 e Q3.

Qual tabela representa corretamente o decodificador?
Provas

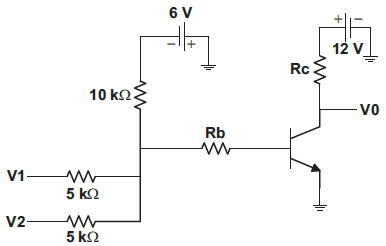
O circuito eletrônico digital acima representa uma porta lógica. Sabe-se que os valores numéricos de Rc e Rb estão calculados adequadamente para o perfeito funcionamento da porta lógica. Além disso, o “1” lógico foi definido como +12 volts e o “0” lógico como 0 volts.
Diante do exposto, a porta lógica que o circuito eletrônico digital representa é
Provas
Para construir parte de um sistema digital, um engenheiro eletrônico precisa realizar um processo de minimização de função booleana. A tabela verdade da função booleana que deve ser minimizada possui três variáveis de entrada, A, B e C.

Nesses termos, usando portas E, OU e inversores, a expressão da função que minimiza o mapa acima é
Provas
Um sistema contínuo com uma entrada x(t) e uma saída y(t) é representado na figura abaixo.

Para que seja classificado como linear, é necessário e suficiente o seguinte:
Provas
Caderno Container