Foram encontradas 70 questões.

Provas
Questão presente nas seguintes provas

Provas
Questão presente nas seguintes provas
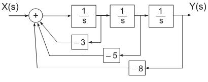
Um sistema com sinais x(t) de entrada e y(t) de saída tem sua dinâmica modelada pela seguinte equação diferencial:

A função de transferência que liga a saída Y(s) à entrada X(s) é

A função de transferência que liga a saída Y(s) à entrada X(s) é
Provas
Questão presente nas seguintes provas

Provas
Questão presente nas seguintes provas

I - A corrente im , mostrada na figura, pode fluir nos dois sentidos.
II - O carro pode andar em marcha a ré, isto é, o sentido de rotação do motor pode ser invertido.
III - É possível recuperar energia para a bateria durante a ação de frenagem motora.
É correto APENAS o que se afirma em
Provas
Questão presente nas seguintes provas
O polinômio do denominador da função de transferência de um sistema em malha fechada é dado por
s³ + 12 s² + 44 s + 48 + K.
Variando positivamente o valor de K até o sistema entrar em oscilação pura (limiar da instabilidade), o valor da frequência de oscilação, em rad/s, é
Provas
Questão presente nas seguintes provas
Após o dimensionamento de um projeto elétrico de baixa tensão, o projetista constatou que, para um dado circuito, a proteção contra contatos indiretos não foi atingida. A providência que NÃO permite solucionar o problema é
Provas
Questão presente nas seguintes provas
As Normas referentes à instalação de motores elétricos de indução, com rotor de gaiola em instalações de baixa tensão, e as técnicas de instalação desses equipamentos preconizam
Provas
Questão presente nas seguintes provas
Para que um transformador trifásico esteja inserido em uma instalação elétrica com o primário na configuração em estrela aterrado, e o secundário, em delta, a relação de espiras entre os enrolamentos primários e secundários deve ser igual à relação de tensões de
Provas
Questão presente nas seguintes provas
- Instalações ElétricasAterramentos
- Normas TécnicasNBRsNBR 5410: Instalações Elétricas de Baixa Tensão
- Normas TécnicasNBRsNBR 5419: Sistema de Proteção contra Descargas Atmosféricas
Nas instalações elétricas, a construção, a manutenção e a utilização de um sistema de aterramento e das malhas de terra possibilitam, dentre outras coisas, estabilidade e segurança à instalação. A esse respeito, de acordo com o estabelecido em Norma e pelas técnicas de construção, verifica-se que
Provas
Questão presente nas seguintes provas
Cadernos
Caderno Container