Foram encontradas 1.700 questões.
O modo de execução de uma linguagem de programação, apesar de não ser obrigatório, é fortemente determinado por características do projeto da linguagem. Isso permite que as linguagens de programação sejam agrupadas pelo modo como são tipicamente processadas. Algumas linguagens são normalmente compiladas diretamente para linguagem de máquina, outras são normalmente interpretadas e, ainda, existe um grupo de linguagens híbridas que são, normalmente, compiladas para uma linguagem intermediária que é interpretada por uma máquina virtual.
Que lista possui um exemplo de cada um dos três grupos de linguagens?
Provas
Disciplina: TI - Desenvolvimento de Sistemas
Banca: CESGRANRIO
Orgão: Transpetro
Documentos XML são estruturados segundo uma hierarquia de unidades informacionais chamadas de nós.
Qual tecnologia XML fornece ao desenvolvedor uma API para adicionar, editar e remover esses nós?
Provas
Disciplina: TI - Desenvolvimento de Sistemas
Banca: CESGRANRIO
Orgão: Transpetro
Um dos elementos-chave do processo SCRUM é o Sprint, que é uma fase que acontece
Provas
Disciplina: TI - Desenvolvimento de Sistemas
Banca: CESGRANRIO
Orgão: Transpetro
Provas
Disciplina: TI - Desenvolvimento de Sistemas
Banca: CESGRANRIO
Orgão: Transpetro
Uma de suas características é
Provas
A um analista de sistemas foi atribuída a responsabilidade de gerenciar um projeto em cascata de informática.
Dentre as restrições que ele deverá determinar obrigatoriamente, nas fases iniciais desse projeto, segundo o PMBOK, constam:
Provas
Disciplina: TI - Desenvolvimento de Sistemas
Banca: CESGRANRIO
Orgão: Transpetro
- Fundamentos de ProgramaçãoAlgoritmos
- Fundamentos de ProgramaçãoEstruturas de Dados
- Fundamentos de ProgramaçãoLógica de Programação
Um programador precisa elaborar um método que diga se uma matriz quadrada recebida como parâmetro é a matriz identidade de ordem n. Esse método recebe uma matriz quadrada (mat) e sua ordem (n) como parâmetros, e retorna true, se a matriz recebida for a matriz identidade de ordem n, ou false, caso contrário.
Qual método executa o que foi especificado acima?
Provas
Disciplina: TI - Desenvolvimento de Sistemas
Banca: CESGRANRIO
Orgão: Transpetro

Depois de 5 dias de iniciada a obra, o gerente percebeu alguns enganos e, em tempo hábil, suspendeu a atividade U, substituindo-a pela atividade V, com duração de cinco dias, tendo a atividade R como predecessora.
Qual é o caminho crítico dessa nova configuração?
Provas
- Engenharia de SoftwareTestesAnálise Estática
- Fundamentos de ProgramaçãoGrafos
- Qualidade de SoftwareAtributos de Qualidade de Software
- Qualidade de SoftwareMétricas de SoftwareComplexidade Ciclomática
Uma das medidas de qualidade do código de um software é a Complexidade, que pode ser medida por meio da complexidade ciclomática.
Considere um grafo de fluxo que possui 5 nós e 12 arcos.
Qual a complexidade ciclomática desse grafo?
Provas
Disciplina: TI - Desenvolvimento de Sistemas
Banca: CESGRANRIO
Orgão: Transpetro
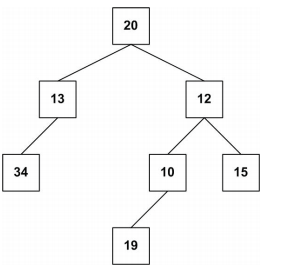
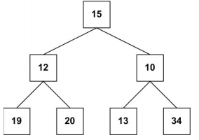
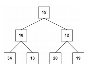
Uma árvore binária foi percorrida em ordem simétrica, e os valores de seus nós exibidos no console. O resultado desse procedimento foi o seguinte:
15 12 10 19 20 13 34
Dentre as árvores apresentadas, a única capaz de produzir o resultado acima é
Provas
Caderno Container