Foram encontradas 540 questões.
I – os Fluxogramas de Engenharia devem conter instruções para a realização da interconexão dos cabos dos instrumentos, identificando bornes, fios e eletrodutos de todos os elementos do sistema de controle.
II – os Diagramas Lógicos devem apresentar as lógicas e as funções discretas a serem executadas, representando a lógica da forma mais simplificada possível.
III – as Matrizes de Causa e Efeito mostram a relação entre eventos e ações que devem ocorrer de forma automática a partir da operação do sistema de controle.
IV – os Diagramas de Interligação Elétrica devem conter as malhas de controle, indicação de elementos, alarmes e intertravamentos mostrados de forma detalhada, com a função de cada instrumento, sua identificação e localização, tipo de sinal de controle (pneumático, eletrônico) e tipo da instrumentação (painel convencional, SDCD, CP).
É correto APENAS o que se afirma em:
Provas
Um estagiário implementou a lógica, representada no diagrama ladder e mostrada na Figura, em um Controlador Lógico Programável (CLP).

O técnico de instrumentação que estava supervisionando o estagiário o alertou que era possível simplificar a implementação.
A lógica sugerida pelo técnico de instrumentação, que equivale à lógica implementada pelo estagiário, é a
Provas
I - Operação que estabelece, sob condições especificadas, uma relação entre os valores e as incertezas de medição fornecidos por padrões e as indicações correspondentes com as incertezas associadas.
II - Sequência de processos, desde uma referência até o sistema de medição final, em que o resultado de cada um deles depende do resultado do processo precedente.
III - Propriedade de um resultado de medição pela qual tal resultado pode ser relacionado a uma referência, por meio de uma cadeia ininterrupta e documentada de calibrações, cada uma contribuindo para a incerteza de medição.
Os termos metrológicos que representam tais conceitos são, respectivamente,
Provas
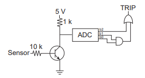
Considere que o conversor ADC é de 3 bits (b2,b1,b0),
com medição de 0 a 5 Vdc, sendo que b2 é o bit mais significativo. O transistor possui um ganho β =100, e o pino
do sensor está recebendo uma tensão de 1 Vdc.
O valor lógico das saídas (b2,b1,b0) do ADC e o valor lógico da saída de TRIP são, respectivamente,
Provas
Considerando-se o sistema instrumentado de segurança, representado acima, o nível SIL desse sistema é o
Provas
Qual é a razão entre as vazões
Provas
Um técnico em instrumentação está orientando um estagiário. Durante a análise de um sinal de baixa frequência sobreposto com um ruído de alta frequência, o técnico questiona o estagiário sobre como poderia calcular a relação sinal/ruído (SNR) daquela medição. O estagiário responde que a SNR é uma relação entre as potências do sinal de baixa e de alta frequências que estão envolvidos no sinal medido.
Desse modo, para calcular a SNR da medição, o estagiário deve indicar a seguinte expressão matemática:
Dado
Vrms e VRrms são os valores RMS do sinal e do ruído
Provas
Sabendo-se que o peso específico relativo do fluido que circula nessa instalação é de 0,85, qual é o peso específico, em N/m3 , desse fluido?
Dado g = 10 m/s2 ϒ H2O= 1.000 kgf/m3
Provas
O técnico observou que, por NÃO estarem em conformidade com as normas brasileiras, NÃO estariam adequados APENAS os comprimentos dos prolongas das estacas
Provas
A tensão normal atuante em um ponto da seção transversal de teste do corpo de prova, expressa em MPa, é de
Provas
Caderno Container