Foram encontradas 709 questões.
Para responder a questão, considere as informações abaixo.
A Cia. Premium apresentou as seguintes demonstrações contábeis:

Informações Adicionais:
− As despesas com juros não foram pagas.
− O terreno foi vendido à vista.
− O aumento de capital foi realizado com os seguintes recursos:R$30.000,00 em dinheiro e o restante com reservas de lucros.
− Não houve pagamento de financiamentos.
Provas
Para responder a questão, considere as informações abaixo.
A Cia. Premium apresentou as seguintes demonstrações contábeis:

Informações Adicionais:
− As despesas com juros não foram pagas.
− O terreno foi vendido à vista.
− O aumento de capital foi realizado com os seguintes recursos:R$30.000,00 em dinheiro e o restante com reservas de lucros.
− Não houve pagamento de financiamentos.
Provas
Para responder a questão, considere as informações abaixo.
A Cia. Premium apresentou as seguintes demonstrações contábeis:

Informações Adicionais:
− As despesas com juros não foram pagas.
− O terreno foi vendido à vista.
− O aumento de capital foi realizado com os seguintes recursos:R$30.000,00 em dinheiro e o restante com reservas de lucros.
− Não houve pagamento de financiamentos.
Provas
Provas
O bloco funcional previamente programado, que satisfaz a condição, consta em
Provas
- Álgebra Booleana e Circuitos Lógicos
- Automação Industrial
- Eletrônica DigitalProgramação Ladder
- Eletrônica Digital na Engenharia Eletrônica
Considere o trecho de programação Ladder abaixo.

A função lógica relativa é:
Provas
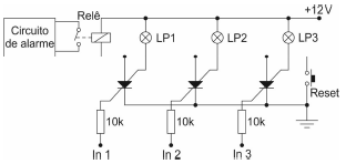
Considere o circuito abaixo.

A denominação dada aos tiristores presentes no sistema de alarme é
Provas
Considere o circuito abaixo.

Para elaborar o circuito, simplificado, empregando apenas portas NE (NAND) de duas entradas, quantas portas são necessárias?
Provas
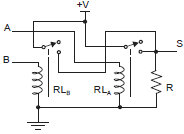
Considere a figura abaixo.

A lógica de operação executada pelo relé é chamada de
Provas
I. Possui quatro camadas semicondutoras PNPN, sendo o G (gate) instalado em uma das camadas N. I. Conduz de anodo para catodo e vice-versa. III. Pode ser levado à condução por meio de um impulso de tensão positiva no terminal gate. IV. Uma forma, bastante comum para retorná-lo à condição de bloqueio é estabelecer um curto-circuito momentâneo entre o anodo e o catodo.
Está correto o que se afirma APENAS em
Provas
Caderno Container