Foram encontradas 550 questões.
618054
Ano: 2018
Disciplina: Estatuto da Pessoa com Deficiência - Lei 13.146/2015
Banca: FCC
Orgão: TRT-15
Disciplina: Estatuto da Pessoa com Deficiência - Lei 13.146/2015
Banca: FCC
Orgão: TRT-15
Com relação às medidas judicias destinadas à proteção de interesses coletivos, difusos, individuais homogêneos e individuais
indisponíveis da pessoa com deficiência, considere:
I. Em caso de desistência ou abandono da ação, qualquer dos colegitimados pode assumir a titularidade ativa. II. A sentença terá eficácia de coisa julgada oponível erga omnes, exceto no caso de haver sido a ação julgada improcedente por deficiência de prova, hipótese em que qualquer legitimado poderá intentar outra ação com idêntico fundamento, valendo-se de nova prova. III. A sentença que concluir pela carência ou pela improcedência da ação não fica sujeita ao duplo grau de jurisdição, produzindo, portanto, efeitos imediatos. IV. Das sentenças e decisões proferidas contra o autor da ação e suscetíveis de recurso, poderá recorrer qualquer legitimado ativo, inclusive o Ministério Público.
De acordo com a Lei nº 7.853/1989, está correto o que consta em
I. Em caso de desistência ou abandono da ação, qualquer dos colegitimados pode assumir a titularidade ativa. II. A sentença terá eficácia de coisa julgada oponível erga omnes, exceto no caso de haver sido a ação julgada improcedente por deficiência de prova, hipótese em que qualquer legitimado poderá intentar outra ação com idêntico fundamento, valendo-se de nova prova. III. A sentença que concluir pela carência ou pela improcedência da ação não fica sujeita ao duplo grau de jurisdição, produzindo, portanto, efeitos imediatos. IV. Das sentenças e decisões proferidas contra o autor da ação e suscetíveis de recurso, poderá recorrer qualquer legitimado ativo, inclusive o Ministério Público.
De acordo com a Lei nº 7.853/1989, está correto o que consta em
Provas
Questão presente nas seguintes provas
A CPFL Paulista, concessionária de energia elétrica que atende a cidade de Campinas, entre outras, criou a Norma Técnica de
número 13 a fim de orientar os seus clientes, fixando os requisitos mínimos indispensáveis para ligação das unidades consumidoras
individuais através de redes aéreas, em tensão secundária de distribuição. Entre outras informações, a norma define
que o cliente enquadrado no atendimento monofásico que desejar atendimento bifásico ou trifásico,
Provas
Questão presente nas seguintes provas
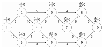
Considere, abaixo, o cronograma, seu caminho crítico e respectivas folgas:

Nesse caso, o caminho crítico passa pelas atividades
Provas
Questão presente nas seguintes provas
As estruturas em concreto armado tiveram uma grande disseminação no Brasil, especialmente nas regiões metropolitanas,
como a de Campinas. Com relação às armaduras para concreto na construção civil brasileira,
Provas
Questão presente nas seguintes provas
A definição de um cronograma físico-financeiro é essencial para o planejamento e execução de uma obra. Com relação às modalidades
de organização dos eventos na construção civil,
Provas
Questão presente nas seguintes provas
A ferramenta Program Evaluation and Review Technique denominada PERT é aplicável
Provas
Questão presente nas seguintes provas
Atenção: A questão refere-se ao conteúdo programático de Administração Pública.
Provas
Questão presente nas seguintes provas
O vínculo jurídico político que liga um indivíduo a um certo e determinado Estado, fazendo deste indivíduo um componente do
povo e capacitando-o a exigir sua proteção e sujeitando-o ao cumprimento de deveres impostos é denominado
Provas
Questão presente nas seguintes provas
- Controle de ConstitucionalidadeControle Abstrato ou ConcentradoADI: Ação Direta de inconstitucionalidade
- Controle de ConstitucionalidadeControle Incidental, Concreto ou Difuso
- Controle de ConstitucionalidadeControle Repressivo do Poder Legislativo
No sistema de controle de constitucionalidade das leis e atos normativos acolhido pelo direito brasileiro, à luz da interpretação
que lhe dá a jurisprudência do Supremo Tribunal Federal,
Provas
Questão presente nas seguintes provas
A Constituição Federal contém normas em matéria de fixação de remuneração no âmbito da iniciativa privada e no âmbito da
Administração pública. De acordo com essas regras e com a jurisprudência do Supremo Tribunal Federal,
Provas
Questão presente nas seguintes provas
Cadernos
Caderno Container