Foram encontradas 777 questões.
Ajax que tem por significado “Asynchronous Javascript And XML” e representa um conceito para descrever a interação do objeto XMLHttpRequest no lado do Cliente com os scripts baseados no servidor. Uma vez criada a instância do objeto XMLHttpRequest, existem diversos métodos disponíveis para o usuário, dos quais dois são detalhados a seguir. Observe.
I. Especifica os diferentes atributos necessários para realizar uma conexão com o servidor e permite que se façam seleções tais como GET e POST.
II. Acrescenta um par de rótulos e/ou valores ao registro inicial, quando enviado.
Esses métodos são conhecidos, respectivamente, por
I. Especifica os diferentes atributos necessários para realizar uma conexão com o servidor e permite que se façam seleções tais como GET e POST.
II. Acrescenta um par de rótulos e/ou valores ao registro inicial, quando enviado.
Esses métodos são conhecidos, respectivamente, por
Provas
Questão presente nas seguintes provas
No contexto do framework Spring existem, basicamente, dois tipos de injeção de dependência, sendo que em um deles, a dependência é resolvida por meio de um construtor do objeto a receber o objeto dependente. Este tipo é conhecido por
Provas
Questão presente nas seguintes provas
Observe a figura que representa o ambiente Java típico.

Analise as afirmativas correspondentes a duas atividades desenvolvidas em duas fases.
I. A partir do código fonte, os bytecodes são criados.
II. Os bytecodes são lidos e traduzidos para uma linguagem que o computador pode entender, possivelmente armazenando valores de dados enquanto executa o programa.
As atividades descritas são realizadas, respectivamente, nas seguintes fases

Analise as afirmativas correspondentes a duas atividades desenvolvidas em duas fases.
I. A partir do código fonte, os bytecodes são criados.
II. Os bytecodes são lidos e traduzidos para uma linguagem que o computador pode entender, possivelmente armazenando valores de dados enquanto executa o programa.
As atividades descritas são realizadas, respectivamente, nas seguintes fases
Provas
Questão presente nas seguintes provas
- Fundamentos de ProgramaçãoAlgoritmosAnálise de Execução de Algoritmos
- Fundamentos de ProgramaçãoFunções, Métodos e Procedimentos
- Fundamentos de ProgramaçãoPseudocódigo
- Fundamentos de ProgramaçãoRecursividade
Analise o pseudocódigo, que ilustra o uso de uma função recursiva.
programa PPRRGG;
variáveis
VERDE, AZUL : numérica;
função FF(AUX:numérica): numérica;
início
atribuir VERDE+1 a VERDE;
se AUX <=2
então atribuir 5 a FF
senão atribuir AUX*FF(AUX-1) a FF;
fim; {fim da função FF}
início
atribuir 0 a VERDE;
atribuir FF(4) a AZUL;
escrever(VERDE,AZUL);
fim.
O valor de retorno de FF e a quantidade de vezes que a função será executada serão, respectivamente,
Provas
Questão presente nas seguintes provas
- Fundamentos de ProgramaçãoFunções, Métodos e Procedimentos
- Fundamentos de ProgramaçãoPassagem de Parâmetros
- Fundamentos de ProgramaçãoPseudocódigo
- Fundamentos de ProgramaçãoVariáveis
Observe o pseudocódigo referente a um programa de computador, em que ocorre passagens de parâmetros por valor de BB para MM e por referência de N1 para NP.
programa TSE;
variáveis
N1, N2:numérica;
BB:lógica;
procedimento KEPLER(MM:lógica;NP:numérica);
início
atribuir 38 a NP;
se (NP par) então atribuir (NÃO MM) a MM;
fim_procedimento_KEPLER;
início
atribuir FALSO a BB;
atribuir 26 a N1; atribuir 17 a N2;
KEPLER(BB,N1);
se (NÃO BB) então atribuir (N1/2) a N2
senão atribuir (N/5) a N2;
Escrever(N1,N2,BB);
fim_programa.
Ao final da execução, as variáveis N1, N2 e BB terão, respectivamente, os seguintes valores
Provas
Questão presente nas seguintes provas
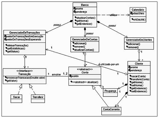
Observe a figura, que mostra uma ferramenta empregada no desenvolvimento orientado a objetos, utilizada na construção do modelo do sistema desde o nível de análise até o de especificação. De todos, é o mais rico em notação.

Essa ferramenta é conhecida como Diagrama de

Essa ferramenta é conhecida como Diagrama de
Provas
Questão presente nas seguintes provas
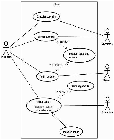
Observe uma ferramenta empregada no desenvolvimento orientado a objetos, que tem por objetivo auxiliar a comunicação entre os analistas e o cliente e descreve um cenário que mostra as funcionalidades do sistema do ponto de vista do usuário.

Tal ferramenta é conhecida como diagrama de casos de

Tal ferramenta é conhecida como diagrama de casos de
Provas
Questão presente nas seguintes provas
Observe um modelo de ciclo de vida para desenvolvimento de sistemas. Nessa abordagem, o desenvolvimento do produto de software é dividido em ciclos, sendo identificadas em cada ciclo, as fases de análise, projeto, implementação e testes.

Este modelo é conhecido como ciclo de vida

Este modelo é conhecido como ciclo de vida
Provas
Questão presente nas seguintes provas
A UML é uma linguagem de modelagem visual, um conjunto de notações e semântica correspondente para representar visualmente uma ou mais perspectivas de um sistema. Nesse contexto, observe a figura, que mostra os diagramas definidos na UML.

Um dos diagramas constitui um tipo especial de diagrama de estados, em que são representados os estados das tarefas executadas, em vez dos estados de um objeto. Ao contrário dos diagramas de estados que são orientados a eventos, esses diagramas são orientados a fluxos de controle. Esses diagramas denominam-se

Um dos diagramas constitui um tipo especial de diagrama de estados, em que são representados os estados das tarefas executadas, em vez dos estados de um objeto. Ao contrário dos diagramas de estados que são orientados a eventos, esses diagramas são orientados a fluxos de controle. Esses diagramas denominam-se
Provas
Questão presente nas seguintes provas
Observe a figura, relacionada às metodologias de desenvolvimento, com particular enfoque aos requisitos e especificação de sistemas.

Uma das fases é direcionada a verificação dos requisitos em relação ao realismo, consistência e abrangência. Durante esse processo, erros no documento de requisito são inevitavelmente descobertos. Devem, então, ser feitas as modificações para corrigir os problemas. Essa fase denomina- se

Uma das fases é direcionada a verificação dos requisitos em relação ao realismo, consistência e abrangência. Durante esse processo, erros no documento de requisito são inevitavelmente descobertos. Devem, então, ser feitas as modificações para corrigir os problemas. Essa fase denomina- se
Provas
Questão presente nas seguintes provas
Cadernos
Caderno Container