Foram encontradas 60 questões.
Quanto ao circuito ao lado, com entrada de sinal em Ve e saída de sinal em Vs, é CORRETO dizer que:

Provas
Questão presente nas seguintes provas
- GeometriaGeometria PlanaCircunferências e CírculosÁrea do círculo, do setor circular e do segmento circular
Num grupo de 750 pessoas, cada uma delas escolheu exatamente uma das seguintes opções como seu esporte preferido: futebol, natação, basquetebol ou voleibol. A distribuição das opções das pessoas do grupo foi indicada em um gráfico de quatro setores de um mesmo círculo. O ângulo do setor correspondente às pessoas que optaram por futebol é igual a o !$ 216^{\circ} !$. O ângulo do setor correspondente às pessoas que optaram por voleibol é igual a o !$ 28,8^{ \circ} !$ . Vinte por cento das pessoas do grupo optaram por natação. O ângulo do setor, em graus, correspondente às pessoas que optaram por basquetebol é igual a:
Provas
Questão presente nas seguintes provas
Marque a alternativa INCORRETA.
Provas
Questão presente nas seguintes provas
Em uma planilha Excel, deseja-se alinhar os valores das células pelo ponto decimal, como mostrado abaixo:

Para isto, deve-se:
Provas
Questão presente nas seguintes provas
Marque a alternativa INCORRETA:
Provas
Questão presente nas seguintes provas
Imagens digitais coloridas são armazenadas no formato RGB (R=Vermelho, G=Verde e B=Azul), onde cada componente (R, G e B) pode assumir valores no conjunto {0,1,...,255}, ou seja, 8 bits para cada componente de cor. Para impressão em papel, utiliza-se o sistema denominado CMY (C=Ciano, M=Magenta e Y=Amarelo), ou seja, três cartuchos, acrescidos do cartucho K (Preto), para impressão da cor preta. Para converter as cores de RGB para CMY usa-se equação abaixo:
!$ { \begin{bmatrix} C\\M\\Y \end{bmatrix}} = { \begin{bmatrix} 255 - R \\255 - G\\255-B \end{bmatrix}} !$
Assim, o circuito digital com a menor quantidade de portas lógicas possível é aquele composto por:
Provas
Questão presente nas seguintes provas
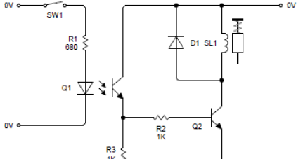
O circuito abaixo mostra como é possível acionar um solenoide SL1, a partir de uma

O diodo D1 é conhecido como diodo de roda livre e é usado para polarizar o transistor Q2 na região ativa.
Provas
Questão presente nas seguintes provas
Em um laboratório, um estudante decidiu visualizar a forma de onda da rede elétrica, pois estava suspeitando da presença de harmônicos na rede. Para isso, o estudante dispunha de um osciloscópio analógico de 2 canais, não isolado, perfeitamente calibrado e aferido, energizado por meio de uma tomada de energia com terminais de fase+neutro+terra e ainda com pino de conexão a terra. O estudante escolheu uma ponteira de prova, também não isolada, ajustada para fator de atenuação para 10, e colocou a escala de amplitudes em 20V/div. Depois, conectou a ponta de prova (ponteira + referência) na rede de 127VRMS. Acerca desse procedimento, é CORRETO responder:
Provas
Questão presente nas seguintes provas
A manchete é o título principal, composto por letras garrafais e publicado com grande destaque, geralmente no alto da primeira página de um jornal ou revista. Indica o fato jornalístico de maior importância. Como todos sabem, os jornais criam as manchetes enfatizando um ou outro assunto, com vistas a chamar a atenção dos leitores. Suponha que no dia seguinte a um jogo entre Flamengo e Corinthians, dois jornais exibam as seguintes manchetes:
Jornal A: Corinthians vence o Flamengo no Engenhão.
Jornal B: Flamengo é vencido pelo Corinthians no Engenhão.
Jornal B: Flamengo é vencido pelo Corinthians no Engenhão.
Leve em consideração que o termo Corinthians é o sujeito da primeira frase e que Flamengo é o sujeito da segunda, analise as respostas abaixo e assinale a opção CORRETA:
Provas
Questão presente nas seguintes provas

Para o circuito acima, qual é o valor de corrente medida pelo amperímetro A?
Provas
Questão presente nas seguintes provas
Cadernos
Caderno Container