Foram encontradas 137 questões.
Considerando as disposições previstas no Edital PRGDP nº 74/2019, marque a alternativa INCORRETA:
Provas
Quanto ao material que se queima, a classificação clássica estabelece quatro classes de incêndio: Classe A, Classe B, Classe C e Classe D.
Associe as colunas:
(1) Classe A
(2) Classe B
(3) Classe C
(4) Classe D
( ) Fogos em sólidos de maneira geral.
( ) Fogos em metais pirofóricos.
( ) Fogos em líquidos combustíveis ou inflamáveis.
( ) Fogos em materiais energizados.
A ordem CORRETA das descrições das classes é:
Provas
- UniãoExecutivoDecreto 1.171/1994: Código de Ética do Servidor Público Civil do Poder Executivo Federal
O Código de Ética Profissional do Servidor Público Civil do Poder Executivo Federal (Decreto nº 1.171/1994 e suas alterações) estabelece que a dignidade, o decoro, o zelo, a eficácia e a consciência dos princípios morais são primados maiores que devem nortear o servidor público, no exercício do cargo ou função, ou fora dela, já que refletirá o exercício da vocação do próprio poder estatal. Sobre os principais deveres do servidor público previstos na referida lei, assinale a alternativa INCORRETA:
Provas
Assinale a alternativa CORRETA sobre analisadores de líquidos:
Provas
Os eixos das máquinas CNC podem movimentar-se em linha reta, com velocidades de avanço especificadas no programa. Esse tipo de movimento é conhecido como:
Provas
São linguagens padronizadas para os controladores lógicos programáveis (CLP’s), EXCETO:
Provas
Em um torno mecânico, o elemento que transmite o movimento de rotação do cabeçote fixo para a caixa Norton, com cujas engrenagens é possível ajustar o avanço para a ferramenta, é denominado:
Provas
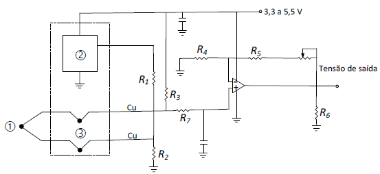
A utilização de um sensor de temperatura para compensação da junta fria pode ser representada pelo circuito abaixo:

Assinale a alternativa que apresenta a identificação CORRETA de ①, ② e ③, respectivamente:
Provas
É um instrumento utilizado para medição ou construção de ângulos, tem forma semicircular ou circular e possui um transferidor graduado em 180 ou 360 graus. Essa descrição refere-se ao:
Provas
No instrumento de medição, apresentado na figura abaixo, os elementos (1), (5) e (6) são, respectivamente:

Provas
Caderno Container