Foram encontradas 45 questões.
Provas
Dormir para lembrar
Tirar uma soneca após a aula pode ajudar a fixar na memória o conteúdo aprendido, diz pesquisa
brasileira.
Atire a primeira pedra quem nunca tirou uma soneca depois da aula. Mas ninguém precisa se sentir culpado: a neurociência tem a desculpa perfeita para fechar os olhos e descansar após um turno cansativo na escola ou na universidade. Pesquisadores da Universidade Federal do Rio Grande do Norte (UFRN) concluíram que a tão valorizada soneca ajuda a consolidar as memórias do que se aprende em sala de aula. Trocando em miúdos, dormir depois da aula ajuda a reforçar o que foi aprendido e mantém a memória viva por mais tempo.
Os pesquisadores fizeram uma série de testes com 584 alunos de 10 a 15 anos de sete escolas da cidade de Natal, no Rio Grande do Norte. Eles queriam avaliar o que estava sendo registrado na mente dos indivíduos em uma soneca logo após a aula. Para isso, dividiram as turmas em dois grupos – grupo soneca e grupo vigília – e, depois que o primeiro grupo tirava sonecas de 50 minutos a duas horas de duração, aplicaram testes com perguntas sobre o que havia sido exposto na classe, com temas que incluíam matemática, geografia e ciências.
Realizados em duas etapas com intervalo de cinco dias, os testes mostraram que o grupo soneca lembrava mais claramente do que foi visto nas aulas. “Concluímos que há um aumento de cerca de 10% na retenção da memória em crianças que cochilavam logo após a aula”, pontua Sidarta Ribeiro, neurocientista da UFRN e um dos autores do estudo, publicado na revista estrangeira Frontiers in Systems Neuroscience.
(Disponível em: http://cienciahoje.uol.com.br/noticias/2015/07/dormir-para-lembrar. Acesso em: 23 jul. 2016)
Provas
Provas
Provas
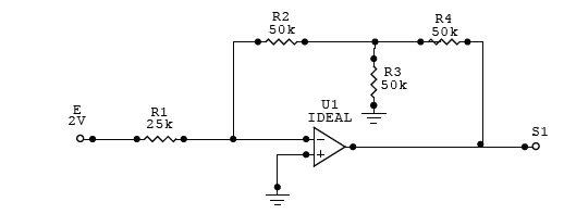
No circuito abaixo, as resistências são dadas em ohm.

Marque a opção CORRETA em que a tensão na saída S1 é igual a:
Provas
Caderno Container