Foram encontradas 70 questões.
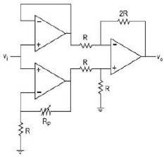
Observe o circuito a seguir.

Nesse circuito são usados amplificadores operacionais, considerados ideais. Com base nos seus elementos, o valor da resistência do potenciômetro RP, para que a tensão de saída vo seja nula, é:
Provas
Observe a figura a seguir.

A figura mostra a resposta ao degrau de um sistema. Analisando a curva e tendo em vista as condições de desempenho desse sistema, considere as afirmativas a seguir.
I. O tempo de subida (rise time) é maior do que 0,1s.
II. O sistema apresenta polos complexos conjugados.
III. O tempo de acomodação (settling time) é da ordem de 250ms.
Marque a alternativa correta.
Provas
Observe a figura a seguir.

Essa figura mostra a tela de um osciloscópio, cujas escalas são de 5 volt/div na vertical e 10μs/div na horizontal. Na tela, observam-se dois sinais senoidais de mesma frequência e mesma amplitude, mas defasados no tempo. Verifica-se, com base nas curvas e nos dados do osciloscópio, que a curva tracejada, em relação à curva contínua está:
Provas
Observe o circuito a seguir.

Nesse circuito, o diodo zener é considerado ideal e opera, em sua região ativa, com tensão nominal de 16V. Qual o valor do resistor R, em k, para que a corrente no zener seja de 2mA?
Provas
A figura abaixo apresenta um circuito lógico.

Marque a alternativa que apresenta seu correspondente simplificado e transposto em linguagem Ladder.
Provas
A moderna automação industrial utiliza amplamente Controladores Lógicos Programáveis (CLP) em suas linhas de produções. Sobre as características básicas do CLP, afirma-se que:
Provas
Considere o sistema de controle realimentado, mostrado na figura abaixo, onde r é uma entrada do tipo degrau unitário. Sabe-se que, para uma perturbação d=0, ganho integrador Ki=0, derivativo Kd=0 e proporcional Kp=10, a saída y apresenta sobrepasso de 20% e valor de 0.9 no estado estacionário.

Com relação a esse sistema de controle, analise as seguintes afirmações:
I. Se d=0, Ki e Kd forem mantidos, o ganho proporcional Kp aumentado e o sistema em malha fechada permanecer estável, o erro no estado estacionário e o sobrepasso diminuem.
II. Se d=0, Ki e Kp forem mantidos, o ganho derivativo Kd aumentado, o sobrepasso diminui e ess=0.1, onde ess é o erro no estado estacionário.
III. Se d=0, Kd for mantido, Ki=10, Kp=20 e o sistema em malha fechada permanecer estável, o sobrepasso aumenta e ess=0.
IV. Se d for um degrau de amplitude 10, Kd=10, Ki=10, Kp=20 e o sistema em malha fechada permanecer estável, então ess=0.
Marque a alternativa correta.
Provas
Um técnico de laboratório, ao examinar a documentação básica de projetos de instrumentação, reconheceu que não faz(em) parte de um diagrama P&ID:
Provas
Associe as formas de medição de vazão, apresentadas à esquerda, aos tipos de medidores, expostos à direita.
I. medição direta por deslocamento positivo do fluido
II. medição indireta com perda de carga constante
III. medição indireta com perda de carga variável
P – Disco nutante
Q – Hélice
R – Placa de orifício
S – Rotâmetro
Marque a alternativa cuja associação esteja correta.
Provas

Um técnico está lendo o fluxograma de uma instalação industrial quando se depara com a figura acima. Sabendo-se que o fluxograma foi realizado com base na Norma ISA 5.1, trata-se de um:
Provas
Caderno Container