Foram encontradas 60 questões.
A representação do número decimal !$ (121)_{10} !$ em binário é !$ (1111001)_2 !$. A representação do número decimal !$ (–121)_{10} !$, utilizando a representação binária complemento a dois com 8 bits, é:
Provas
Questão presente nas seguintes provas
TEXTO 1
A família dos porquês
A lógica costuma definir três modalidades distintas no uso do termo “porque”: o “porque” causa (“a jarra espatifou-se porque caiu ao chão”); o explicativo (“recusei o doce porque desejo emagrecer”); e o indicador de argumento (“volte logo, você sabe por quê”). O pensamento científico revelouse uma arma inigualável quando se trata de identificar, expor e demolir os falsos porquês que povoam a imaginação humana desde os tempos imemoriais: as causas imaginárias dos acontecimentos, as pseudoexplicações de toda sorte e os argumentos falaciosos.
Mas o preço de tudo isso foi uma progressiva clausura ou estreitamento do âmbito do que é ilegítimo indagar. Imagine, por exemplo, o seguinte diálogo. Alguém sob o impacto da morte de uma pessoa especialmente querida está inconformado com a perda e exclama: “Eu não consigo entender, isso não podia ter acontecido, por que não eu? Por que uma criatura tão jovem e cheia de vida morre assim?!”. Um médico solícito entreouve o desabafo no corredor do hospital e responde: “Sinto muito pela perda, mas eu examinei o caso da sua filha e posso dizer-lhe o que houve: ela padecia, ao que tudo indica, de uma máformação vascular, e foi vítima da ruptura da artéria carótida interna que irriga o lobo temporal direito; ficamos surpresos que ela tenha sobrevivido tantos anos sem que a moléstia se manifestasse”.
A explicação do médico, admita-se, é irretocável; mas seria essa a resposta ao “por quê” do pai inconsolável? Os porquês da ciência são por natureza rasos: mapas, registros e explicações cada vez mais precisas e minuciosas da superfície causal do que acontece. Eles excluem de antemão como ilegítimos os porquês que mais importam. O “porquê” da ciência médica nem sequer arranha o “por quê” do pai. Perguntar “por que os homens estão aqui na face da Terra”, afirma o biólogo francês Jacques Monod, é como perguntar “por que fulano e não beltrano ganhou na loteria”.
No macrocosmo não menos que no microcosmo da vida, as mãos de ferro da necessidade brincam com o copo de dados do acaso por toda a eternidade. Mas, se tudo começa e termina em bioquímica, então por que – e para que – tanto sofrimento?
In: GIANNETTI, Eduardo. Trópicos utópicos. São Paulo: Companhia das Letras, 2016. p. 25-26. Adaptado.
TEXTO 2

Disponível em: https://www.google.com.br/search?q=Mafalda+e+os+dilemas+da+vida. Acesso em: 15 out. 2016. Adaptado.
Assinale a alternativa em que a forma verbal destacada está corretamente conjugada.
Provas
Questão presente nas seguintes provas
A família dos porquês
A lógica costuma definir três modalidades distintas no uso do termo “porque”: o “porque” causa (“a jarra espatifou-se porque caiu ao chão”); o explicativo (“recusei o doce porque desejo emagrecer”); e o indicador de argumento (“volte logo, você sabe por quê”). O pensamento científico revelouse uma arma inigualável quando se trata de identificar, expor e demolir os falsos porquês que povoam a imaginação humana desde os tempos imemoriais: as causas imaginárias dos acontecimentos, as pseudoexplicações de toda sorte e os argumentos falaciosos.
Mas o preço de tudo isso foi uma progressiva clausura ou estreitamento do âmbito do que é ilegítimo indagar. Imagine, por exemplo, o seguinte diálogo. Alguém sob o impacto da morte de uma pessoa especialmente querida está inconformado com a perda e exclama: “Eu não consigo entender, isso não podia ter acontecido, por que não eu? Por que uma criatura tão jovem e cheia de vida morre assim?!”. Um médico solícito entreouve o desabafo no corredor do hospital e responde: “Sinto muito pela perda, mas eu examinei o caso da sua filha e posso dizer-lhe o que houve: ela padecia, ao que tudo indica, de uma máformação vascular, e foi vítima da ruptura da artéria carótida interna que irriga o lobo temporal direito; ficamos surpresos que ela tenha sobrevivido tantos anos sem que a moléstia se manifestasse”.
A explicação do médico, admita-se, é irretocável; mas seria essa a resposta ao “por quê” do pai inconsolável? Os porquês da ciência são por natureza rasos: mapas, registros e explicações cada vez mais precisas e minuciosas da superfície causal do que acontece. Eles excluem de antemão como ilegítimos os porquês que mais importam. O “porquê” da ciência médica nem sequer arranha o “por quê” do pai. Perguntar “por que os homens estão aqui na face da Terra”, afirma o biólogo francês Jacques Monod, é como perguntar “por que fulano e não beltrano ganhou na loteria”.
No macrocosmo não menos que no microcosmo da vida, as mãos de ferro da necessidade brincam com o copo de dados do acaso por toda a eternidade. Mas, se tudo começa e termina em bioquímica, então por que – e para que – tanto sofrimento?
In: GIANNETTI, Eduardo. Trópicos utópicos. São Paulo: Companhia das Letras, 2016. p. 25-26. Adaptado.
Acerca do emprego dos recursos de pontuação do Texto, que também concorrem para a construção dos sentidos do texto, assinale a alternativa correta.
Provas
Questão presente nas seguintes provas
Os juros do cheque especial em um banco são de 300% ao ano. Sabendo que os juros são cumulativos, em quantos anos uma dívida não paga de R$ 1,00 no cheque especial se transforma em um débito de R$ 1.048.576,00? Dado: use que 1.048.576 = !$ 2^{20} !$.
Provas
Questão presente nas seguintes provas
Um motor trifásico é utilizado para bombear água de um edifício. O motor é ligado a uma rede trifásica por meio de três fios: um amarelo (A), um branco (B) e um preto (P), ligados, respectivamente, nas entradas a, b e c do motor. O motor foi removido para reparos e os rolamentos foram ligados exatamente como antes. As possíveis ligações para os fios A, B e P, para o funcionamento correto no motor, são, respectivamente, as entradas:
Provas
Questão presente nas seguintes provas
Acerca de máquinas síncronas, analise as afirmações a seguir.
1) É recomendável utilizar lógica combinacional antes do clock (relógio) das máquinas de estados para sincronizar os flip-flops.
2) Alguns tipos de máquinas síncronas podem ser implementadas apenas com lógica combinacional.
3) A codificação de estado conhecida como one-hot é utilizada para diminuir a lógica combinacional de máquinas síncronas, possibilitando o aumento da frequência do clock (relógio).
Está(ão) correta(s), apenas:
Provas
Questão presente nas seguintes provas
TEXTO 1
A família dos porquês
A lógica costuma definir três modalidades distintas no uso do termo “porque”: o “porque” causa (“a jarra espatifou-se porque caiu ao chão”); o explicativo (“recusei o doce porque desejo emagrecer”); e o indicador de argumento (“volte logo, você sabe por quê”). O pensamento científico revelouse uma arma inigualável quando se trata de identificar, expor e demolir os falsos porquês que povoam a imaginação humana desde os tempos imemoriais: as causas imaginárias dos acontecimentos, as pseudoexplicações de toda sorte e os argumentos falaciosos.
Mas o preço de tudo isso foi uma progressiva clausura ou estreitamento do âmbito do que é ilegítimo indagar. Imagine, por exemplo, o seguinte diálogo. Alguém sob o impacto da morte de uma pessoa especialmente querida está inconformado com a perda e exclama: “Eu não consigo entender, isso não podia ter acontecido, por que não eu? Por que uma criatura tão jovem e cheia de vida morre assim?!”. Um médico solícito entreouve o desabafo no corredor do hospital e responde: “Sinto muito pela perda, mas eu examinei o caso da sua filha e posso dizer-lhe o que houve: ela padecia, ao que tudo indica, de uma máformação vascular, e foi vítima da ruptura da artéria carótida interna que irriga o lobo temporal direito; ficamos surpresos que ela tenha sobrevivido tantos anos sem que a moléstia se manifestasse”.
A explicação do médico, admita-se, é irretocável; mas seria essa a resposta ao “por quê” do pai inconsolável? Os porquês da ciência são por natureza rasos: mapas, registros e explicações cada vez mais precisas e minuciosas da superfície causal do que acontece. Eles excluem de antemão como ilegítimos os porquês que mais importam. O “porquê” da ciência médica nem sequer arranha o “por quê” do pai. Perguntar “por que os homens estão aqui na face da Terra”, afirma o biólogo francês Jacques Monod, é como perguntar “por que fulano e não beltrano ganhou na loteria”.
No macrocosmo não menos que no microcosmo da vida, as mãos de ferro da necessidade brincam com o copo de dados do acaso por toda a eternidade. Mas, se tudo começa e termina em bioquímica, então por que – e para que – tanto sofrimento?
In: GIANNETTI, Eduardo. Trópicos utópicos. São Paulo: Companhia das Letras, 2016. p. 25-26. Adaptado.
TEXTO 2

Disponível em: https://www.google.com.br/search?q=Mafalda+e+os+dilemas+da+vida. Acesso em: 15 out. 2016. Adaptado.
No que se refere às atuais convenções de escrita de certas palavras e expressões na nossa língua, assinale a alternativa em que o enunciado está de acordo com tais convenções.
Provas
Questão presente nas seguintes provas
Um número N é representado por 4 bits, e!$ (x_3 \, x_2 \, x_1 \, x_0)_2 !$ é a representação na base 2 desse número. Deseja-se implementar uma lógica combinacional com esses 4 bits para verificar se o número N é divisível por 4. A função Y, que resulta em 1 se N é divisível por 4, e resulta em 0 caso contrário, é implementada na forma mais simplificada através de:
Provas
Questão presente nas seguintes provas
No circuito a seguir, todas as resistências possuem o mesmo valor. A tensão entre os terminais do resistor R3 é:

Provas
Questão presente nas seguintes provas
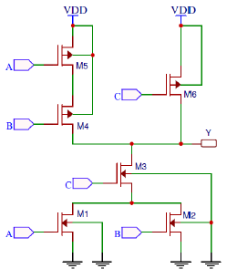
O projeto do circuito integrado a seguir utiliza a tecnologia CMOS para implementar uma porta lógica com função dada por:

Provas
Questão presente nas seguintes provas
Cadernos
Caderno Container