Foram encontradas 60 questões.
Em uma fábrica, a mão de obra é responsável por 60% dos custos. Se os salários aumentam 10%, em qual percentual se elevarão os custos da fábrica?
Provas
Questão presente nas seguintes provas
No circuito a seguir, as resistências R1 e R7 são, respectivamente, !$ 1 !$ !$ kΩ !$ e !$ 2 !$ !$ kΩ !$. A fonte de tensão fornece uma potência de 10 mW. As potências dissipadas nos resistores R2, R3, R4, R5 e R6 são, respectivamente, 1 mW, 2 mW, 1 mW, 1mW e 2mW. A potência dissipada em R1 é de:

Provas
Questão presente nas seguintes provas
No circuito a seguir, as resistências são dadas em ohm e a tensão de entrada VI vale !$ 2cos(ωt) !$ !$ V !$, em que t é o tempo em segundos e !$ ω !$ é uma constante. O sinal de saída do circuito VO vale:

Provas
Questão presente nas seguintes provas
- Estatística DescritivaMedidas de Tendência CentralMédiasMédia AritméticaMédia Simples (Não Agrupados)
Foi realizada uma consulta entre os funcionários de uma empresa para saber se eram capazes de usar um computador. Para tal, foi aplicada uma prova cujo valor variava de 0 a 10, sendo considerada aprovada a pessoa com nota superior a 5,0. A média dos funcionários foi 5,2. Usando a média, podemos concluir que:
Provas
Questão presente nas seguintes provas
A equação lógica simplificada do circuito a seguir é:

Provas
Questão presente nas seguintes provas
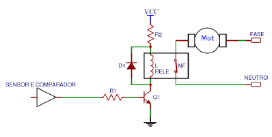
O circuito a seguir comanda a atuação de um compressor de condicionador de ar para regular a temperatura do ambiente, utilizando um relé com contato normal fechado, quando a temperatura T diverge acima de 10% do valor programado !$ T_p !$. O sensor e comparador ligados enviam VCC ao circuito e, desligados, enviam 0 (zero volts). O funcionamento adequado do sensor e comparador é:

Provas
Questão presente nas seguintes provas
No circuito a seguir, todas as resistências são dadas em ohm. O valor do módulo da corrente de Norton

visto pelo resistor R2 é:
Provas
Questão presente nas seguintes provas
A família dos porquês
A lógica costuma definir três modalidades distintas no uso do termo “porque”: o “porque” causa (“a jarra espatifou-se porque caiu ao chão”); o explicativo (“recusei o doce porque desejo emagrecer”); e o indicador de argumento (“volte logo, você sabe por quê”). O pensamento científico revelouse uma arma inigualável quando se trata de identificar, expor e demolir os falsos porquês que povoam a imaginação humana desde os tempos imemoriais: as causas imaginárias dos acontecimentos, as pseudoexplicações de toda sorte e os argumentos falaciosos.
Mas o preço de tudo isso foi uma progressiva clausura ou estreitamento do âmbito do que é ilegítimo indagar. Imagine, por exemplo, o seguinte diálogo. Alguém sob o impacto da morte de uma pessoa especialmente querida está inconformado com a perda e exclama: “Eu não consigo entender, isso não podia ter acontecido, por que não eu? Por que uma criatura tão jovem e cheia de vida morre assim?!”. Um médico solícito entreouve o desabafo no corredor do hospital e responde: “Sinto muito pela perda, mas eu examinei o caso da sua filha e posso dizer-lhe o que houve: ela padecia, ao que tudo indica, de uma máformação vascular, e foi vítima da ruptura da artéria carótida interna que irriga o lobo temporal direito; ficamos surpresos que ela tenha sobrevivido tantos anos sem que a moléstia se manifestasse”.
A explicação do médico, admita-se, é irretocável; mas seria essa a resposta ao “por quê” do pai inconsolável? Os porquês da ciência são por natureza rasos: mapas, registros e explicações cada vez mais precisas e minuciosas da superfície causal do que acontece. Eles excluem de antemão como ilegítimos os porquês que mais importam. O “porquê” da ciência médica nem sequer arranha o “por quê” do pai. Perguntar “por que os homens estão aqui na face da Terra”, afirma o biólogo francês Jacques Monod, é como perguntar “por que fulano e não beltrano ganhou na loteria”.
No macrocosmo não menos que no microcosmo da vida, as mãos de ferro da necessidade brincam com o copo de dados do acaso por toda a eternidade. Mas, se tudo começa e termina em bioquímica, então por que – e para que – tanto sofrimento?
In: GIANNETTI, Eduardo. Trópicos utópicos. São Paulo: Companhia das Letras, 2016. p. 25-26. Adaptado.
Acerca dos recursos coesivos que concorrem para a construção e compreensão do Text, analise as afirmativas a seguir.
- No trecho: “o ‘porque’ causa, o explicativo e o indicador de argumento” (1º parágrafo), a ausência da palavra ‘porque’ nos segmentos sublinhados compromete a leitura desse trecho.
- Quanto às formas verbais sublinhadas no trecho: “O pensamento científico revelou-se uma arma inigualável quando se trata de identificar, expor e demolir os falsos porquês” (1º parágrafo), a ordem desses elementos adicionados indica aumento progressivo do efeito de tensão.
- Em: “A explicação do médico é irretocável, mas seria essa a resposta ao ‘por quê’ do pai inconsolável?” (3º parágrafo), a substituição de ‘mas’ por ‘e’ não interferiria na argumentação.
- No trecho: “No macrocosmo não menos que no microcosmo da vida” (4º parágrafo) está explicitada uma relação semântica de comparação.
Estão corretas, apenas:
Provas
Questão presente nas seguintes provas
Um capital foi aplicado durante 6 anos, a uma taxa anual de juros simples, e rendeu R$ 9.600,00 de juros. Qual foi a quantia de juros simples, referente ao período de um ano, que esse capital rendeu?
Provas
Questão presente nas seguintes provas
No circuito a seguir, as resistências são dadas em ohm, a tensão VDD é 10 V e o transistor NMOS possui tensão !$ V_t !$ de 1 V e !$ \beta_n !$ de 200 !$ μA/V^2 !$. O resistor R2 que polariza VO em 5 V é:

Provas
Questão presente nas seguintes provas
Cadernos
Caderno Container