Foram encontradas 50 questões.
Quando, ao repetir uma medida, obtém-se sempre o mesmo valor, tem-se:
Provas
Um componente essencial em um equipamento médico moderno é o conversor AD (analógico-digital). Existem diversas técnicas para se fazer esse tipo de conversão. Considerando um sinal de ECG, de freqüência igual a 70Hz, amplitude igual a 1V, qual deve ser, respectivamente, o tempo de conversão máximo e o número de bits mínimo (resolução desejada: 1mV ou melhor) do conversor AD?
Provas
- Eletrônica AnalógicaAmplificadores, diodos, transistores, tiristores e dispositivos correlatos
- Eletrônica AnalógicaCircuitosCircuitos com Amplificadores e com conversores de dados
Em implantes auditivos, é necessário desenvolver amplificadores que possam operar a partir de baterias com baixo consumo. Considerando que apenas uma bateria será utilizada para alimentar o amplificador, qual é a melhor estratégia para projetar o amplificador, usando a topologia típica de um amplificador operacional? Tensão nominal da bateria: aproximadamente 1,5V.
Provas
Para se medir a taxa de respiração de um paciente podem-se utilizar diversos tipos de sensores. Um tipo de sensor utilizado é o tubo de borracha contendo sulfato de cobre. Mede-se a variação da resistência com o movimento do peito e do pescoço durante a respiração. O tubo é colocado no circuito eletrônico de medição como parte de uma ponte de Wheatstone. Qual é a condição de balanceamento da ponte?

Provas
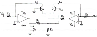
Em aplicações biomédicas, muitas vezes é necessário utilizar um amplificador logarítmico, pois o sinal de entrada varia numa faixa bastante ampla. Esse é o caso, por exemplo, de sinais sonoros. Considerando o amplificador logarítmico da figura abaixo, construído com amplificadores operacionais ideais, calcule a função de transferência.

Provas
- Eletrônica AnalógicaAmplificadores, diodos, transistores, tiristores e dispositivos correlatos
- Eletrônica AnalógicaCircuitosCircuitos com Amplificadores e com conversores de dados
O sinal de ECG é um potencial elétrico gerado pelo coração durante contração e relaxação. Diversos cardiologistas fazem 12 registros utilizando apenas três eletrodos. O coração é tipicamente excitado entre 50 e 100 vezes por minuto em uma pessoa normal. Sabendo que o sinal de interferência da rede elétrica (60Hz) tem uma amplitude de 10V na entrada do amplificador de ganho diferencial igual a 100, qual deve ser a razão de rejeição de modo comum (CMRR) mínima desse amplificador, para se medir o sinal de ECG, supondo que o sinal de ECG na entrada do amplificador tenha uma amplitude de aproximadamente 1mV e assumindo que qualquer interferência ou ruído deva ser pelo menos 100 vezes menor na saída do mesmo?
Provas
- Eletrônica AnalógicaAmplificadores, diodos, transistores, tiristores e dispositivos correlatos
- Eletrônica AnalógicaCircuitosCircuitos com Amplificadores e com conversores de dados
O amplificador de instrumentação é um dispositivo eletrônico bastante utilizado para medir sinais biomédicos, pois ele pode ser usado para medir diferenças de sinal com alta impedância de entrada, além de apresentar alta capacidade de rejeição de modo comum. Esse amplificador pode ser utilizado para medir ECG e EEG. Supondo amplificadores operacionais ideais, que critério deve ser estabelecido para os resistores, de maneira que o ganho possa ser escrito da forma: Vsa= (1 + RA/RB)(Ven,2 – Ven,1)?
Provas
Diversos sinais elétricos podem ser obtidos do corpo do paciente. Em particular, tem-se os sinais conhecidos pelas siglas: EMG, EOG, ECG e EEG. Como devem ser posicionados os eletrodos para a medição desses sinais?

Provas
Os eletrodos tipicamente utilizados para medir sinais biomédicos são construídos com uma camada de prata e revestimento de cloreto de prata. A principal razão para se utilizar a prata é:
Provas
Os ambientes de um estabelecimento assistencial de saúde são classificados pela norma NBR 13534, dependendo do tipo de equipamento eletromédico presente. Com base nessa classificação, assinale a alternativa correta.
Provas
Caderno Container