Foram encontradas 520 questões.
A NBR 5410 (Instalações Elétricas de Baixa Tensão) fixa as condições a que as instalações elétricas de baixa tensão devem atender, para garantir seu funcionamento adequado à segurança de pessoas e animais domésticos e à conservação dos bens. Essa norma se aplica a diversos tipos de instalações de baixa tensão como:
Provas
Na limpeza da unidade do paciente, deve-se
Provas
Quando o enfermo apresenta bexigoma, esse fato, nas anotações de enfermagem, será descrito utilizando a terminologia adequada em saúde, que é
Provas
O choque anafilático é uma síndrome aguda resultante de uma resposta do sistema imune a um antígeno, provocando alterações vasculares e brônquicas imediatas. São alguns dos sinais e sintomas desse choque:
Provas
Os linfonodos periféricos aumentados representam uma situação frequente na prática pediátrica, aparecendo como queixa materna ou como um achado de exame físico.Assinale a resposta correta.
Provas
Nos programas de planilha eletrônica, como BrOffice Calc e Microsoft Excel, o cálculo feito pela fórmula MEDIA(A1;B1:C2) é a média aritmética simples de valores das células
Provas
Lactente apresenta choque séptico secundário à meningite bacteriana aguda. Encontra-se com déficit perfusional, apesar da melhora dos níveis pressóricos após uso de Noradrenalina e Dobutamina em altas doses.
Optou-se pelo uso de uma droga associada, em infusão contínua que, além de inotrópica é também vasodilatadora, na tentativa de melhorar o estado perfusional dessa criança. Sua eliminação é predominantemente renal. Esta droga é
Provas
Com relação à RM e TC, aponte a afirmação verdadeira.
Provas
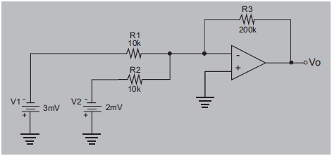
Determine o valor da tensão de saída (Vo) do seguinte circuito que utiliza um amplificador operacional.

O valor determinado corresponde a
Provas
Sobre as lesões da cauda equina, é correto afirmar:
Provas
Caderno Container