Foram encontradas 50 questões.
Para tentar compreender o comportamento do consumidor em relação a compra de celulares, 5 variáveis foram selecionadas de um estudo. Na Tabela a seguir são apresentados os itens (perguntas) que geraram as variáveis, algumas medidas resumo (moda, mediana e média) e o teste de normalidade para cada uma das variáveis. Considere um nível de confiança de 95%.
| Medida resumo |
Teste de normalidade (valor -p) |
||||
|
Rótulo |
Item | Moda | Mediana | Média | |
|
X |
Qual é o estado que você reside? | Sudeste | – | – |
– |
| M | Qual é a sua idade (em anos)? | 27 | 29 | 31 |
0,8356 |
| Q | Qual é o seu salário mensal (R$)? | 1950 | 2500 | 3200 |
0,4256 |
| Y |
Qual é o sistema operacional do seu celular? |
Android | – | – |
– |
| P |
Qual é o valor máximo (R$) que você compraria um celular? |
1200 | 1500 | 3000 |
0,0027 |
Para verificar inicialmente (técnica exploratória) sobre a associação dessas variáveis e a medida de associação mais indicada para a situação exposta, qual das alternativas é a correta?
Provas
Em relação aos coeficientes de correlação, assinale a alternativa correta.
Provas
Em uma pesquisa com 200 pessoas, foi perguntado a respeito do nível de instrução e de colaboração com a coleta seletiva de lixo. O resumo dessas informações (frequências absolutas) é apresentado na Tabela a seguir:
|
Colaboração com a coleta seletiva de lixo |
Nível de instrução |
|||
|
Até o fundamental |
Médio | Superior |
Total |
|
|
Sim Não |
29 21 |
37 33 |
44 36 |
110 90 |
| Total | 50 | 70 | 80 | 200 |
Calculando as frequências adequadas, a afirmação correta em relação as variáveis em questão é:
Provas
Sobre os softwares R e SAS, assinale a alternativa correta.
Provas
Em um experimento piloto sensorial, 2 vinhos (A e B) foram avaliados em relação ao seu aroma doce (numa escala hedônica não-estruturada de 9 cm) por 3 provadores treinados. Os dados obtidos foram:
|
Provador |
|||
|
Produto |
1 | 2 | 3 |
|
A |
5,2 | 3,0 |
3,2 |
|
B |
7,1 | 64 | 8,4 |
Qual script do software SAS faz a leitura correta desse banco de dados, imprimindo essas informações para que depois as análises estatísticas básicas possam ser realizadas?
Provas
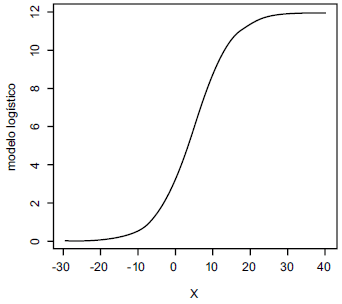
A função logística (ou curva logístic(A) tem várias aplicações em grande diversidade de áreas. A característica principal dessa curva é o formato de “S” (curva sigmoide), e uma de suas parametrizações pode ser dada pela equação:
\( f(x) = { \large b \over 1 + e^{-c(x-a)}} \)
em que: e: é a base do logaritmo natural (conhecido também como número de Euler); a: é o valor de x no ponto médio da curva sigmóide; b: é o valor máximo da curva (assíntota); c: é a taxa de crescimento (ou declividade) da curva. Para ilustrar esse comportamento característico dessa curva, foi gerado no software R a figura a seguir:

Qual é o script que gera essa imagem?
Provas
Suponha um teste de hipóteses em que há 92,5% de probabilidade de não se rejeitar a hipótese nula quando de fato ela é verdadeira e 82,5% de probabilidade de rejeitar a hipótese nula quando de fato ela é falsa. Neste contexto, é possível afirmar que o
Provas
Suponha-se que 2% das peças produzidas por uma máquina tenham defeitos. Para verificar esta suposição, foi elaborado um teste Z para proporção com a hipótese nula H0: D = 0,02, em que D é a proporção de peças defeituosas. Ao final do teste, obteve-se um p-valor de 0,0458. Considerando estas informações, é possível concluir que
Provas
Para verificar se existe diferença entre as médias dos preços em reais dos produtos A e B, foram obtidos os seguintes dados:
|
Produto A |
Produto B |
|
|
Média |
R$ 42 |
R$ 38 |
|
Tamanho da amostra |
5 | 5 |
Considerando populações com variâncias iguais, a estatística t de Student para a diferença entre as médias foi de 2,28. A tabela a seguir fornece alguns valores críticos tc , sendo P(-tc< t < tc) = 0,95, de acordo com os respectivos graus de liberdade (G.L.):
|
G.L. |
1 | 2 | 3 | 4 | 5 | 6 | 7 | 8 | 9 | 10 |
|
tc |
12,706 | 4,303 | 3,182 | 2,776 | 2,571 | 2,447 | 2,365 | 2,306 | 2,262 |
2,228 |
Considerando todas as informações apresentadas, assinale a alternativa correta.
Provas
Sejam X1, ..., Xn uma amostra aleatória independente e identicamente distribuída de tamanho n da variável aleatória X que tem distribuição Poisson de parâmetro θ. Sejam os estimadores, \( \hat{ \theta}_1 = 2 \bar{X} \) e \( \hat{ \theta}_2 = 2 + \bar{X} \) em que\( \bar{X} = \large { \sum_{i=1}^n X_i \over n} \), i 1, 2,,n.
Provas
Caderno Container