Foram encontradas 20.445 questões.
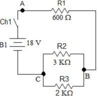
Circuito 1

Considerando o circuito apresentado, é correto afirmar que o valor da resistência equivalente entre os pontos A e C é
Provas
Questão presente nas seguintes provas
Com relação aos semicondutores e aos metais, assinale a alternativa correta.
Provas
Questão presente nas seguintes provas
Acerca de um retificador de meia onda em relação ao de onda completa, assinale a alternativa correta.
Provas
Questão presente nas seguintes provas
É correto afirmar que um dobrador de tensão, basicamente,
Provas
Questão presente nas seguintes provas
A respeito do diodo zener, assinale a alternativa correta.
Provas
Questão presente nas seguintes provas
Com relação ao tiristor Triac, assinale a alternativa correta.
Provas
Questão presente nas seguintes provas
Um amplificador a transistor polarizado em classe-B apresenta seu ponto Q de operação, com respeito à reta de carga de polarização,
Provas
Questão presente nas seguintes provas
Um amplificador operacional AO apresenta, em sua estrutura físico/elétrica, basicamente,
Provas
Questão presente nas seguintes provas
Assinale a alternativa que apresenta a unidade e o símbolo das seguintes grandezas elétricas, respectivamente: carga elétrica, condutância elétrica, indutância elétrica, fluxo magnético e densidade de fluxo magnético.
Provas
Questão presente nas seguintes provas
Uma associação em série contém 10 capacitores de 100 µF cada, submetidos a uma tensão de 10 V. Calculando-se a capacitância equivalente e a tensão total, obtêm-se, respectivamente,
Provas
Questão presente nas seguintes provas
Cadernos
Caderno Container