Magna Concursos

Foram encontradas 80 questões.

Texto 1.

Observação

Vivemos tão apressados que estamos perdendo a habilidade de observar detalhadamente o que nos cerca. Por outro lado, somos tão bombardeados por imagens e por estímulos visuais que, para nos proteger do excesso, aprendemos a não perceber o que está em volta, aprendemos a nos proteger. Por isso, a propaganda fica cada vez mais agressiva. Os produtos precisam, a qualquer custo, chamar a atenção do possível comprador, até que sejamos capazes de “ver sem olhar”. Ou seja, mesmo sem estarmos interessados, não podemos escapar de perceber uma imagem de propaganda.

Isso nos tem levado à autoproteção ou a uma atitude passiva, já que não é preciso fazer nenhum esforço, pois a propaganda e as imagens se encarregam de nos invadir.

Entretanto, para apreciar a arte e saber ler imagens, uma primeira habilidade que precisamos renovar, estimular e desenvolver é a observação. Ela deve deixar de ser passiva para tornar-se ativa, voluntária: observo o que quero, porque quero, como quero, da forma que quero, quando quero observar.

Se pedirmos a um amigo que descreva alguém, ele pode dizer genericamente: alto, magro, de meia-idade: ou então ser bem específico: tem aproximadamente 1 metro e oitenta, é magro, está vestido com uma calça azul, camisa branca, tênis, jaqueta de couro marrom, tem cabelos escuros, encaracolados, curtos, olhos azuis, usa costeletas, tem um sinal escuro do lado direito do rosto e cerca de 40 anos.

Essa segunda descrição é mais detalhada e demonstra mais observação. Naturalmente, se eu estiver procurando tal pessoa, a partir dessa descrição detalhada, posso encontrá-la com mais facilidade.

OLIVEIRA, J. e GARCEZ, L. Explicando a Arte. Ed. Nova Fronteira. 2001.

Assinale a opção que indica o objetivo principal do texto.
 

Provas

Questão presente nas seguintes provas
718366 Ano: 2018
Disciplina: Segurança e Saúde no Trabalho (SST)
Banca: FGV
Orgão: ALE-RO
Sobre as instalações sanitárias do canteiro de obras, preconizadas pela NR-18, assinale a afirmativa incorreta.
 

Provas

Questão presente nas seguintes provas
717754 Ano: 2018
Disciplina: Meio Ambiente
Banca: FGV
Orgão: ALE-RO

Um dos elementos do clima que tem grande influência nas precipitações é a umidade do ar, que expressa a quantidade de vapor d’água presente na atmosfera. A figura mostra o curso diário de temperatura e umidade relativa do ar em uma cidade localizada na latitude de 28° .

enunciado 717754-1

Com relação à umidade do ar, assinale (V) para a afirmativa verdadeira e (F) para a falsa.

( ) Ela é inversamente proporcional a quantidade de calor recebida pelos corpos d’água e superfície terrestre.

( ) Ela varia de quase zero em regiões quentes e áridas, até 3% nas latitudes médias e 4% nos trópicos úmidos.

( ) Ela cresce entre 10 e 13 horas em função do fenômeno da inversão térmica.

As afirmativas são, respectivamente,

 

Provas

Questão presente nas seguintes provas
717595 Ano: 2018
Disciplina: Engenharia Mecânica
Banca: FGV
Orgão: ALE-RO

A figura mostra um aquífero confinado estratificado com altura de 50 m e largura de 10 m, por onde a água percola, seguindo a direção de fluxo dada pela seta.

O primeiro estrato do aquífero possui 240 m de comprimento e coeficiente de permeabilidade K1 igual a 1,2 m/dia. O segundo estrato do aquífero possui 600 m de comprimento e coeficiente de permeabilidade K2 igual a 1,5 m/dia.

enunciado 717595-1

Para medir a vazão de escoamento foram perfurados dois poços onde foram observadas as cargas h1 de 6 m e h2 de 3 m.

O valor do fluxo de escoamento pelo aquífero é de

 

Provas

Questão presente nas seguintes provas
717594 Ano: 2018
Disciplina: Engenharia Mecânica
Banca: FGV
Orgão: ALE-RO

A figura a seguir mostra uma comporta retangular de 10 m por 8 m de largura. O peso específico da água no local é de 9.800 N/m3 . O momento de inércia do retângulo I = bh3/12, onde b é a base e h a altura.

enunciado 717594-1

O valor da força P necessária para segurar a comporta na posição mostrada, é de

 

Provas

Questão presente nas seguintes provas
717593 Ano: 2018
Disciplina: Engenharia Mecânica
Banca: FGV
Orgão: ALE-RO

A figura a seguir apresenta uma tubulação de água onde está sendo realizada uma tomada de pressão. No local, o peso específico da água ϒágua = 9.800 N/m3 e o peso específico do mercúrio é de ϒágua = 133.500 N/m3 .

enunciado 717593-1

A pressão nesse ponto da tubulação é de

 

Provas

Questão presente nas seguintes provas
717590 Ano: 2018
Disciplina: Engenharia Mecânica
Banca: FGV
Orgão: ALE-RO

Uma tubulação de 4 cm de diâmetro é usada para transportar água a 20 °C, trabalhando como conduto forçado.

Assinale a opção que indica a máxima velocidade média que pode existir na tubulação, a fim de que ocorra um escoamento laminar.

Dados: Número de Reynolds: Re = (c.D)/ѵ; onde c é a velocidade média em m/s, D é o diâmetro em m e ѵ é a viscosidade cinemática da água igual a 10-6 m2/s.

 

Provas

Questão presente nas seguintes provas
717589 Ano: 2018
Disciplina: Engenharia Mecânica
Banca: FGV
Orgão: ALE-RO

Uma sub-bacia de 2 km2 , com diferentes usos do solo, contribui para uma seção transversal onde será realizada uma obra hidráulica.

Da área dotal da sub-bacia, 40% é uma área rochosa com baixa permeabilidade que apresenta coeficiente de runoff C1 = 0,85; 50% é área de mata com coeficiente de runoff C2 = 0,2; e, o restante, área agrícola com coeficiente de runoff C3 = 0,3.

Assinale a opção que indica o escoamento superficial máximo esperado para o dimensionamento da estrutura hidráulica, se a chuva de projeto é de 180 mm/h.

 

Provas

Questão presente nas seguintes provas
717565 Ano: 2018
Disciplina: Engenharia Mecânica
Banca: FGV
Orgão: ALE-RO

A figura mostra a curva de variação do NPSH requerido com a vazão de uma bomba de água.

enunciado 717565-1

Essa bomba recalca uma vazão de 250 m3/h usando um rotor de 220 mm. Considere no local que o peso específico da água é de 9800 N/m3 , a pressão atmosférica é de 101.000 Pa e a pressão de vapor da água, à temperatura local, é de 3.000 Pa.

A máxima elevação que a bomba pode ser elevada acima da superfície da água do reservatório de sucção, para que não ocorra cavitação, é

 

Provas

Questão presente nas seguintes provas
717501 Ano: 2018
Disciplina: Engenharia Civil
Banca: FGV
Orgão: ALE-RO

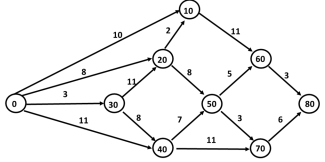
Atenção: o enunciado a seguir refere-se à questão que se segue.

A figura a seguir mostra uma rede PERT-CPM em que as atividades, representadas por setas, possuem duração em dias corridos expressa pelo número acima da seta. Os círculos mostram as incidências de início e término das atividades e o projeto se inicia em 0 e termina em 80.

enunciado 717501-1

Assinale a opção que indica a última data de término (UDT) da atividade 0→20 do projeto.
 

Provas

Questão presente nas seguintes provas