Foram encontradas 721 questões.
O circuito abaixo possui uma fonte de tensão contínua que alimenta quatro lâmpadas incandescentes.

As características de cada lâmpada são:

Nesse circuito
Provas
Questão presente nas seguintes provas
O Engenheiro Eletricista deve especificar um cabo de fibra ótica para ser utilizado na instalação de uma rede de dados para uma
autoestrada. Considerando os padrões comerciais de fibra ótica, o Engenheiro deve realizar a escolha baseando-se na seguinte
especificação: Alcance de 70 km, comprimento de onda de
Provas
Questão presente nas seguintes provas
A densidade de corrente de energia de uma onda eletromagnética é calculada por meio do chamado vetor de Poynting. Esse
vetor é calculado de acordo com a seguinte expressão (sendo μ0 a permeabilidade magnética do vácuo e B a densidade de fluxo
magnético):
Provas
Questão presente nas seguintes provas
Os princípios da comunicação serial de dados foram consolidados com a proposição do padrão de comunicação serial RS 232.
Considerando uma transmissão padrão a 9.600 baud, 1 stop bit e que o payload, ou seja, a parte útil do pacote seja de 8 bits, a
máxima eficiência de transmissão é, aproximadamente,
Provas
Questão presente nas seguintes provas
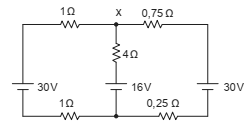
Considere o circuito abaixo.

Os valores dos módulos e os sentidos das correntes que circulam em cada ramo do circuito é:
Provas
Questão presente nas seguintes provas
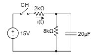
No circuito abaixo o capacitor inicialmente se encontra descarregado. Quando a chave CH é fechada, o valor da corrente i (t) atinge o valor ia. Transcorrido um tempo grande após o fechamento de CH, o capacitor é totalmente carregado e a corrente atinge o valor ib.

Os valores de ia e ib são, respectivamente,
Provas
Questão presente nas seguintes provas
Uma carga trifásica pode ter as configurações estrela ou triângulo. Seja uma carga trifásica na configuração estrela equilibrada,
com valores das cargas Z1 = Z2 = Z3 = ZY (impedância de carga por fase) e uma carga triângulo equilibrada com impedâncias
Za = Zb = Zc = ZΔ (impedância de carga por fase). A equação que estabelece a relação entre ZY E ZΔ é
Provas
Questão presente nas seguintes provas
Seja um transformador com relação de transformação 220/22 V, sendo que seu primário (alta tensão) tem resistência de
enrolamento com valor 0,2 ohm e seu secundário (baixa tensão) tem resistência de enrolamento de 0,05 ohm. O valor da resistência de enrolamento equivalente do primário, desse transformador, é
Provas
Questão presente nas seguintes provas
- Transformadores e Máquinas ElétricasMáquinas EstáticasTransformadores Trifásicos e Autotransformadores
Uma das características dos autotransformadores é que
Provas
Questão presente nas seguintes provas
Seja um motor de corrente contínua com os seguintes parâmetros: velocidade em vazio de 1.200 rpm e velocidade a plena
carga de 1.000 rpm. O valor de sua regulação é
Provas
Questão presente nas seguintes provas
Cadernos
Caderno Container