Foram encontradas 50 questões.
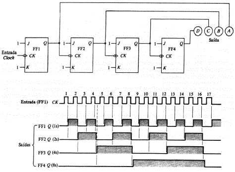
Observe o circuito e o diagrama de temporização a seguir.

Com relação ao funcionamento desse circuito, é CORRETO afirmar:
Provas
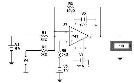
Observe o circuito a seguir.

Para obter a tensão de saída indicada no voltímetro, a tensão V4 será igual a:
Provas
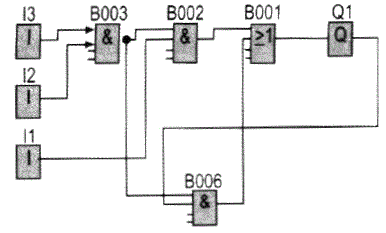
Observe a figura que apresenta a programação a seguir.

Nesse caso, foi utilizada a linguagem de programação:
Provas
Analise a seguinte peça representada em três vistas.

Assinale a alternativa que apresenta a CORRETA representação em perspectiva isométrica dessa peça.
Provas
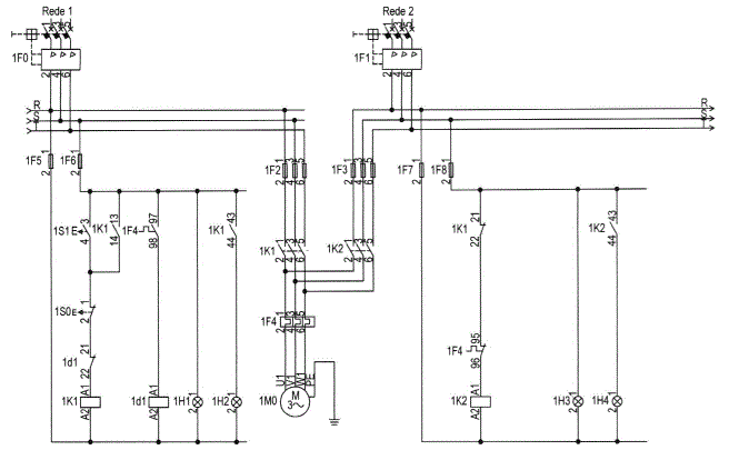
Analise esse projeto de utilização de duas redes alimentadoras para um motor trifásico.

Com relação a esse projeto, é CORRETO afirmar:
Provas
Observe o projeto elétrico a seguir.

A partir da leitura desse projeto, é CORRETO afirmar:
Provas
Numere de 1 a 6, em ordem crescente, os procedimentos apropriados para se considerar desenergizadas as instalações elétricas, liberadas para o trabalho.
( ) Constatação da ausência de tensão.
( ) Proteção dos elementos energizados existentes na zona controlada.
( ) Instalação de aterramento temporário com equipotencialização dos condutores dos circuitos.
( ) Seccionamento.
( ) Instalação da sinalização de impedimento de reenergização.
( ) Impedimento de reenergização.
Assinale a sequência CORRETA.
Provas
Observe o circuito a seguir.

Com relação a esse circuito, é CORRETO afirmar que nessa associação de capacitores:
Provas
Os mergulhos em altitudes elevadas, acima de 300 metros acima do nível do mar, exigem cuidados especiais. Um importante cuidado é a correção da tabela de mergulho. Certo método de correção utilizado considera uma profundidade fictícia em metros (PF), a ser utilizada nos cálculos de descompressão em tabelas, no lugar da profundidade real do mergulho em metros (PR). Para se obter o valor de PF, se utiliza a
expressão
, em que Alt é a altitude (elevação) em metros da superfície do local de mergulho. Em uma cidade com 1.000 metros de altitude, um mergulhador usou para consultar a tabela a profundidade fictícia de 7,6 metros.
Assim, a profundidade real do mergulho, em metros, é:
Provas

Provas
Caderno Container