Foram encontradas 50 questões.
Observe a ferramenta a seguir.

Essa ferramenta é um:
Provas
Observe o quadro a seguir.

Para a montagem desse quadro, deve-se selecionar a seguintes ferramentas:
Provas
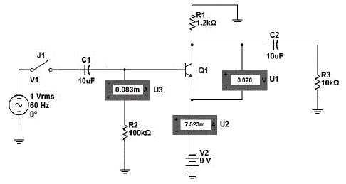
Observe o circuito a seguir.

Com relação a esse circuito, é CORRETO afirmar que:
Provas
Observe o circuito a seguir.

Considerando o diodo D1 de silício, a forma de onda da tensão sobre R1 está corretamente representada na alternativa:
Provas
Considerando as características dos motores de indução trifásicos, é CORRETO afirmar:
Provas
Observe o quadro a seguir.

Analise as afirmativas relativas a esse quadro, assinalando com V as verdadeiras e F as falsas.
( ) Trata-se de um quadro de distribuição monofásico a três fios.
( ) A instalação elétrica relativa a esse quadro foi dividida em quatro circuitos, sem circuitos de reserva.
( ) O barramento de proteção e o barramento de neutro foram interligados por meio de um dispositivo DSP.
( ) O interruptor diferencial residual foi conectado ao circuito que alimenta o chuveiro elétrico.
Assinale a sequência CORRETA.
Provas
Observe o circuito a seguir.

Com relação à análise desse circuito, é CORRETO afirmar que:
Provas
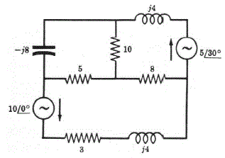
Observe o circuito a seguir.

Para que se tenha a máxima transferência de potência, o valor de R4 será igual a:
Provas
Observe a representação fasorial a seguir.

Com relação a esse diagrama fasorial, é CORRETO afirmar que:
Provas
Disciplina: Estatuto do Idoso - Lei 10.741/2003
Banca: FUNDEP
Orgão: CBM-MG
- Direitos FundamentaisCapítulo III - Dos Alimentos
- Direitos FundamentaisCapítulo IV - Do Direito à SaúdeArt. 15
- Direitos FundamentaisCapítulo V - Da Educação, Cultura, Esporte e Lazer
Considerando o conjunto de direitos garantidos pelo Estatuto do Idoso, é INCORRETO afirmar:
Provas
Caderno Container