Foram encontradas 60 questões.
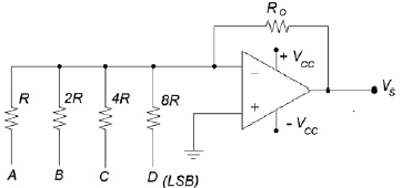
Analise o conversor D/A da figura, onde as entradas A, B, C e D são representadas na equação por VA, VB, VC e VD, respectivamente.

Marque a opção que corresponde à tensão na saída desse conversor.
Provas
Provas
Disciplina: Segurança e Saúde no Trabalho (SST)
Banca: DIRENS Aeronáutica
Orgão: CIAAR
De acordo com a NR1 0 , no que se refere às especificações contidas no memorial descritivo do projeto, recomenda-se que ele deve conter, no mínimo, alguns itens de segurança. Em relação a estes itens, analise.
I. Recomendações de restrições e advertências quanto ao acesso de pessoas aos componentes das instalações.
II. Conjunto de procedimentos e instruções técnicas e administrativas de segurança e saúde, implantadas e relacionadas a esta NR e descrição das medidas de controle existentes.
III. Documentação das inspeções e medições do sistema de proteção contra descargas atmosféricas e aterramentos elétricos.
IV. Descrição da compatibilidade dos dispositivos de proteção com a instalação elétrica.
V. Especificação dos equipamentos de proteção coletiva e individual e o ferramental, aplicáveis conforme determina esta NR.
Estão corretos somente os itens
Provas
A figura apresenta as curvas características de três dispositivos semicondutores.

Assinale a alternativa que corresponde aos dispositivos das curvas 1, 2 e 3, respectivamente.
Provas
esportivo do mundo.
Provas
Provas
Um dispositivo bastante utilizado na eletrônica, em etapas de circuitos de baixa potência, é o transistor de unijunção. Em relação às aplicações deste semicondutor marque a alternativa incorreta.
Provas

Provas
II. Uso frequente da primeira pessoa.
III. Grandiloquência e prolixidade nos fatos narrados.
Provas
Os flip-flops são circuitos biestáveis muito versáteis na eletrônica digital por oferecerem várias topologias, cada qual com sua particularidade. De acordo com suas características, analise as afirmativas.
l. Flip-flop JK: sua saída é chaveada quando as entradas J = K = 1.
ll. Flip-flop D: utiliza um flip-flop tipo JK, porém, com as entradas conectadas juntas, resultando numa única entrada, denominada entrada D.
lll. Flip-flop T: utiliza um flip-flop tipo JK com as entradas J e K conectadas a um inversor, de forma que quando J = 1, K = 0 e vice-versa, resultando numa única entrada, denominada de entrada T.
lV. Flip-flop RS: este tipo é o mais simples, base para outros tipos como o JK.
Estão corretas somente as afirmativas
Provas
Caderno Container