Magna Concursos

Foram encontradas 60 questões.

O estudo das significações das palavras é um assunto na língua portuguesa exclusivo da Semântica. Quanto ao aspecto semântico da língua, destacam-se a polissemia e a sinonímia.

A esse respeito, associe as duas colunas, relacionando as propriedades semânticas aos termos destacados nas frases.

Propriedades Termos destacados
1 - Polissemia ( ) O tecido alvo da renda contrastava com a cor do seu rosto.
2 - Sinonímia ( ) A garota vela pelo calmo sono da avó, em silêncio e contrição.
( ) Uma saliência em formato de bola apareceu na barriga do homem.
( ) Meu lar, depois de longos anos, tornou-se a morada dos meus sonhos.

A sequência correta dessa associação é

 

Provas

Questão presente nas seguintes provas
A questão se refere ao texto a seguir.
Cumulonimbus-informáticos
Há, pairando sobre nossas cabeças, gigantescas nuvens informacionais, ameaçando-nos com seus raios, trovões e ventanias. As tormentas já iniciam suas precipitações e começam a cair sobre nós. Nós somos o seu elemento. A faísca que produz o ribombar do trovão e a própria tempestade.
1. Que estamos fazendo com nossos sistemas cibernético-informacionais? Acaso paramos de pensar autonomamente com nossas próprias cabeças? Quiçá cessamos de procurar e manter o conhecimento por nós mesmos, intuitivamente, sensivelmente, abdutivamente, humanamente – como sempre fizemos, indagamos –, de buscar o sentido, o significado, a importância e a razão seminal de tudo que há à nossa volta? Daquilo que foi concebido, refletido e significado axiologicamente através dos tempos imemoriais, entregando tudo isso “de bandeja” – o melhor de nós e de nossa civilização – às máquinas e aos sistemas informacionais que nós mesmos construímos e usamos? Seria isso – resumidamente – o que está a ocorrer conosco nesses dias velozes e acríticos que vivemos na atualidade?
2. Você que me lê, por exemplo, nesse exato momento, não tem mais sequer que pensar, raciocinar, localizar-se por si, com livre arbítrio e autonomia, pois há – certamente – um aplicativo muito prático e conveniente fazendo isso por você, e muito mais, o tempo todo. Substituindo-nos acintosamente, explicitamente, trivialmente, das tarefas mais banais até às mais complexas, delicadas e especializadas. E nós ainda nos tranquilizamos em saber que, se ocorrer algo de fato importante no nosso planeta, e até fora dele, seremos informados de imediato.
3. O sistema faz isso quase que automaticamente. Do mesmo modo que não é mais necessário também guardar, anotar ou memorizar nomes e sobrenomes do dia a dia das relações societais, ou ainda direções e caminhos a serem trilhados nas urbes ou fora delas. O mesmo acontece com os dados e as imagens, pois certamente seu celular ou seu tablet pretensamente inteligentes, grandes feras no assunto, fazem isso e muito mais por você.
4. Uma delícia – convenhamos – e uma tragédia também. Sim, pois na cibercultura, a verdade, a notícia, o valor, a relevância – e, no extremo, o significado, não têm caráter único, sofrem alterações e são ditados pelo sistema e seus incontáveis aparatos. Todavia, o fato refutável que não pode ser ignorado é que estamos completamente deslumbrados com o que criamos, e que acolhemos essas novas tecnologias sem o menor sacrifício.
5. Não sabemos praticamente quase nada acerca desse novo modo de viver que começamos a cristalizar. Mas é em rede que nos reconhecemos, mensuramos nossas necessidades. E quem não souber decifrar os seus sinais e signos será, simplesmente, tragado por suas imposições, contingências e ressignificações cada vez mais presentes. O que não pode deixar de ser percebido é que uma ubiquidade onipresente está transformando significativamente as relações sociais. E o faz rapidamente. Não é algo simplesmente bom ou ruim, é simplesmente diferente e está marcando a nossa época, os nossos hábitos, a nossa cultura e os nossos tempos.
6. Bem depois, quando tudo se autodeterminar e se acalmar, em conformidade diametral com as sensibilidades sociais, é que nós poderemos – talvez – verificar o que sobrou do nosso antigo e milenarizado mundo não informatizado, analógico e enciclopédico, aquele ao qual estávamos tão confortavelmente acostumados, e, também, sermos capazes de mensurar que outro mundo novo é esse – cibertecnologizado – que edificamos em seu lugar, mesmo que sejamos críticos em relação a ele ou que nos cause desconforto. O resto são arbitrariedades ou especulações.
(QUARESMA, Alexandre. Cumulonimbus-Informáticos. Revista Sociologia, ano VII, edição 67, p. 65 – Adaptado)
Com a frase “E quem não souber decifrar os sinais e signos [do novo mundo] será, simplesmente, tragado por suas imposições, contingências e ressignificações cada vez mais presentes” (5º §), é possível inferir que o ciberespaço e a cibercultura são realidades
 

Provas

Questão presente nas seguintes provas
Um texto é um conjunto coerente de enunciados, uma composição de signos codificada sob a forma de um sistema e que constitui uma unidade de sentido, com uma intenção comunicativa. A esse respeito, leia, atenciosamente, o enunciado seguinte.
Enunciado 1396245-1
Para a interpretação do conjunto de informações do texto acima, é imprescindível considerar que
 

Provas

Questão presente nas seguintes provas
Analise o fragmento de texto a seguir, de autoria do romancista alagoano Graciliano Ramos.
A arma do escritor é o lápis
“Deve-se escrever da mesma maneira como as lavadeiras lá de Alagoas fazem seu ofício. Elas começam com uma primeira lavada, molham a roupa suja na beira da lagoa ou do riacho, torcem o pano, molham-no novamente, voltam a torcer. Colocam o anil, ensaboam e torcem uma, duas vezes. Depois que enxáguam, dão mais uma molhada, agora jogando a água com a mão. Batem o pano na laje ou na pedra limpa, e dão mais uma torcida e mais outra, torcem até não pingar do pano uma só gota. Somente depois de feito tudo isso é que elas dependuram a roupa lavada na corda ou no varal, para secar. Pois quem se mete a escrever devia fazer a mesma coisa; a palavra não foi feita para enfeitar, brilhar como ouro falso; a palavra foi feita para dizer”.
Disponível em: <http://averdade.org.br/2014/02/graciliano-ramos-arma-escritor-e-o-lapis/>. Acesso em: 27 mar. 2017- Adaptado)
Em qual das alternativas a relação lógico-semântica estabelecida está correta?
 

Provas

Questão presente nas seguintes provas
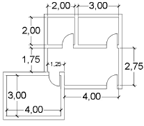
1393861 Ano: 2017
Disciplina: Engenharia Elétrica
Banca: DIRENS Aeronáutica
Orgão: CIAAR

De acordo com a ABNT NBR 5410:2004, como alternativa à aplicação da NBR 5413:1992 (substituída pela ABNT NBR ISO/CIE 8995-1:2013), a potência mínima atribuída a todas as cargas de iluminação adotada para a planta abaixo será de

Enunciado 1393861-1

 

Provas

Questão presente nas seguintes provas
1393751 Ano: 2017
Disciplina: Segurança e Saúde no Trabalho (SST)
Banca: DIRENS Aeronáutica
Orgão: CIAAR

Sobre os aspectos referentes à segurança do trabalho, marque a alternativa correta.

 

Provas

Questão presente nas seguintes provas
A textualidade é uma característica fundamental dos textos. Esse componente da competência textual dos falantes lhes permite, entre outros aspectos, interpretar como textos as produções linguísticas que ouvem ou leem. A esse respeito, examine o enunciado a seguir.
“O Cerrado ocupa uma área de 2.036.448 km², cerca de 22% do território nacional. A sua área contínua incide sobre os estados de Goiás, Tocantins, Mato Grosso, Mato Grosso do Sul, Minas Gerais, Bahia, Maranhão, Piauí, Rondônia, Paraná, São Paulo e Distrito Federal, além dos encraves no Amapá, Roraima e Amazonas. Neste espaço territorial encontram-se as nascentes das três maiores bacias hidrográficas da América do Sul (Amazônica/Tocantins, São Francisco e Prata), o que resulta em um elevado potencial aquífero e favorece a sua biodiversidade. E que maravilha de bioma!”
(Disponível em: <http://www.mma.gov.br/biomas/cerrado>. Acesso em: 20 mar. 2017 - Adaptado).
Na construção da textualidade, assinale a função do conector “E” que inicia a última frase do texto acima transcrito.
 

Provas

Questão presente nas seguintes provas
A questão se refere ao texto a seguir.
Cumulonimbus-informáticos
Há, pairando sobre nossas cabeças, gigantescas nuvens informacionais, ameaçando-nos com seus raios, trovões e ventanias. As tormentas já iniciam suas precipitações e começam a cair sobre nós. Nós somos o seu elemento. A faísca que produz o ribombar do trovão e a própria tempestade.
1. Que estamos fazendo com nossos sistemas cibernético-informacionais? Acaso paramos de pensar autonomamente com nossas próprias cabeças? Quiçá cessamos de procurar e manter o conhecimento por nós mesmos, intuitivamente, sensivelmente, abdutivamente, humanamente – como sempre fizemos, indagamos –, de buscar o sentido, o significado, a importância e a razão seminal de tudo que há à nossa volta? Daquilo que foi concebido, refletido e significado axiologicamente através dos tempos imemoriais, entregando tudo isso “de bandeja” – o melhor de nós e de nossa civilização – às máquinas e aos sistemas informacionais que nós mesmos construímos e usamos? Seria isso – resumidamente – o que está a ocorrer conosco nesses dias velozes e acríticos que vivemos na atualidade?
2. Você que me lê, por exemplo, nesse exato momento, não tem mais sequer que pensar, raciocinar, localizar-se por si, com livre arbítrio e autonomia, pois há – certamente – um aplicativo muito prático e conveniente fazendo isso por você, e muito mais, o tempo todo. Substituindo-nos acintosamente, explicitamente, trivialmente, das tarefas mais banais até às mais complexas, delicadas e especializadas. E nós ainda nos tranquilizamos em saber que, se ocorrer algo de fato importante no nosso planeta, e até fora dele, seremos informados de imediato.
3. O sistema faz isso quase que automaticamente. Do mesmo modo que não é mais necessário também guardar, anotar ou memorizar nomes e sobrenomes do dia a dia das relações societais, ou ainda direções e caminhos a serem trilhados nas urbes ou fora delas. O mesmo acontece com os dados e as imagens, pois certamente seu celular ou seu tablet pretensamente inteligentes, grandes feras no assunto, fazem isso e muito mais por você.
4. Uma delícia – convenhamos – e uma tragédia também. Sim, pois na cibercultura, a verdade, a notícia, o valor, a relevância – e, no extremo, o significado, não têm caráter único, sofrem alterações e são ditados pelo sistema e seus incontáveis aparatos. Todavia, o fato refutável que não pode ser ignorado é que estamos completamente deslumbrados com o que criamos, e que acolhemos essas novas tecnologias sem o menor sacrifício.
5. Não sabemos praticamente quase nada acerca desse novo modo de viver que começamos a cristalizar. Mas é em rede que nos reconhecemos, mensuramos nossas necessidades. E quem não souber decifrar os seus sinais e signos será, simplesmente, tragado por suas imposições, contingências e ressignificações cada vez mais presentes. O que não pode deixar de ser percebido é que uma ubiquidade onipresente está transformando significativamente as relações sociais. E o faz rapidamente. Não é algo simplesmente bom ou ruim, é simplesmente diferente e está marcando a nossa época, os nossos hábitos, a nossa cultura e os nossos tempos.
6. Bem depois, quando tudo se autodeterminar e se acalmar, em conformidade diametral com as sensibilidades sociais, é que nós poderemos – talvez – verificar o que sobrou do nosso antigo e milenarizado mundo não informatizado, analógico e enciclopédico, aquele ao qual estávamos tão confortavelmente acostumados, e, também, sermos capazes de mensurar que outro mundo novo é esse – cibertecnologizado – que edificamos em seu lugar, mesmo que sejamos críticos em relação a ele ou que nos cause desconforto. O resto são arbitrariedades ou especulações.
(QUARESMA, Alexandre. Cumulonimbus-Informáticos. Revista Sociologia, ano VII, edição 67, p. 65 – Adaptado)
Relacionando o título, a epígrafe e o texto em si, pode-se afirmar que o autor
 

Provas

Questão presente nas seguintes provas
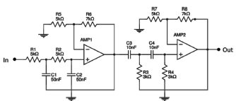
1391079 Ano: 2017
Disciplina: Engenharia Eletrônica
Banca: DIRENS Aeronáutica
Orgão: CIAAR

Considere o seguinte filtro passa-banda:

Enunciado 1391079-1

Suas frequências de corte inferior e superior são respectivamente

 

Provas

Questão presente nas seguintes provas
1390698 Ano: 2017
Disciplina: Engenharia Elétrica
Banca: DIRENS Aeronáutica
Orgão: CIAAR

As afirmativas abaixo se referem a algumas especificações de lâmpadas.

Lâmpada 1 - Lâmpada fluorescente tubular, 16W, 1200lm, IRC80, 4000K.

Lâmpada 2 - Lâmpada fluorescente tubular, 13W, 900lm, IRC86, 5000K.

Lâmpada 3 - Lâmpada led tubular, 9W, 90lm/W, IRC80, 3000K.

Considerando as especificações apresentadas, é correto afirmar que

 

Provas

Questão presente nas seguintes provas