Foram encontradas 100 questões.
2542210
Ano: 2017
Disciplina: Engenharia de Telecomunicações
Banca: DIRENS Aeronáutica
Orgão: EEAr
Disciplina: Engenharia de Telecomunicações
Banca: DIRENS Aeronáutica
Orgão: EEAr
Provas:
Uma das técnicas de transmissão de vários sinais elétricos em uma única linha de transmissão corresponde em dividir o tempo e combinar os vários sinais elétricos provenientes de fontes variadas dentro de um intervalo de tempo determinado. Esta técnica é chamada de
Provas
Questão presente nas seguintes provas
2542201
Ano: 2017
Disciplina: Engenharia de Telecomunicações
Banca: DIRENS Aeronáutica
Orgão: EEAr
Disciplina: Engenharia de Telecomunicações
Banca: DIRENS Aeronáutica
Orgão: EEAr
Provas:
A figura abaixo representa um circuito chamado Detector de Inclinação. O mesmo é utilizado para

Provas
Questão presente nas seguintes provas
Um circuito configurado com uma conexão Darlington foi utilizado no estágio de amplificação de um aparelho transmissor, devido aos altos valores do ganho de saída e impedância de entrada. Este circuito é apresentado na figura abaixo com os ganhos de Q1 e Q2 iguais a 50 e 100 respectivamente. Diante dessas informações, qual o valor da corrente de saída se for aplicado 1mA na base de Q1?

Provas
Questão presente nas seguintes provas
No processo de dopagem de um material semicondutor foram acrescentadas impurezas de fósforo, resultando em um material do tipo .
Provas
Questão presente nas seguintes provas
O sinal analógico representado pela figura A será aplicado a três moduladores diferentes. Os sinais de saída destes moduladores estão ilustrados nas figuras B, C e D e pertencem, respectivamente, aos moduladores

Provas
Questão presente nas seguintes provas
Qual dispositivo da Eletrônica Digital que é projetado para receber sinais com transições lentas e produzir saídas com transições livres de oscilações?
Provas
Questão presente nas seguintes provas
Leia:
I. O alcoolismo é um dos fatores que contribui para a violência contra crianças e mulheres.
II. Nos EUA, os gastos com a violência doméstica entre casais ultrapassa 5,8 bilhões de dólares anuais.
III. O olhar dos estrangeiros sobre o Brasil vai além das belezas naturais; o turismo sexual é um forte atrativo do país.
IV. As denúncias de turismo sexual precisam ser feitas, a fim de enfraquecer esse sistema doente.
O processo de formação das palavras destacadas acima é, respectivamente, derivação
Provas
Questão presente nas seguintes provas
Assinale a alternativa em que o verbo ver encontra-se na voz passiva.
Provas
Questão presente nas seguintes provas
Calcule o valor da !$ V_{CEQ} !$ do circuito da figura abaixo. Considere !$ V_{BE} !$ igual a 0,7V.

Provas
Questão presente nas seguintes provas
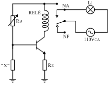
Um técnico precisa montar o circuito da figura abaixo para manter a temperatura de uma câmara de estocagem de papel sempre acima da temperatura ambiente, assim a lâmpada (L1) deve acender sempre que a temperatura interna da câmara baixar de um determinado valor. Para o circuito funcionar de acordo com as características exigidas, qual deve ser o componente eletrônico a ser colocado na posição “X” do circuito?

Provas
Questão presente nas seguintes provas
Cadernos
Caderno Container