Foram encontradas 100 questões.
Considere um sinal analógico senoidal de 8,5kHz que será modulado por um trem de pulsos produzindo um sinal PAM. Qual a taxa de amostragem pode ser utilizada para que, na demodulação, o sinal original possa ser reproduzido sem distorção?
Provas
Questão presente nas seguintes provas
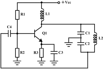
A figura abaixo representa qual tipo de oscilador e como deve ser feito para aumentar o valor da frequência de oscilação?

Provas
Questão presente nas seguintes provas
Assinale a alternativa que completa corretamente a frase, de acordo com a norma padrão.
os documentos que encaminharemos à Escola de Especialistas da Aeronáutica.
Provas
Questão presente nas seguintes provas
Em relação aos termos sintáticos e a pontuação, leia as frases abaixo e, em seguida, assinale a alternativa em que as frases foram pontuadas adequadamente.
1 – Foram feitas várias manifestações, contra a política atual.
2 – Os Deputados, na madrugada de ontem, decidiram aceitar o projeto do Presidente.
3 – Decepcionado, o enfastiado Juiz afastou-se lentamente.
4 – Eu trabalho com a verdade, você com a mentira.
2 – Os Deputados, na madrugada de ontem, decidiram aceitar o projeto do Presidente.
3 – Decepcionado, o enfastiado Juiz afastou-se lentamente.
4 – Eu trabalho com a verdade, você com a mentira.
Provas
Questão presente nas seguintes provas
Leia o texto abaixo e, em seguida, responda à questão.
Vou tirar você do dicionário
Vou tirar do dicionário
A palavra você
Vou trocá-la em miúdos
Mudar meu vocabulário
E no seu lugar
Vou colocar outro absurdo
Eu vou tirar suas impressões digitais da minha pele
Eu vou tirar você de letra
Nem que tenha que inventar outra gramática
Eu vou tirar você de mim
Assim que descobrir
Com quantos nãos se faz um sim.
A palavra você
Vou trocá-la em miúdos
Mudar meu vocabulário
E no seu lugar
Vou colocar outro absurdo
Eu vou tirar suas impressões digitais da minha pele
Eu vou tirar você de letra
Nem que tenha que inventar outra gramática
Eu vou tirar você de mim
Assim que descobrir
Com quantos nãos se faz um sim.
Itamar Assumpção & Alice Ruiz. In: DUNCAN, Zélia. Intimidade - texto adaptado.
De acordo com o uso da palavra “nãos” no texto “Vou tirar você do dicionário”, marque a alternativa correta.
Provas
Questão presente nas seguintes provas
Selecione a alternativa que completa correta e respectivamente, as lacunas do texto a seguir:
Um é um dispositivo cuja será apenas quando uma única combinação estiver presente em suas .
Provas
Questão presente nas seguintes provas
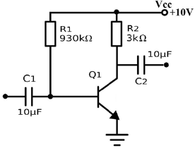
Determine para o circuito apresentado abaixo o valor de “re” e da impedância de entrada. Dados: VBE=0,7V e !$ \beta = 99 !$

Provas
Questão presente nas seguintes provas
Observe o trem de pulsos ilustrado abaixo em que amplitude, duração e período são constantes. Qual o ciclo de trabalho desse trem de pulsos?

Provas
Questão presente nas seguintes provas
Observe os verbos destacados.
“Denuncie. Se você recebeu uma proposta sem referência para melhorar de vida, desconfie. Nunca entregue seu caráter a ninguém.”
Os verbos destacados apresentam-se em qual modo?
Provas
Questão presente nas seguintes provas
É a relação entre a potência irradiada pela antena e a potência fornecida pelo transmissor. Qual parâmetro da antena recebe essa definição?
Provas
Questão presente nas seguintes provas
Cadernos
Caderno Container