Foram encontradas 70 questões.
Disciplina: TI - Desenvolvimento de Sistemas
Banca: CESPE / CEBRASPE
Orgão: FINEP
- Arquitetura e Design de SoftwareCoesão, Acoplamento e Modularidade
- Engenharia de SoftwareTestes
- Manutenção e Evolução de Software
- Qualidade de SoftwareAtributos de Qualidade de Software
Provas
Disciplina: TI - Desenvolvimento de Sistemas
Banca: CESPE / CEBRASPE
Orgão: FINEP

A figura acima apresenta a estrutura geral da evolução de esforço ou da ênfase da produção de um software durante o desenvolvimento de várias disciplinas típicas do processo unificado, nomeadas de D1 a D6. As diversas fases e iterações do processo unificado estão identificadas ao longo da horizontal superior do diagrama da figura. As disciplinas de D1 a D6 não estão dispostas conforme a ordem natural na qual são usualmente apresentadas no processo unificado. A partir dessas informações, julgue os itens a seguir, sabendo que as seis disciplinas efetivamente propostas no diagrama mostrado na figura são: modelagem de negócios (business modeling); requisitos (requirements); análise e projeto (analysis and design); implementação (implementation); teste (test); e implantação (deployment).
I Uma parte considerável das atividades de D1 depende de D6, mas essa dependência é inversamente proporcional ao conhecimento acerca do domínio da aplicação a ser desenvolvida.
II D3 deve seu comportamento periódico ao alto grau de independência que suas atividades apresentam relativamente a artefatos integrados.
III Para que se alcance o final da fase de elaboração em D4, é necessário transpor um marco que corresponde ao desenvolvimento de uma linha de base da arquitetura que seja executável.
IV Em D5, pode ser intensa a realização de tarefas que envolvam a migração de bases de dados.
V Em D6, são usualmente elaborados casos de uso de negócio, cuja arquitetura é realizada em D2.
Estão certos apenas os itens
Provas
Disciplina: TI - Desenvolvimento de Sistemas
Banca: CESPE / CEBRASPE
Orgão: FINEP

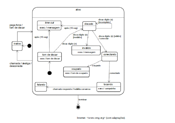
Considerando o diagrama ilustrado na figura acima, que representa um sistema telefônico, assinale a opção correta a respeito de UML e orientação a objetos.
Provas
Disciplina: TI - Desenvolvimento de Sistemas
Banca: CESPE / CEBRASPE
Orgão: FINEP

Reúso e reusabilidade, que constituem princípios da engenharia de software, são apoiados pelo uso adequado dos mecanismos fornecidos pelo paradigma orientado a objetos. A figura acima apresenta um diagrama UML no qual se define o relacionamento entre várias entidades, todas elas com maior ou menor reusabilidade. Considerando essa figura, julgue os itens a seguir, a respeito de UML, de análise e projeto orientado a objetos e dos princípios da engenharia de software.
I Order recebe de Store a delegação para realizar a interface OrderEntry.
II Customer é uma Person e sistemas que reúsam Order sempre dependem de Customer.
III Store depende de Account para funcionar.
IV Order é composto por Customer, Product e Account.
V Store é mais reusável que Customer.
Estão certos apenas os itens
Provas
Disciplina: TI - Desenvolvimento de Sistemas
Banca: CESPE / CEBRASPE
Orgão: FINEP

Considerando a figura acima, que apresenta um esquema de vários tipos de diagramas suportados pela UML, julgue os seguintes itens, a respeito de análise e projeto orientado a objetos e de UML.
I O esquema apresentado é um diagrama de comportamento (behavior diagram), no qual 18 classificadores (classifiers) estão presentes.
II Um diagrama de caso de uso (use case diagram) é um diagrama de comportamento (behavior diagram) utilizado para representar requisitos de um sistema. Nele, estão presentes atores e casos de uso, sendo que os atores sempre representam entidades fora do sistema.
III Diagramas de sequência (sequence diagram) são diagramas de interação (interaction diagram) e de comportamento (behavior) que podem descrever realizações de casos de uso na forma de troca de mensagens entre um conjunto de linhas de vida de objetos (lifelines).
IV Diagramas de comunicação (communication diagram) privilegiam a representação da sequência de troca de mensagens entre objetos, em detrimento da representação da arquitetura do sistema no qual essa troca de mensagens ocorre.
Estão certos apenas os itens
Provas
Segundo o sítio www.finep.gov.br, são 16 os Fundos Setoriais de Ciência e Tecnologia e há um Comitê de Coordenação dos Fundos Setoriais. Suponha que esses fundos sejam numerados de 1 a 16 e que esse comitê promoveu ações formando conjuntos de 4 fundos e entre esses selecionou 4 conjuntos de fundos para financiar as primeiras ações. Nesse caso, a probabilidade de que esses 4 conjuntos de fundos selecionados coincidam com os conjuntos formados pelos fundos {1, 2, 3, 4}, {5, 6, 7, 8}, {9, 10, 11, 12}, {13, 14, 15, 16} é
Provas

Considere que todas as proposições da sequência a seguir sejam premissas verdadeiras.
I A FINEP não contribui para ampliação do conhecimento ou a FINEP visa ao aumento das exportações.
II A FINEP financia a realização de pesquisas.
III Se a FINEP financia a realização de pesquisas, então a FINEP contribui para ampliação do conhecimento.
Assinale a opção correspondente à proposição que é uma conclusão verdadeira em consequência dessas premissas.
Provas

Acerca de proposições, considere as seguintes frases.
I Os Fundos Setoriais de Ciência e Tecnologia são instrumentos de financiamento de projetos.
II O que é o CT-Amazônia?
III Preste atenção ao edital!
IV Se o projeto for de cooperação universidade-empresa, então podem ser pleiteados recursos do fundo setorial verdeamarelo.
São proposições apenas as frases correspondentes aos itens
Provas
- UniãoExecutivoDecreto 1.171/1994: Código de Ética do Servidor Público Civil do Poder Executivo Federal
Quanto aos deveres dos titulares de entidade ou órgão da administração pública federal, direta e indireta, no que tange às comissões de ética, julgue os itens que se seguem.
I É seu dever assegurar as condições de trabalho para que a comissão de ética cumpra suas funções, até mesmo para que do exercício das atribuições de seus integrantes não lhes resulte qualquer prejuízo ou dano.
II É seu dever conduzir, em seu âmbito, a avaliação da gestão da ética, conforme processo coordenado pela Comissão de Ética Pública.
III É seu dever processar e julgar todos os infratores, bem como executar as penas cabíveis.
Assinale a opção correta.
Provas
Quanto à conduta profissional do servidor público, em suas relações com seus colegas, com os usuários dos serviços públicos e com o patrimônio público, assinale a opção correta.
Provas
Caderno Container