Foram encontradas 970 questões.
No Brasil, determinado projeto de pesquisa de uma Universidade estuda a produção de energia, introduzindo na corrente sanguínea uma microbatéria (biocélula a combustível), que produz energia usando a glicose que está no sangue. A reação entre a glicose e o oxigênio ocorre na superfície de um microeletrodo de platina que contém a enzima glicose oxidase.
Diante do exposto, considere as informações:
1. uma amostra de sangue com 99mg/dL de glicose;
2. a reação da glicose com o oxigênio; e,
3. admita que as pressões de O2 e CO2 são iguais.
C6H12O6 + 6 O2↔ 6 CO2 + 6 H2O ∆G°’ = 2.870 kJ/mol (pH = 7,0)
Qual será o potencial, volts por nº de elétrons, gerado pela reação da glicose com o oxigênio a 37° C?
(Dados: R = 8,31 J/K . mol; 1 F = 96.500 C/mol; Massa molar: C (12 g/mol); H (1 g/mol); O (16 g/mol.)
Provas
Um teste muito utilizado para monitorar a corrosão e estimar a perda de massa de metais e ligas empregadas na fabricação de peças e equipamentos é o teste dos cupons. Trata-se de um teste simples; consiste em expor corpos de prova, pesados e com as suas dimensões determinadas previamente, no formato de cupons e colocá-los em contato com o ambiente corrosivo. Após algum tempo, as amostras são recolhidas para uma avaliação em laboratório (inspeção visual e pesagem final). Sobre o ensaio gravimétrico para a avaliação da corrosão, assinale a afirmativa INCORRETA.
Provas
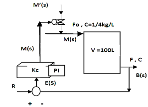
A imagem retrata um tanque abastecido por uma solução aquosa que precisa de ajuste de pH. Uma solução para o controle do pH é dosada por uma válvula na alimentação, de resposta sem atraso, do tanque; assim, a corrente de alimentação entra no tanque com o pH corrigido.
Dados:
- Fo (L/h): vazão de alimentação do tanque;
- C (kg/L): concentração;
- F (L/h): vazão de saída do tanque; e,
- V (L): volume do tanque.

De acordo com as informações e o sistema, marque V para as afirmativas verdadeiras e F para as falsas.
( ) m(t) = 25 + C e –Ft/100 .
( ) C(s)/M(s) = 1 / (1 + T1S)(1 + T2S) (malha sem o controlador).
( ) KG(S) = KcK2 . K e–toS . (1/ (T1S + 1), to = tempo morto.
( ) A resposta transitória do sistema não tem atraso.
A sequência está correta em
Provas
Disciplina: TI - Desenvolvimento de Sistemas
Banca: Consulplan
Orgão: HEMOBRÁS
“Especificação de requisitos que estabelece relação entre requisitos, suas origens e produtos visíveis.” Dessa forma, a especificação fica mais modificável, de verificação mais fácil quanto à certeza (se está correta) e se está completa, facilitando, assim, a análise de impacto das mudanças. Trata-se da especificação:
Provas
Disciplina: TI - Desenvolvimento de Sistemas
Banca: Consulplan
Orgão: HEMOBRÁS
“Assegurar que as informações do projeto sejam planejadas, coletadas, criadas, distribuídas, armazenadas, recuperadas, gerenciadas, controladas, monitoradas e, finalmente, organizadas de maneira oportuna e apropriada”, se refere ao gerenciamento ___________________ do projeto.” Assinale a alternativa que completa corretamente a afirmativa anterior.
Provas
Disciplina: TI - Desenvolvimento de Sistemas
Banca: Consulplan
Orgão: HEMOBRÁS
A metodologia Scrum é formada por papéis, cerimônias e artefatos, subdivididos em demais insumos. “Assegurar de que a metodologia está sendo seguida e conduzir reuniões diárias e reuniões de planejamento de atividades” são responsabilidades de um dos insumos. Trata-se de:
Provas
Disciplina: TI - Gestão e Governança de TI
Banca: Consulplan
Orgão: HEMOBRÁS
Estratégia de Serviço, uma das publicações do ITIL v3, objetiva “entender a estratégia da empresa e definir como os serviços de TI irão entregar valor para negócios através da identificação de oportunidades de atendimento da estratégia a um custo justificável, garantindo manutenção do relacionamento entre os clientes e o provedor de serviços de TI”. Uma das atividades dos processos relacionados a Estratégia de Serviço é a Definição de Espaços de Mercado, que documenta o resultado da análise interna e externa, para análise e decisão da continuidade dos serviços de TI. O processo pertencente a atividade é o gerenciamento:
Provas
Disciplina: TI - Desenvolvimento de Sistemas
Banca: Consulplan
Orgão: HEMOBRÁS
Para implementar uma estrutura de objetos tipo árvore e, ainda, o código de cliente tratar tanto os objetos simples quanto os compostos de forma uniforme, deve-se estabelecer um padrão de projeto estrutural; assinale-o.
Provas
Disciplina: TI - Gestão e Governança de TI
Banca: Consulplan
Orgão: HEMOBRÁS
O COBIT 5, um framework de boas práticas de Governança de TI, é bastante utilizado em instituições públicas ou privadas. Sua versão 5 estabeleceu uma divisão de processos de governança e gestão. Trata-se de um dos processos de governança:
Provas
Disciplina: TI - Gestão e Governança de TI
Banca: Consulplan
Orgão: HEMOBRÁS
- Gestão de ProjetosPMBOKÁreas de ConhecimentoPMBOK: Gerenciamento do Escopo do Projeto
- Gestão de ProjetosPMBOKPMBOK 6
- Gestão de ProjetosPMBOKPMBOK: Estrutura Analítica do Projeto (EAP/WBS)
Ao desenvolver um projeto de software, e ter uma visão estruturada do que será entregue, e de acordo com o Guia PMBOK® 6, há um processo para tal finalidade: “subdividir as entregas e o trabalho do projeto em componentes menores e mais facilmente gerenciáveis”. Trata-se de:
Provas
Caderno Container