Foram encontradas 490 questões.
O perigo da transmissão de doenças infecciosas pela água refere-se, na prática, às doenças infecciosas intestinais e a profilaxia. Assinale a alternativa correta sobre qual das medidas abaixo deveríamos tomar?
Provas
Observe a definição a seguir e assinale a alternativa que a ela corresponde: aparelho intercalado numa canalização para manter constante sua vazão, qualquer que seja a pressão a montante.
Provas
- Hidráulica e HidrologiaInstalações Hidrossanitárias
- Saneamento Geral
- Normas e LegislaçõesEngenharia Legal
As normas técnicas visam assegurar o atendimento às características fundamentais em produtos e serviços, como qualidade, segurança, confiabilidade, eficiência, intercambiabilidade, além de promover a preservação ambiental e a economia de recursos nos processos de produção ou serviço. Devem, portanto, ser observadas em todas as obras de engenharia. Assinale a alternativa que especifica as normas contidas na NBR 4649.
Provas
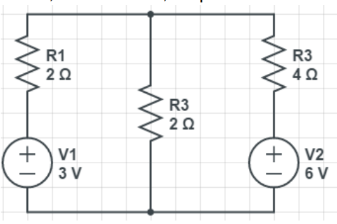
As correntes elétricas nos resistores R1, R2 e R3 são, respectivamente:

Provas
Segundo Molin, Amaral e Colaço (2015), embora as estratégias de investigação em Agricultura de Precisão tenham focos distintos das empregadas no sistema convencional, os procedimentos de coleta das amostras continuam os mesmos utilizados na amostragem pela média, com algumas adaptações. Dentro desse contexto, as afirmativas a seguir estão relacionadas com a amostragem realizadas em agricultura de precisão. Marque a afirmativa que INCORRETA.
Provas
Os aspersores são as peças principais do sistema de irrigação por aspersão, operam sob pressão e lançam o jato de água no ar, o qual é fracionado em gotas, caindo sobre o terreno e forma de chuva. Vários tamanhos de aspersões estão disponíveis no comércio, e podem ser classificados segundo a pressão de serviço. Os microaspersores, compreendem os tipos especiais de aspersores, trabalham com pressão variando entre 4 e 10 mca, possuem pequeno raio de ação e são, em geral do tipo estacionário. Os usados em jardins e pomares são chamados de:
Provas
Os microrganismos que se desenvolvem nos alimentos podem ser classificados segundo sua seletividade para os diferentes graus calóricos.
Considerando as características dos diferentes microrganismos, analise as alternativas a seguir:
I. Psicrófilos – Crescem abaixo de 20ºC e possuem temperatura ótima entre 14,4 ºC a 20 ºC.
II. Mesófilos – Crescem entre 20 a 40 ºC e possuem temperatura ótima entre 30 a 36 ºC.
III. Termodúricos – Crescem acima de 45 ºC e possuem temperatura ótima entre 50 a 60 ºC.
IV. Termófilos – Crescem acima de 60 ºC e são muito resistentes ao calor.
É correto o que se afirma apenas em:
Provas
Provas
Provas
Provas
Caderno Container