Foram encontradas 690 questões.
A vazão necessária para dimensionamento de uma ETA(L/s) e o volume do reservatório !$ (m^3) !$ apoiado para atender uma cidade com população de 100.000 habitantes, com consumo per capita de 200 L/hab.dia, são, respectivamente:
Considere !$ K_1 = 1,2 !$ e !$ K_2 = 1,5 !$, sendo !$ K_1 !$
o coeficiente de variação diária e !$ K_2 !$, o
coeficiente de variação horária.
Provas
Questão presente nas seguintes provas
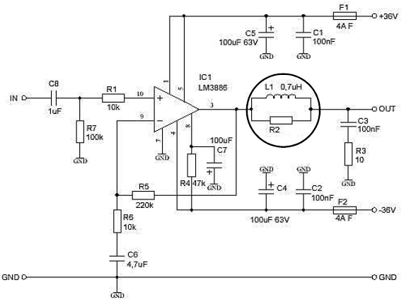
O circuito elétrico abaixo representa o esquema de um amplificador de potência.

Na área destacada pelo círculo, o papel do resistor R2 é:
Provas
Questão presente nas seguintes provas
No que se refere ao Treinamento e Desenvolvimento na organização, analise as afirmativas.
I - Os processos e as atividades de treinamento devem atuar de forma integrada com outros órgãos e atividades da área de Recursos Humanos que se relacionam diretamente com o treinamento.
II - O objetivo do treinamento que oferece ao treinando um campo de conhecimento ou prática específica dentro de uma área de trabalho para a otimização dos resultados relaciona-se com a formação profissional.
III - O responsável pela elaboração de um planejamento de treinamento primeiramente deve levantar e definir cargo a cargo e posteriormente identificar os conhecimentos, habilidades e atitudes para o cargo.
Está correto o que se afirma em
Provas
Questão presente nas seguintes provas
Conforme a NR-18, NÃO integra o Programa de Condições e Meio Ambiente de Trabalho na Indústria da Construção (PCMAT):
Provas
Questão presente nas seguintes provas
Em 1962, o então líder soviético Nikita Kruschev, em represália à instalação de mísseis na Turquia, decidiu fazer o mesmo em Cuba, dando início à chamada “crise dos mísseis”, um exercício de força e de propaganda que, por alguns dias, deixou a humanidade à beira de mais um conflito mundial, desta feita com a possibilidade do recurso às armas nucleares de destruição em massa. Sobre o contexto da Guerra Fria, no qual esse episódio se insere, assinale a afirmativa correta.
Provas
Questão presente nas seguintes provas
Observe os diferentes tipos de configurações dos Amplificadores Operacionais abaixo, numerados de I a III.
I-

II-

III-

A classificação operacional das configurações I, II e III é, respectivamente:
Provas
Questão presente nas seguintes provas
Read the text and answer the question.
Motivation
Motivation is the force that inspires us to do something: pass an examination, get a better job, or climb the highest mountain in the world. Psychology offers us many theoretical approaches for explaining what motivates us. At the most basic level is the “drive-reduction approach”. We usually try to reduce these needs by finding ways to fulfill them. If you're hungry before dinnertime, you might eat a snack to relieve that feeling of hunger. However, this approach does not sufficiently explain the motivation behind more complex behaviors.
“Cognitive approaches” propose that we do things because of the way we think about the world, the goals we wish to achieve, and our expectations. There are two separate types of behavior related to the cognitive approaches: intrinsic motivation and extrinsic motivation. The former motivation means that we do something just because we like doing it, not because we think it will lead to some kind of future reward, praise, or honor. For example, an intrinsically motivated student might read extra materials not to get better grades, but just because the topic is interesting. This can be seen in the case of an extrinsically motivated employee who agrees to relocate for higher wages even though it means living in a new city that he doesn't particularly like.
Interestingly, psychological studies suggest that we are more likely to push ourselves harder and do our best work when we do it for our own enjoyment or simply because it is interesting or personally challenging to us. That is, when we are intrinsically motivated. However, it is believed that if we become more extrinsically motivated by external rewards, we may find that our intrinsic motivation is significantly lowered. This is especially true when a person thinks that the extrinsic motivators - better job conditions or more vacation time – are controlled by other people. For instance, when an employee discovers that to get an important promotion, his boss insists that he work very long hours, he may begin to lose motivation.
(GILBERT, T. L. & ZEMACK, D. E. Express to the TOEFL iBT test. New York: Pearson, 2013.)
Considering the information in the text, mark T for the true statements and F for the false ones.
( ) highest , most basic, best work are in the superlative form.
( ) better grades, higher wages , more extrinsically motivated are in the comparative of inferiority form.
( ) us and our are possessive pronouns.
( ) motivated and theoretical are adjectives.
Mark the correct sequence.
Provas
Questão presente nas seguintes provas
A função organizacional Finanças busca a maximização do retorno dos investimentos e a manutenção de certo grau de liquidez, para o cumprimento das obrigações. Para Sobral e Peci (2008), a área financeira tem como atividades principais informações de gestão, análise financeira, investimento, financiamento e distribuição de dividendos. Na análise, vários indicadores são considerados, como a liquidez imediata, que significa o índice que divide
Provas
Questão presente nas seguintes provas
Read the text and answer the question.
Teachers assessing students
Assessment of performance can be explicit when we say That was really good, or implicit when, during a language drill for example, we pass on to the next student without making any comment or correction (there is always the danger, however, that the student may misconstrue our silence as something else).
Because the assessment we give is either largely positive or somewhat negative students are likely to receive it in terms of praise or criticism. Indeed, one of our roles is to encourage students by praising them for work that is well done, just as it is one of our duties to say when things have not been successful. Yet the value of this praise and blame is not quite as clear-cut as such a bald statement might imply.
(HARMER, J. The practice of Language Learning Teaching. 7Th ed. London: Longman, 2005.)
Regarding the assessment of student's performance, the text encourages teachers to
Provas
Questão presente nas seguintes provas
A partir do conhecimento sobre semicondutores, pode-se demonstrar que as características de um diodo podem ser representadas por um modelo matemático apresentado pela equação abaixo, em que IF é a corrente direta do diodo.
!$ I_F=I_S(e^{(KV/Tk)}-1) !$
Na equação, a corrente Is representa a corrente
Provas
Questão presente nas seguintes provas
Cadernos
Caderno Container