Foram encontradas 770 questões.
Sobre as características e o processo de fabricação do cimento, analise as assertivas e assinale a alternativa que aponta a(s) correta(s).
I. O processo de fabricação libera grandes quantidades de dióxido de carbono.
II. O clínquer é um produto intermediário do processo de fabricação.
III. O processo de fabricação envolve o preparo das matérias-primas, a moagem e a homogeneização nas proporções apropriadas, o tratamento em forno rotativo, a moagem final com aditivos e a expedição.
Provas
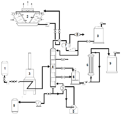
Os processos industriais são lugares onde matéria e energia são tratadas para dar como resultado um produto desejado ou estabelecido. Esses processos industriais são representados por fluxogramas que são desenhos esquemáticos, não projetivos, que mostram toda a rede de tubulações, equipamentos e acessórios de uma instalação industrial. A figura a seguir ilustra um fluxograma de um processo industrial de separação de uma mistura equimolar de cinco componentes de uma mistura por destilação (indicado por 4).

Com base nessas informações, assinale a alternativa que corresponde ao nome do fluxograma apresentado na figura.
Provas
Acerca dos processos de combustão, analise as assertivas e assinale a alternativa que aponta a(s) correta(s).
I. A combustão teórica também é completa, mas os produtos da combustão teórica não contêm oxigênio não combinado.
II. A razão ar/combustível expressa em mols corresponde à mesma razão ar/combustível expressa em massa.
III. 100% de ar teórico representa a quantidade de ar que contém a quantidade exata de oxigênio necessária para a combustão completa.
Provas
Sobre o conceito de “vaga zero” na Rede de Atenção às Urgências e Emergências no SUS, assinale a alternativa INCORRETA.
Provas
Em relação ao processo de desinfecção, esterilização e classificação dos artigos utilizados no setor saúde, assinale a alternativa correta.
Provas
As RAS são sistematizadas para responder a condições específicas de saúde, por meio de um ciclo completo de atendimentos que implica a continuidade e a integralidade da atenção à saúde nos diferentes níveis Atenção Primária, Secundária e Terciária. Considerando a RAS, assinale a alternativa correta.
Provas
Analise o caso hipotético a seguir:
João, 65 anos, procura a UBS de onde reside e relata dor nas costas intensa, que o está impedindo de trabalhar. A recepcionista diz que o médico não poderá atendê-lo porque aquele período é designado para consultas de pré-natal e que ele poderá retornar na próxima semana quando haverá atendimento à demanda espontânea. Sobre os atributos essenciais e derivados da APS, segundo Bárbara Starfield, assinale a alternativa em relação ao atributo essencial que foi ferido pela recepcionista no caso narrado.
Provas
As práticas docentes na educação inclusiva profissional e tecnológica devem considerar as necessidades dos estudantes, além de suas especificidades e características culturais, étnicas e sociais. Quando o docente respeita as particularidades e a capacidade de aprendizagem de cada discente, ele constrói
Provas
O professor de educação especial precisa desenvolver um trabalho que valorize a diversidade, a fim de efetivar a inclusão escolar. Assim, a marca de uma educação que busca a inclusão de todos os envolvidos no processo educativo é
Provas
Analise as assertivas que fazem referência à avaliação para necessidades educacionais especiais e assinale a alternativa que aponta a(s) correta(s).
I. A avaliação deve ser apresentada sob forma de roteiro.
II. As prescrições metodológicas da avaliação devem ser flexíveis.
III. O julgamento dos ideais de produtividade deve nortear as relações avaliativas.
IV. A construção coletiva de uma proposta de avaliação deve fazer parte da filosofia da instituição escolar.
V. A instituição escolar deve criar fichas, diários de classe, relatórios e folhas de registro para transcrever as informações que interferem no processo de ensino-aprendizagem.
Provas
Caderno Container