Foram encontradas 380 questões.
A arquitetura do CLP está constituída basicamente de:
Provas
Que é o Ladder?
Provas
O sensor de efeito Hall é um dispositivo semicondutor bastante utilizado em aplicações práticas, como sistemas de alarme de lojas e velocímetros digitais de bicicletas. Com relação aos sensores de efeito Hall, é correto afirmar que:
Provas
Em relação aos instrumentos de medição quais são as características mais importantes que eles devem ter?
Provas
Para o circuito da figura 6, os valores respectivos da tensão V0 e da corrente Id sobre o diodo são aproximadamente iguais a: (considere a queda de tensão sobre o diodo constante e igual a 0,6V quando em condução):

Provas
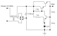
Na fonte do circuito da figura 2 os diodos e os transistores são de silício e a tensão do diodo Zener é de 6,8 V. A entrada do transformador é conectada à rede elétrica de 120 V (RMS)/60 Hz de entrada e o transformador tem uma relação n1/n2 = 6, entre o enrolamento primário e o secundário.
Figura 2

O valor mais próximo para a tensão de saída, em relação ao referencial de terra, é de:
Provas
Há dois tipos de dados em um SIG: os cartográficos, que se referem aos arquivos gráficos, e os dados não cartográficos ou tabulares, também denominados descritivos.
I. Os dados cartográficos são as feições geográficas representadas no mapa, armazenadas na forma digital.
II. As feições geográficas são representadas pelas entidades gráficas: cartogramas digitais, pontos, linha ou polígonos (áreas).
III. O ponto é uma feição geográfica que necessita de três posições geográficas para sua representação.
Está(o) correta(s) a(s) afirmação(ões):
Provas
As distâncias no sistema GPS são denominadas pseudodistâncias em razão:
Provas
No planejamento de levantamento GNSS NÃO é correto afirmar que:
Provas
Enquanto documento que transmite informação numa linguagem gráfica, os mapas precisam ser estudados sob a ótica da comunicação, estando enquadrados nos pressupostos da Semiologia. Assinale a alternativa mais completa relacionada aos componentes fundamentais desse processo de comunicação.
Provas
Caderno Container