Foram encontradas 2.410 questões.

G. Cavalin e S. Cervelin. Instalações elétricas prediais, 17.ª ed., Érica, 2007, p. 140.
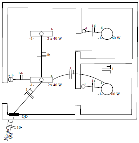
A figura acima ilustra a planta baixa de uma instalação elétrica, alimentada por rede elétrica em tensão compatível, que vem do quadro de medição (QM).
Considerando essa figura, julgue o item que se seguem.
Todos os interruptores na instalação elétrica são do tipo bipolar.
Provas

G. Cavalin e S. Cervelin. Instalações elétricas prediais, 17.ª ed., Érica, 2007, p. 140.
A figura acima ilustra a planta baixa de uma instalação elétrica, alimentada por rede elétrica em tensão compatível, que vem do quadro de medição (QM).
Considerando essa figura, julgue o item que se seguem.
Nos ambientes mostrados na planta, há lâmpadas fluorescentes e incandescentes.
Provas
A respeito das lâmpadas de descarga, julgue o seguinte item.
As lâmpadas de descarga apresentam eficiência equivalente a das lâmpadas incandescentes com potência superior a 100 W.
Provas
A respeito das lâmpadas de descarga, julgue o seguinte item.
Entre os diversos tipos de lâmpadas de descarga, estão a fluorescente, a de luz mista e a de vapor de sódio.
Provas
Considerando que um circuito magnético tenha uma bobina com 10 espiras e apresente relutância equivalente igual a !$ 50 \, \times \, 10^4 !$ A/Wb, julgue o item que se seguem.
Se, para o valor de relutância mencionado, a bobina do circuito magnético estiver sendo excitada por uma corrente CC de valor igual a 10 A, então a energia magnética armazenada no circuito é igual a 2 J.
Provas
Considerando que um circuito magnético tenha uma bobina com 10 espiras e apresente relutância equivalente igual a !$ 50 \, \times \, 10^4 !$ A/Wb, julgue o item que se seguem.
A indutância desse circuito magnético é igual a 20 mH.
Provas
Uma aplicação requer a utilização de um motor CC que apresente elevado conjugado para velocidades próximas à nominal. A opção deve ser feita entre motores com excitação dos tipos: em derivação; composta aditiva; e série.
Nessa situação, julgue o item a seguir.
Caso a aplicação fosse para elevados conjugados durante a partida, nenhum dos motores citados seria apropriado, uma vez que, para essa aplicação, o tipo de motor mais indicado seria com excitação independente.
Provas
Uma aplicação requer a utilização de um motor CC que apresente elevado conjugado para velocidades próximas à nominal. A opção deve ser feita entre motores com excitação dos tipos: em derivação; composta aditiva; e série.
Nessa situação, julgue o item a seguir.
A opção mais adequada para uso, na situação em questão, seria um motor com excitação série.
Provas
Acerca de motores CA trifásicos, julgue o item subsequente.
Os motores síncronos têm, em geral, maior aplicação industrial que os motores de indução em gaiola.
Provas
Acerca de motores CA trifásicos, julgue o item subsequente.
No motor de indução em gaiola, o rotor, em nenhuma hipótese, em regime permanente, é acionado à velocidade que alcança o campo magnético síncrono (campo rotativo).
Provas
Caderno Container