Foram encontradas 3.569 questões.
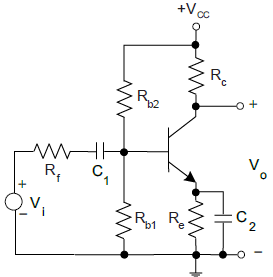
Considere o circuito transistorizado abaixo.

Quanto à sua operação com sinais de média freqüência, é correto afirmar que se trata de uma configuração de:
Provas
Considere o amplificador operacional abaixo como ideal.

Se o sinal de entrada for VE(t)=0,2sen(500t), o sinal de saída VS(t) do circuito será:
Provas
Disciplina: Agronomia (Engenharia Agronômica)
Banca: CESGRANRIO
Orgão: Petrobrás
Observe o esquema abaixo:

Assinale a afirmativa correta.
Provas
Disciplina: Agronomia (Engenharia Agronômica)
Banca: CESGRANRIO
Orgão: Petrobrás
O principal produto da fotossíntese é:
Provas
Disciplina: Agronomia (Engenharia Agronômica)
Banca: CESGRANRIO
Orgão: Petrobrás
A apicultura é uma atividade praticada pelo homem há milhares de anos e se constitui em uma excelente fonte de renda extra em propriedades médias e pequenas, além de trazer benefícios na polinização de plantas cultivadas. A colméia racional foi um grande passo na criação de abelhas e permitiu um melhor rendimento nesta atividade. Nessa perspectiva, está correto afirmar que:
Provas
Disciplina: Agronomia (Engenharia Agronômica)
Banca: CESGRANRIO
Orgão: Petrobrás
A inseminação artificial é uma prática cada vez mais empregada pelos criadores. Dentre as opções abaixo, qual NÃO apresenta uma vantagem do uso da inseminação artificial?
Provas
Disciplina: Agronomia (Engenharia Agronômica)
Banca: CESGRANRIO
Orgão: Petrobrás
Com relação ao aparelho circulatório dos animais é correto afirmar que:
Provas
Disciplina: Agronomia (Engenharia Agronômica)
Banca: CESGRANRIO
Orgão: Petrobrás
Para fazer um plantio de milho, no qual se estipulou um stand de aproximadamente 60 mil plantas por hectare e uma adubação de 500 kg/ha, da mistura 4:14:8 o técnico resolveu fazer um ensaio para regular a plantadeira. Para isso, ajustou as linhas para o espaçamento de 0,80 m, carregou a plantadeira com adubo e sementes e colocou recipientes para coletar as sementes e o adubo nas bicas, percorrendo a distância de 10 metros com a máquina funcionando. Se o ajuste estiver correto, quantas sementes e quanto adubo devem ter sido coletados em cada linha, respectivamente?
Provas
Disciplina: Agronomia (Engenharia Agronômica)
Banca: CESGRANRIO
Orgão: Petrobrás
Na irrigação por sulcos o terreno é dividido em módulos e a água é conduzida por sulcos, em baixa velocidade, até que a dose requerida seja incorporada ao solo. Na irrigação por aspersão, a água é distribuída por tubulações, com auxilio de bombas, e é lançada sobre as plantas por aspersores. Comparando o processo de irrigação por aspersão com o de irrigação por sulcos é correto afirmar que:
I - depois de instalada, a irrigação por aspersão exige menos mão-de-obra para as regas.
II - a irrigação por aspersão necessita maior sistematização do solo.
III - em geral, estes dois processos apresentam custos de instalação equivalentes.
IV - a irrigação por aspersão apresenta maior eficiência, mas pode causar queda de flores.
Estão corretas apenas as afirmações:
Provas
Disciplina: Agronomia (Engenharia Agronômica)
Banca: CESGRANRIO
Orgão: Petrobrás
Que medidas previnem (ou evitam) a febre aftosa em bovinos?
Provas
Caderno Container