Magna Concursos

Foram encontradas 235 questões.

3091620 Ano: 2023
Disciplina: Pedagogia
Banca: UEPB
Orgão: Pref. Cabaceiras-PB
Provas:
De acordo com Hoffman (1993) “Ao avaliar efetiva-se um conjunto de procedimentos didáticos que se estendem sempre por um longo tempo e se dão em vários espaços escolares, procedimentos de caráter múltiplo e complexo tal como se delineia um processo”. O processo avaliativo é sempre de caráter singular no que se refere aos estudantes, uma vez que as posturas avaliativas inclusivas ou excludentes afetam seriamente os sujeitos educativos. É preciso refletir, portanto, sobre procedimentos adotados como justos, com a prerrogativa de que se avaliam muitos alunos nas escolas e universidades.
Todo o processo avaliativo tem por intenção: observar o ; analisar e compreender suas de aprendizagem e tomar decisões pedagógicas à continuidade do processo. Somente se constitui o processo como tal, se ocorrerem os três tempos: , analisar e as melhores oportunidades de aprendizagem.

Marque a alternativa que preenche CORRETAMENTE os espaços.
 

Provas

Questão presente nas seguintes provas
3091619 Ano: 2023
Disciplina: Pedagogia
Banca: UEPB
Orgão: Pref. Cabaceiras-PB
Provas:
A Base Nacional Comum Curricular (2018) é um documento normativo e apresenta uma estrutura geral para as três etapas da Educação Básica (Educação Infantil, Ensino Fundamental e Ensino Médio). No que concerne aos seus eixos estruturantes, analise as asserções abaixo:

I- Na Educação Infantil devem ser assegurados quatro direitos de aprendizagem e desenvolvimento para que as crianças tenham condições de aprender e se desenvolver (conviver, brincar, participar e expressar), bem como os campos de aprendizagem, nos quais as crianças podem aprender e se desenvolver.
II- No Ensino Fundamental está organizado em cinco áreas do conhecimento e favorecem a comunicação entre os conhecimentos e saberes dos diferentes componentes curriculares (BRASIL, 2010).
III- No Ensino Médio está organizado em quatro áreas de conhecimento, conforme determina a LDB, esta organização exclui as disciplinas, com suas especificidade e saberes próprios historicamente construídos, implicando no fortalecimento das relações, contextualização, apreensão e intervenção na realidade.

Está CORRETO o que se afirma em:
 

Provas

Questão presente nas seguintes provas
3091618 Ano: 2023
Disciplina: Pedagogia
Banca: UEPB
Orgão: Pref. Cabaceiras-PB
Provas:
A Base Nacional Comum Curricular (BNCC) é um documento de caráter normativo que define o conjunto orgânico e progressivo de aprendizagens essenciais que todos os estudantes devem desenvolver ao longo das etapas e modalidades da Educação Básica. Analise as assertivas abaixo e assinale a alternativa CORRETA, tendo em vista o que preconiza a BNCC.
 

Provas

Questão presente nas seguintes provas
3091617 Ano: 2023
Disciplina: Pedagogia
Banca: UEPB
Orgão: Pref. Cabaceiras-PB
Provas:
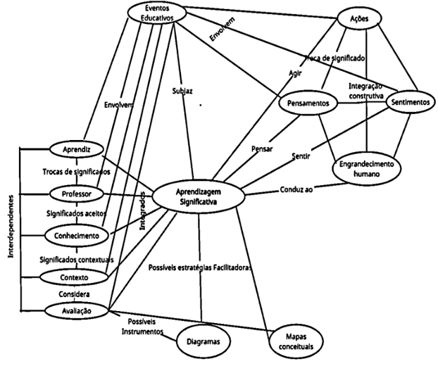
Observe o mapa conceitual da teoria de Novak, adaptado por Moreira (1993).

Enunciado 3377575-1


Figura 11.2 - Um mapa conceitual da teoria de Novak (Moreira 1993).

Conforme o que a figura demonstra, analise dentre as proposições abaixo a(s) que descreve(em) CORRETAMENTE a explicação do mapa conceitual, fortalecendo a importância da teoria da educação de Novak.

I- A aprendizagem significativa centraliza-se como elemento integrador dos cinco elementos da educação, como de pensamentos sentimentos e ações.
II- Os cinco elementos da Educação são os centralizadores e com a integração da aprendizagem significativa por meio de pensamentos e sentimentos, surgem às estratégias de ensino.
III- Os mapas conceituais e diagramas são estratégias facilitadoras da aprendizagem que integradas aos elementos da educação, aos pensamentos, sentimentos e ações fomentam a aprendizagem significativa.


Está CORRETO o que se afirma em:
 

Provas

Questão presente nas seguintes provas
3091616 Ano: 2023
Disciplina: Pedagogia
Banca: UEPB
Orgão: Pref. Cabaceiras-PB
Provas:
Joseph D. Novak, defende que a educação é o conjunto de experiências (Cognitivas, afetivas e psicomotoras) que contribuem para o engrandecimento (empowerment) do indivíduo para lidar com a vida diária, ele chega ao que chama de uma teoria de educação (Novak, 1981).

I- A premissa básica da teoria de Novak é que os seres humanos fazem três coisas: pensam, sentem e atuam (fazem) dentro do contexto da teoria da educação.

PORQUE

II- A teoria da educação deve considerar cada um destes elementos, mas dispensa a ajuda de explicar como se podem melhorar as maneiras por meio das quais os seres humanos pensam, sentem e atuam (fazem).

A respeito dessas assertivas, assinale a opção CORRETA:
 

Provas

Questão presente nas seguintes provas
3091615 Ano: 2023
Disciplina: Pedagogia
Banca: UEPB
Orgão: Pref. Cabaceiras-PB
Provas:
Na década de 70, aconteceu a ascensão do cognitivismo e o declínio do behaviorismo, em termos de influência do ensino aprendizagem e na pesquisa nessa área. Neste período, foi destacado os períodos de desenvolvimento mental, tais como assimilação, acomodação e equilibração, como também, os quatro períodos gerais de desenvolvimento cognitivo: Sensório-motor, pré-operacional, operacional-concreto e operacional-formal. Assinale a alternativa que apresenta o pensador que foi o pioneiro neste enfoque:
 

Provas

Questão presente nas seguintes provas
3091614 Ano: 2023
Disciplina: Pedagogia
Banca: UEPB
Orgão: Pref. Cabaceiras-PB
Provas:
A tarefa de planejar a ação docente envolve refletir sobre o “para que”, “o que”, “como” ensinar e acerca dos resultados das ações empreendidas. As respostas a esses questionamentos traduzem os elementos constituintes dos planos, a saber: objetivos, conteúdos, metodologias, recursos didáticos e sistemática de avaliação. Consoante aos elementos do planejamento, assinale a alternativa que expressa a definição CORRETAMENTE:
 

Provas

Questão presente nas seguintes provas
3091613 Ano: 2023
Disciplina: Pedagogia
Banca: UEPB
Orgão: Pref. Cabaceiras-PB
Provas:
Segundo Libâneo (1994) “O planejamento é um processo de racionalização, organização e coordenação da ação docente, articulando a atividade escolar e a problemática do contexto social. ” Portanto, de acordo com as alternativas abaixo, assinale aquela que refere-se CORRETAMENTE a função do Planejamento Escolar:
 

Provas

Questão presente nas seguintes provas
3091612 Ano: 2023
Disciplina: Pedagogia
Banca: UEPB
Orgão: Pref. Cabaceiras-PB
Provas:
A Lei de Diretrizes e Bases da Educação estabelece as normas e diretrizes para a Educação Nacional, enfatizando os deveres de todos os envolvidos no contexto educacional. Portanto, conforme o que preconiza a lei, os docentes incumbir-se-ão de:

I- Participar da elaboração da proposta pedagógica do estabelecimento de ensino.
II- Ministrar os dias letivos e horas-aula estabelecidos, além de participar integralmente dos períodos dedicados ao planejamento, à avaliação e ao desenvolvimento profissional.
III- Prover meios para a recuperação dos alunos de menor rendimento.

Está CORRETO o que se afirma em:
 

Provas

Questão presente nas seguintes provas
3091611 Ano: 2023
Disciplina: Pedagogia
Banca: UEPB
Orgão: Pref. Cabaceiras-PB
Provas:
A educação escolar se constitui como direito fundamental e essencial ao ser humano e, tal afirmação concretiza-se nos diversos documentos e Marcos Legais que fomenta a educação. De acordo com a Lei de Diretrizes e Base da Educação Nacional (LDB nº 9394/96), o dever do Estado com educação escolar pública será efetivado mediante a garantia de/a:
 

Provas

Questão presente nas seguintes provas