Magna Concursos

Foram encontradas 603 questões.

Texto para as questões de 1 a 3


1 Não posso pagar o aluguel da casa. Dr. Gouveia aperta-me

com bilhetes de cobrança. Bilhetes inúteis, mas Dr. Gouveia não

compreende isso. Há também o homem da luz, o Moisés das

4 prestações, uma promissória de quinhentos mil-réis, já

reformulada. E coisas piores, muito piores.

O artigo que me pediram se afasta do papel. É verdade que

7 tenho o cigarro e tenho o álcool, mas, quando bebo demais ou

fumo demais, a minha tristeza cresce. Tristeza e raiva. Ar, mar,

ria, arma, ira. Passatempo estúpido.

10 Dr. Gouveia é um monstro. Compôs, no quinto ano, duas

colunas que publicou por dinheiro na seção livre de um jornal

ordinário. Meteu esse trabalhinho num caixilho dourado e pregou

13 o na parede, por cima do bureau. Está cheio de erros e pastéis.

Mas Dr. Gouveia não os sente. O espírito dele não tem ambições.

Dr. Gouveia só se ocupa com o temporal: a renda das

16 propriedades e o cobre que o tesouro lhe pinga.

Não consigo escrever. Dinheiro e propriedades, que me

dão sempre desejos violentos de mortandade e outras destruições,

19 as duas colunas mal impressas, caixilho, Dr. Gouveia, Moisés,

homem da luz, negociantes, políticos, diretor e secretário, tudo se

move na minha cabeça, como um bando de vermes em cima de

22 uma coisa amarela, gorda e mole que é, reparando-se bem, a cara

balofa de Julião Tavares muito aumentada. Essas sombras se

arrastam com lentidão viscosa, misturando-se, formando um

25 novelo confuso.

Afinal tudo desaparece. E, inteiramente vazio, fico tempo

sem fim ocupado em riscar as palavras e os desenhos. Engrosso

28 as linhas, suprimo as curvas, até que deixo no papel alguns

borrões compridos, umas tarjas muito pretas.

Graciliano Ramos. Angústia. 32.ª ed. São Paulo:

Record, 1986, p. 8-9 (com adaptações).

Com relação às estruturas linguístico-gramaticais do texto, assinale a opção correta.

 

Provas

Questão presente nas seguintes provas

Texto para as questões de 1 a 3


1 Não posso pagar o aluguel da casa. Dr. Gouveia aperta-me

com bilhetes de cobrança. Bilhetes inúteis, mas Dr. Gouveia não

compreende isso. Há também o homem da luz, o Moisés das

4 prestações, uma promissória de quinhentos mil-réis, já

reformulada. E coisas piores, muito piores.

O artigo que me pediram se afasta do papel. É verdade que

7 tenho o cigarro e tenho o álcool, mas, quando bebo demais ou

fumo demais, a minha tristeza cresce. Tristeza e raiva. Ar, mar,

ria, arma, ira. Passatempo estúpido.

10 Dr. Gouveia é um monstro. Compôs, no quinto ano, duas

colunas que publicou por dinheiro na seção livre de um jornal

ordinário. Meteu esse trabalhinho num caixilho dourado e pregou

13 o na parede, por cima do bureau. Está cheio de erros e pastéis.

Mas Dr. Gouveia não os sente. O espírito dele não tem ambições.

Dr. Gouveia só se ocupa com o temporal: a renda das

16 propriedades e o cobre que o tesouro lhe pinga.

Não consigo escrever. Dinheiro e propriedades, que me

dão sempre desejos violentos de mortandade e outras destruições,

19 as duas colunas mal impressas, caixilho, Dr. Gouveia, Moisés,

homem da luz, negociantes, políticos, diretor e secretário, tudo se

move na minha cabeça, como um bando de vermes em cima de

22 uma coisa amarela, gorda e mole que é, reparando-se bem, a cara

balofa de Julião Tavares muito aumentada. Essas sombras se

arrastam com lentidão viscosa, misturando-se, formando um

25 novelo confuso.

Afinal tudo desaparece. E, inteiramente vazio, fico tempo

sem fim ocupado em riscar as palavras e os desenhos. Engrosso

28 as linhas, suprimo as curvas, até que deixo no papel alguns

borrões compridos, umas tarjas muito pretas.

Graciliano Ramos. Angústia. 32.ª ed. São Paulo:

Record, 1986, p. 8-9 (com adaptações).

Quanto a aspectos gramaticais do texto, assinale a opção correta.

 

Provas

Questão presente nas seguintes provas

Texto para as questões de 1 a 3


1 Não posso pagar o aluguel da casa. Dr. Gouveia aperta-me

com bilhetes de cobrança. Bilhetes inúteis, mas Dr. Gouveia não

compreende isso. Há também o homem da luz, o Moisés das

4 prestações, uma promissória de quinhentos mil-réis, já

reformulada. E coisas piores, muito piores.

O artigo que me pediram se afasta do papel. É verdade que

7 tenho o cigarro e tenho o álcool, mas, quando bebo demais ou

fumo demais, a minha tristeza cresce. Tristeza e raiva. Ar, mar,

ria, arma, ira. Passatempo estúpido.

10 Dr. Gouveia é um monstro. Compôs, no quinto ano, duas

colunas que publicou por dinheiro na seção livre de um jornal

ordinário. Meteu esse trabalhinho num caixilho dourado e pregou

13 o na parede, por cima do bureau. Está cheio de erros e pastéis.

Mas Dr. Gouveia não os sente. O espírito dele não tem ambições.

Dr. Gouveia só se ocupa com o temporal: a renda das

16 propriedades e o cobre que o tesouro lhe pinga.

Não consigo escrever. Dinheiro e propriedades, que me

dão sempre desejos violentos de mortandade e outras destruições,

19 as duas colunas mal impressas, caixilho, Dr. Gouveia, Moisés,

homem da luz, negociantes, políticos, diretor e secretário, tudo se

move na minha cabeça, como um bando de vermes em cima de

22 uma coisa amarela, gorda e mole que é, reparando-se bem, a cara

balofa de Julião Tavares muito aumentada. Essas sombras se

arrastam com lentidão viscosa, misturando-se, formando um

25 novelo confuso.

Afinal tudo desaparece. E, inteiramente vazio, fico tempo

sem fim ocupado em riscar as palavras e os desenhos. Engrosso

28 as linhas, suprimo as curvas, até que deixo no papel alguns

borrões compridos, umas tarjas muito pretas.

Graciliano Ramos. Angústia. 32.ª ed. São Paulo:

Record, 1986, p. 8-9 (com adaptações).

Assinale a opção correta com relação às ideias do texto.

 

Provas

Questão presente nas seguintes provas
1903756 Ano: 2008
Disciplina: TI - Gestão e Governança de TI
Banca: CESPE / CEBRASPE
Orgão: TCE-TO
Enunciado 1903756-1
COBIT 4.0 (com adaptações).
A figura acima apresenta um relacionamento entre os processos, recursos de TI e critérios de informação do modelo COBIT. Os tipos de recursos e critérios específicos foram substituídos pelas letras de A a K. Considerando essa figura, assinale a opção correta, a respeito dos conceitos do modelo COBIT.
 

Provas

Questão presente nas seguintes provas
1903755 Ano: 2008
Disciplina: TI - Gestão e Governança de TI
Banca: CESPE / CEBRASPE
Orgão: TCE-TO
Enunciado 1903755-1
Internet: <www.ocg.org> (com adaptações).
A figura acima apresenta um modelo de relacionamento entre os processos e funções que compõem parte do modelo ITIL. Algumas informações e documentos produzidos por elementos do modelo são identificados com letras de A a F. Considerando essa figura, julgue os itens seguintes, acerca dos conceitos do modelo ITIL.
I A produção das informações B, C, D, E e F depende, em grande parte, da disponibilidade das informações do CMDB.
II Relatórios de satisfação dos usuários e clientes estão melhor associados ao elemento A que ao elemento C.
III A dependência entre serviços, equipamentos e software está melhor descrita no elemento F que no elemento CMDB.
IV O registro de aprovação de pedidos de mudanças em itens de configuração está melhor associado ao conjunto E que ao conjunto D.
V Cada registro contido em C está, de forma geral, associado a mais de um registro contido no elemento D.
Estão certos apenas os itens
 

Provas

Questão presente nas seguintes provas
1903754 Ano: 2008
Disciplina: Gerência de Projetos
Banca: CESPE / CEBRASPE
Orgão: TCE-TO
Enunciado 1903754-1
Um guia do conjunto de conhecimentos em
gerenciamento de projetos. 3.ª Ed. PMI. 2004.
A figura acima apresenta uma proposta de mapeamento entre os grupos de processos de gerenciamento de projetos e o ciclo PDCA. Os grupos de processos são referenciados pelas letras de A a E. Considerando essa figura, assinale a opção correta, a respeito dos conceitos de gerenciamento de projetos.
 

Provas

Questão presente nas seguintes provas
1903753 Ano: 2008
Disciplina: TI - Gestão e Governança de TI
Banca: CESPE / CEBRASPE
Orgão: TCE-TO
Enunciado 1903753-1
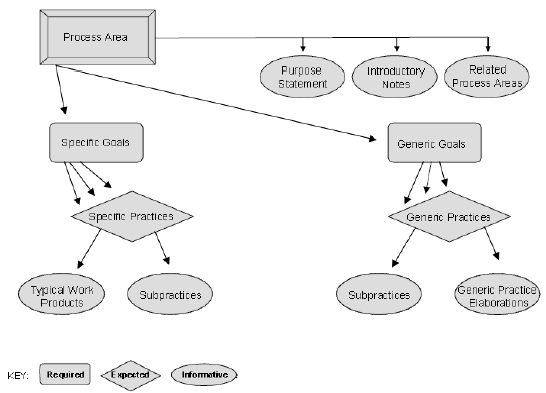
Internet: <www.sei.cmu.edu>.
Considerando a figura acima, que apresenta uma relação entre componentes do modelo CMMI, assinale a opção correta, acerca do modelo CMMI, seus princípios, níveis de maturidade e áreas de processo.
 

Provas

Questão presente nas seguintes provas
1903752 Ano: 2008
Disciplina: TI - Gestão e Governança de TI
Banca: CESPE / CEBRASPE
Orgão: TCE-TO
Julgue os próximos itens, a respeito de conceitos e práticas de planejamento estratégico de TI.
I O alinhamento entre o planejamento estratégico de TI e o planejamento estratégico organizacional visa o alcance da governança.
II O método SWOT presta-se à realização de uma análise na qual os fatores externos são desconsiderados.
III O método BSC (balanced score card) apresenta uma técnica de planejamento não hierarquizável, na qual a avaliação de resultados é obtida por meio da evolução de indicadores de metas e de desempenho.
IV A construção da visão de uma organização é um processo que se realiza com menor frequência e envolve uma menor quantidade de pessoas, quando comparado à declaração da missão dessa organização.
V Durante o processo de planejamento estratégico de TI, as metas são estabelecidas após a escolha de indicadores e objetivos, mas antes da seleção de iniciativas.
Estão certos apenas os itens
 

Provas

Questão presente nas seguintes provas
1903751 Ano: 2008
Disciplina: Arquivologia
Banca: CESPE / CEBRASPE
Orgão: TCE-TO
Assinale a opção correta, acerca da legislação relativa à segurança dos sistemas de informação.
 

Provas

Questão presente nas seguintes provas
1903750 Ano: 2008
Disciplina: TI - Segurança da Informação
Banca: CESPE / CEBRASPE
Orgão: TCE-TO
Enunciado 1903750-1
A figura acima apresenta uma relação entre dois usuários hipotéticos — Alice e Bob — que empregam processos e conceitos de criptografia, nomeados de A a G. Considerando essa figura, assinale a opção correta, com relação a criptografia, protocolos criptográficos, sistemas de criptografia e aplicações.
 

Provas

Questão presente nas seguintes provas