Foram encontradas 70 questões.
A necessidade de utilizar Controladores Lógicos Programáveis (CLP) em linguagem Ladder para controle e operação de sistemas automatizados prevê a utilização de elemento temporizador.
A esse respeito, observe as afirmativas a seguir.
I – O temporizador deve ser do tipo não retentivo, isto é, se a energização for perdida, o valor acumulado é zerado.
II – O temporizador deve possuir uma entrada que, ao se energizar, habilita o acúmulo do tempo decorrido.
III – O temporizador deve possuir uma saída que será energizada quando o valor acumulado for igual ao preestabelecido, e todas as outras condições de funcionamento do elemento estiverem satisfeitas.
Está correto o que se afirma em
A esse respeito, observe as afirmativas a seguir.
I – O temporizador deve ser do tipo não retentivo, isto é, se a energização for perdida, o valor acumulado é zerado.
II – O temporizador deve possuir uma entrada que, ao se energizar, habilita o acúmulo do tempo decorrido.
III – O temporizador deve possuir uma saída que será energizada quando o valor acumulado for igual ao preestabelecido, e todas as outras condições de funcionamento do elemento estiverem satisfeitas.
Está correto o que se afirma em
Provas
Questão presente nas seguintes provas
A topologia física de rede com fibras óticas mais adequada para prever a redundância de rotas de comunicação entre dois pontos de comunicação nos sistemas elétricos é a
Provas
Questão presente nas seguintes provas
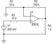
O circuito ilustrado abaixo é um elemento de um sistema controlador de automação.

Os módulos das intensidades de corrente que percorrem os resistores R1, R2 e R3 (em µA) e R4 (em A) são, respectivamente,

Os módulos das intensidades de corrente que percorrem os resistores R1, R2 e R3 (em µA) e R4 (em A) são, respectivamente,
Provas
Questão presente nas seguintes provas
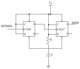
A programação de controladores de processos de automação em um ambiente industrial utiliza um sinal digital de 100 kHz de frequência aplicado à entrada do sistema abaixo.

Nessas condições, a frequência do sinal de saída, em kHz, é

Nessas condições, a frequência do sinal de saída, em kHz, é
Provas
Questão presente nas seguintes provas
Um projeto de automação desenvolvido para uma empresa em fase de crescimento necessitou instalar conversores DC-DC conforme a figura abaixo, que, nesse caso, é denominada “boost converter”.

A função do indutor L nesses conversores é:

A função do indutor L nesses conversores é:
Provas
Questão presente nas seguintes provas
A análise de sistemas de controle de automação envolve conhecimentos sobre o funcionamento de seus componentes eletrônicos. A esse respeito são feitas as afirmativas:
I – Ao se aplicar um pulso positivo à porta (gate) de um SCR, este continua conduzindo, mesmo que o sinal de disparo seja retirado, e assim permanece enquanto houver uma corrente mínima circulando entre anodo e catodo, chamada corrente de manutenção.
II – O IGBT é um componente eletrônico cujo controle de condução entre o coletor e o emissor é feito por tensão ao invés de corrente.
III – Um TRIAC é um elemento bidirecional, ou seja, pode conduzir nos dois semiciclos de uma senoide.
Está correto o que se afirma em
I – Ao se aplicar um pulso positivo à porta (gate) de um SCR, este continua conduzindo, mesmo que o sinal de disparo seja retirado, e assim permanece enquanto houver uma corrente mínima circulando entre anodo e catodo, chamada corrente de manutenção.
II – O IGBT é um componente eletrônico cujo controle de condução entre o coletor e o emissor é feito por tensão ao invés de corrente.
III – Um TRIAC é um elemento bidirecional, ou seja, pode conduzir nos dois semiciclos de uma senoide.
Está correto o que se afirma em
Provas
Questão presente nas seguintes provas
Um controlador autoprogramável (CLP) é um computador desenvolvido para desempenhar funções de controle de diversos níveis de complexidade.
Os CLP apresentam diversas características. NÃO é uma dessas características:
Os CLP apresentam diversas características. NÃO é uma dessas características:
Provas
Questão presente nas seguintes provas
Nas instalações industriais, devido à presença de elementos não lineares como tiristores, é comum o aparecimento de componentes harmônicos na rede AC.
Qual a providência que poderá ser tomada para minimizar os efeitos desses componentes?
Qual a providência que poderá ser tomada para minimizar os efeitos desses componentes?
Provas
Questão presente nas seguintes provas
Com relação aos sistemas automatizados, observe as afirmações a seguir.
I - A linguagem verbal no desenvolvimento de projetos automatizados é muito indicada, pois pode gerar várias interpretações, enriquecendo a comunicação.
II - As representações gráficas não são as mais indicadas devido ao elevado grau de dificuldade em sua compreensão.
III - Uma das maiores dificuldades do desenvolvimento de Sistemas Automatizados é o fornecimento de informações de modo claro e conciso aos projetistas.
Está correto o que se afirma em
I - A linguagem verbal no desenvolvimento de projetos automatizados é muito indicada, pois pode gerar várias interpretações, enriquecendo a comunicação.
II - As representações gráficas não são as mais indicadas devido ao elevado grau de dificuldade em sua compreensão.
III - Uma das maiores dificuldades do desenvolvimento de Sistemas Automatizados é o fornecimento de informações de modo claro e conciso aos projetistas.
Está correto o que se afirma em
Provas
Questão presente nas seguintes provas
Atualmente todos os programas desenvolvidos para CLPs são elaborados a partir de linguagens de programação padronizadas.
Observe as afirmações a seguir.
I - Tais padronizações envolveram o desenvolvimento de normas visando atender os conhecimentos de: comandos elétricos, diagramas lógicos e representação matemática;
II - Tais padronizações envolveram a criação das normas ICE 1131-3 e IEC 5410 com o intuito de criar uma linguagem de programação padrão, que posteriormente fundiram-se para formar a atual IEC 61131-3
III - Tais padronizações envolveram o surgimento de representações contempladas pela IEC 61131-3 como: ladder, blocos de função e lista de instrução.
Podemos afirmar que dentre elas é(são) correta(s):
Observe as afirmações a seguir.
I - Tais padronizações envolveram o desenvolvimento de normas visando atender os conhecimentos de: comandos elétricos, diagramas lógicos e representação matemática;
II - Tais padronizações envolveram a criação das normas ICE 1131-3 e IEC 5410 com o intuito de criar uma linguagem de programação padrão, que posteriormente fundiram-se para formar a atual IEC 61131-3
III - Tais padronizações envolveram o surgimento de representações contempladas pela IEC 61131-3 como: ladder, blocos de função e lista de instrução.
Podemos afirmar que dentre elas é(são) correta(s):
Provas
Questão presente nas seguintes provas
Cadernos
Caderno Container