Foram encontradas 1.968 questões.

Esse circuito apresenta uma interface de acionamento elétrico realizada por um microcontrolador por meio de um optoacoplador. Assumindo que Vc = 12 V, R1 = 300ohm, Ib do BC548 = 0.5 mA e que a tensão da fonte cai 0,3 V pela saturação do fototransistor, o valor do resistor R2 é de
Provas

A respeito de válvulas pneumáticas direcionais, esse símbolo representa válvula direcional de
Provas
No processo de prototipagem rápida, o formato de arquivo STL é comumente usado para
Provas
Quanto ao processo de medição de grandezas físicas, assinale a alternativa correta.
Provas

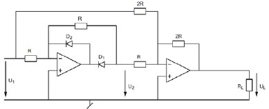
Considerando o circuito analógico apresentado, assinale a alternativa que indica a relação entre as tensões de saída e de entrada.
Provas

![]()
Considerando o circuito de corrente alternada apresentado, assinale a alternativa que indica o coeficiente Q de qualidade na ressonância de intensidade do circuito RLC.
Provas

Da análise do circuito de corrente contínua apresentado, em que Ia = 2 A, Ib = –3 A e Ic= 1 A, é correto afirmar que os valores algébricos das correntes I1, I2 e I3 são, respectivamente,
Provas
A conexão em um ponto comum entre os enrolamentos dos lados primário e secundário de um transformador de dois enrolamentos converte essa máquina em um autotransformador, o qual
Provas
Em relação à conversão eletromecânica de energia das máquinas de corrente alternada, assinale a alternativa correta.
Provas
No que se refere aos motores elétricos e às instalações de força motriz em geral, assinale a alternativa correta.
Provas
Caderno Container