Foram encontradas 20.455 questões.
Assinale a alternativa que apresenta corretamente o circuito típico de um amplificador operacional configurado como um diferenciador.
Provas
Questão presente nas seguintes provas
Para responder à questão, considere o seguinte circuito.

A expressão característica da saída correta para o circuito é
Provas
Questão presente nas seguintes provas
Considere as afirmativas I, II e III a respeito do circuito da figura abaixo. Assinale a alternativa que contém a(s) afirmativa(s) CORRETA(S):

I. Considerando o Amplificador Operacional Ideal e que R1=R2; V1=5*V2, a tensão entre os pontos A e B será diferente de zero.
II. Retirando Rf do circuito, podemos perceber tensão diferente de zero entre os pontos A e B.
III. Considerando o Amplificador Operacional Ideal, uma leitura de tensão entre os pontos A e B diferente de zero indica falha no circuito.
Provas
Questão presente nas seguintes provas
Considere o pseudocódigo da função SOMA abaixo.
FUNÇÃO SOMA (Real X, Inteiro N)
-----------------------------------
-----------------------------------
-----------------------------------
-----------------------------------
FIM SOMA
A função SOMA deve receber um vetor X contendo N números reais e deve retornar o valor da soma de apenas os elementos positivos de X.
Considerando-se que os elementos do vetor X são indexados de 1 a N, as linhas de código que estão faltando na função SOMA acima são
FUNÇÃO SOMA (Real X, Inteiro N)
-----------------------------------
-----------------------------------
-----------------------------------
-----------------------------------
FIM SOMA
A função SOMA deve receber um vetor X contendo N números reais e deve retornar o valor da soma de apenas os elementos positivos de X.
Considerando-se que os elementos do vetor X são indexados de 1 a N, as linhas de código que estão faltando na função SOMA acima são
Provas
Questão presente nas seguintes provas

O diagrama Ladder mostrado acima é representado pela expressão M =
Provas
Questão presente nas seguintes provas
A Figura abaixo mostra um circuito capaz de converter um sinal digital em um sinal analógico. Conhecido como conversor digital analógico D/A, é usado em instrumentação de medição de processos.

Sendo A o bit mais significativo e supondo-se ainda que os níveis lógicos assumam as tensões “1” = 5 volts e “0”=0 volts, quais são, respectivamente, a função das portas AND e a saída analógica Vs, em volts, para o binário de entrada composto dos bits A=“1”, B=“0”, C=“0” e D=“1”?
Provas
Questão presente nas seguintes provas

Provas
Questão presente nas seguintes provas
A Figura abaixo mostra um circuito eletrônico.

Esse circuito é constituído de dois amplificadores operacionais considerados ideais, sendo que esse tipo de configuração ilustrado é usado na implementação de compensadores avanço/atraso para controle de sistemas. 
Considerando-se que as duas frequências são definidas como:
, qual é a expressão da função de transferência
?Provas
Questão presente nas seguintes provas
Considere a função de transferência na variável de Laplace dada por
, que representa o modelo de um sistema linear a ser controlado. No domínio da frequência em que s = jω, para se calcular a margem de ganho em estabilidade, é necessário medir a frequência ωπ . Nessa frequência, a função G(jωπ) tem ângulo de fase igual a -180º.
Qual é o valor, em rad/s, dessa frequência ωπ?
, que representa o modelo de um sistema linear a ser controlado. No domínio da frequência em que s = jω, para se calcular a margem de ganho em estabilidade, é necessário medir a frequência ωπ . Nessa frequência, a função G(jωπ) tem ângulo de fase igual a -180º. Qual é o valor, em rad/s, dessa frequência ωπ?
Provas
Questão presente nas seguintes provas
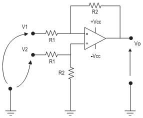
O circuito mostrado abaixo é muito usado em processos industriais, e os níveis de tensão de entrada podem ser provenientes de um circuito contendo um transdutor específico.

Sabendo-se que os componentes do circuito são ideais, que os resistores R1 e R2 têm o mesmo valor ôhmico e, ainda, que V2 = 6 mV e V1 = 2 mV, qual é o valor, em mV, da tensão de saída Vo?

Sabendo-se que os componentes do circuito são ideais, que os resistores R1 e R2 têm o mesmo valor ôhmico e, ainda, que V2 = 6 mV e V1 = 2 mV, qual é o valor, em mV, da tensão de saída Vo?
Provas
Questão presente nas seguintes provas
Cadernos
Caderno Container