Foram encontradas 60 questões.
Provas
O nome tiristor engloba uma família de dispositivos semicondutores que operam em regime chaveado. O tiristor de uso mais difundido é o SCR (Retificador Controlado de Silício), usualmente chamado simplesmente de tiristor. Assinale a alternativa incorreta, sobre as maneiras de disparo de um tiristor (SCR).
Provas
Um sistema realimentado com um controlador proporcional apresenta 5% de erro de off-set para uma entrada degrau. Para eliminar totalmente o erro de off-set, é necessário
Provas
esportivo do mundo.
Provas
Provas
Um barramento ou bus refere-se a um caminho comum pelo qual os dados trafegam dentro do computador. Este caminho é usado para comunicações e pode ser estabelecido entre dois ou mais elementos do computador. Assinale a alternativa que melhor define o barramento vesa Local Bus.
Provas

Provas
Na equação X = (3FF – 3458) + 101010112, o valor de x é
Provas
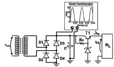
O circuito, a seguir, é uma fonte de alimentação regulada que apresentou defeito após uma descarga elétrica. De acordo com o osciloscópio, verificou-se o seguinte sinal:

O sinal demonstrado na tela do osciloscópio indica que o(s) diodo(s)
Provas
II. Uso frequente da primeira pessoa.
III. Grandiloquência e prolixidade nos fatos narrados.
Provas
Caderno Container