Foram encontradas 550 questões.

Aplicando-se a segunda derivada \( (v"(t)=\dfrac{d^2v}{dt^2}) \) no pulso triangular mostrado na figura acima, resulta na seguinte sequência de impulsos \( \delta \) (t), deslocados no tempo:
Provas
Um sinal de áudio no padrão WAV é gerado com uma frequência de amostragem de 40.000 amostras/s (valor que foi aproximado para facilitar o cálculo) e digitalizado com 16 bits/amostra. Uma música, que tenha duração de 3,5 minutos, ao ser digitalizada, ocupará um espaço em memória, em Mbytes, de
Provas

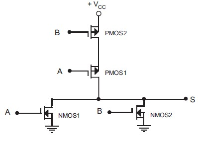
Com relação ao circuito da figura acima, considere as afirmativas a seguir.
I – Para a saída S ser ativada, é necessário que PMOS1 e PMOS2 conduzam simultaneamente.
II – Para que a saída S seja igual a 0, basta conduzir um dos transistores NMOS.
III – Para que a saída S seja ativada, é estritamente necessário que ambas as entradas A e B sejam iguais a 1.
É(São) correta(s), APENAS, a(s) afirmativa(s)
Provas
mov dx,0601h
in al,dx
out dx,eax
Considere o código em assembler, mostrado acima, usado por um processador de pelo menos 32 bits de dados da família x86. Os números de ciclos de barramento provocados pelas instruções in e out, num barramento periférico de 16 bits de dados, respectivamente, são:
Provas

Considere o programa em diagrama LADDER apresentado na figura acima e implementado num CLP. Em t = 0, todas as variáveis encontram-se em nível lógico 0. Os gráficos apresentam as variações dos sinais X1 e X2 a partir de t \( \ge \) 0. Os níveis lógicos do sinal Y1 para os tempos t1, t2, t3, t4 e t5, respectivamente, são:
Provas
Y = 0;
for (i=0;i<10;i++) Y += i;
printf (“Y = %d”,Y);
Considere o programa em linguagem C, mostrado acima. O valor de Y que será impresso, após a execução deste, é
Provas

A figura acima mostra um sistema de processamento e controle digital. Os símbolos X1, X2, X3 e X4, respectivamente, representam:
Provas

A figura acima mostra o diagrama em blocos de um sistema em malha fechada, cujo modelo da planta é \( G(s)=\dfrac{K}{s^3+7s^2+10s}. \) Qual o valor de K que torna este sistema em malha fechada puramente oscilante?
Provas

A forma de onda de tensão, mostrada na figura acima, é submetida a uma medida de valor eficaz em um voltímetro de bobina móvel. Sabe-se que este tipo de voltímetro elimina a componente DC (valor médio) antes de medir. Qual o valor da medida, em volt, obtida pelo voltímetro?
Provas

A figura acima apresenta um circuito elétrico alimentado por uma fonte C.C. de 12 V. A chave S encontra-se inicialmente conectada à posição 1.
A tensão VA, em volts, imediatamente após a conexão da chave S na posição 2 será
Provas
Caderno Container