Foram encontradas 550 questões.

A figura acima apresenta um circuito elétrico alimentado por uma fonte C.C. de 12 V. A chave S encontra-se inicialmente conectada à posição 1.
Nesta situação, considerando que o circuito esteja operando em regime permanente, a corrente I1, em mA, que atravessa o indutor é
Provas

Aplicando o método de solução através das tensões sobre os nós no circuito da figura acima, obtém-se a seguinte equação matricial, linear, no domínio de Laplace:
\( M\begin{bmatrix} V_1\\V_2 \end{bmatrix}=\begin{bmatrix} \underline{1}\\R\\0\end{bmatrix}\dfrac{V_o}{s} \)
A matriz M é
Provas

O circuito da figura acima opera em modo contínuo de condução. Os componentes são ideais e o transistor é acionado a partir de um trem de pulsos aplicado em sua base, cujo período é T e a largura do pulso T1. Com relação às tensões indicadas na figura, é correto afirmar que
Provas

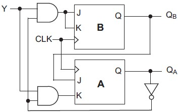
Na figura acima, com o circuito no estado QBQA = 00 e com Y = 1, os flip-flops B e A executarão, respectivamente, as operações de
Provas

O número de estados da sequência permanente que o contador crescente, apresentado na figura acima, implementa é
Provas
O valor absoluto da defasagem, em graus, entre os sinais de entrada e de saída em regime permanente será
Provas

A figura acima apresenta um circuito eletrônico utilizando um amplificador operacional considerado ideal. A fonte de tensão de entrada é senoidal, sendo VE(t) = 3 sen(10t). O circuito encontra-se funcionando em regime permanente.
Para que o circuito forneça um ganho de +20 dB no sinal de entrada em regime permanente, o valor da capacitância C1, em \( μ \)F, deverá ser
Provas

A figura acima ilustra o Mapa de Karnaugh do sinal digital F em função dos sinais binários X, Y, Z e W. O símbolo “d” no Mapa representa uma condição irrelevante. O painel elétrico existente contém os terminais dos sinais X, Y, Z, W, terra (tensão correspondente ao nível lógico 0) e +5V (tensão correspondente ao nível lógico 1). Para implementar o sinal F no painel elétrico, o técnico dispõe apenas de integrados contendo portas NOR com duas entradas. O número mínimo de portas desse tipo, necessárias para gerar o sinal F, é
Provas

A figura acima mostra um transistor de junção NPN funcionando como uma chave para acender um LED. A corrente necessária para acender o LED é de 20 mA, com 2,2V de queda de tensão sobre o mesmo. O \( β \) de saturação do transistor é de 20, com VBE=0,7V e VCEsat=0,3V. Para que o LED acenda com corrente mínima, os valores de RC e RB, respectivamente, deverão ser:
Provas

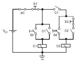
A figura acima apresenta o circuito lógico para acionamento de duas máquinas trifásicas, comandadas por intermédio dos contatores C1 e C2. As chaves S1, S2, S3 e S4 são do tipo sem retenção. Considere que acionar uma chave significa apertá-la e soltá-la logo em seguida. Além disso, assuma que o funcionamento de uma máquina depende apenas do acionamento do seu correspondente contator. Com relação ao funcionamento do sistema em condições normais, analise as seguintes afirmativas:
I - a máquina comandada por C2 poderá funcionar independentemente do estado em que estiver a máquina comandada por C1;
II - o funcionamento da máquina comandada por C2 poderá ser interrompido através do acionamento da chave S3;
III - ao acionar a chave S1 com as máquinas em funcionamento, ambas serão desligadas.
A(s) afirmativa(s) correta(s) é(são) APENAS
Provas
Caderno Container