Foram encontradas 100 questões.
Leia:
Deparou-se com a reprovação ao receber a nota no colégio. Temendo a reação dos pais, decidiu omitir a verdade até o ano seguinte, na rematrícula.
A relação sintática expressa pelo infinitivo e gerúndio das orações destacadas no período acima é, respectivamente, de
Provas
Questão presente nas seguintes provas
A GUERRA DO PLÁSTICO
Só 5% do plástico produzido pela indústria petroquímica mundial desde os anos 1930 foi incinerado. O restante continua em algum lugar do planeta. Grande parte desse plástico se acumula em aterros sanitários e lixões. Outra parte cai nos bueiros, é arrastada pelos rios até os oceanos, onde se acumula em bizarras ilhas flutuantes. Espécies ameaçadas como as tartarugas marinhas confundem o plástico com algas e, ao comê-lo, morrem asfixiadas.
Uma das maiores iniciativas para lidar com essa tragédia ambiental é a adoção dos plásticos biodegradáveis. Eles foram desenvolvidos a partir dos anos 1990 por gigantes da indústria petroquímica. Trata-se de plásticos que se decompõem sob a ação do sol, da umidade ou do ar, em prazos que variam de poucos meses até cinco anos. O tipo mais usado é o oxibiodegradável, que se decompõe em cerca de 18 meses. Em contato com o ar, ele se desmancha em bilhões de partículas invisíveis. Com a disseminação mundial do discurso de proteção à natureza, o uso dos biodegradáveis começou a crescer no comércio, especialmente como sacolas de supermercado. Mas alguns estudos recentes contestam a eficácia do plástico oxibiodegradável – justamente o mais usado por causa do curto tempo de decomposição. Joseph Greene, um pesquisador da Universidade da Califórnia, testou a decomposição desses produtos e concluiu que a biodegradação não é uma solução definitiva. Alguns plásticos foram absorvidos pelo meio ambiente, mas outros viraram pó, sem ser consumidos por bactérias e fungos.
Para Sílvia Rolim, do Instituto Socioambiental dos Plásticos, a melhor forma de proteger o ambiente é produzir plásticos mais resistentes. Assim, eles seriam reutilizados ou reciclados. Está aí um debate que pode durar décadas.
(FERREIRA Thaís, Revista Época, janeiro, 2009-adaptado)
Leia:
I – A partir dos anos de 1930, uma parcela considerável do plástico produzido no planeta passou a ser incinerada.
II – Grande parte do plástico que se acumula em aterros e lixões é reciclada.
III – Parte do plástico que se acumula nas ruas desemboca nos oceanos.
IV – Algumas espécies animais são prejudicadas por causa do plástico que se acumula nas ruas.
Estão corretas as afirmações
Provas
Questão presente nas seguintes provas
Um contador foi implementado no setor de produção de uma indústria de componentes eletrônicos para fazer a contagem dos itens produzidos. Foi usado um sensor que gera um único pulso sempre que um componente passa pelo feixe de luz. Quantos Flip-Flops são necessários para esse dispositivo ser capaz de contar até 3500 itens?
Provas
Questão presente nas seguintes provas
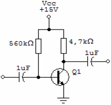
No circuito híbrido equivalente abaixo, determine o valor de hie.
Dados: IE = 3,6mA; hfe = 160; !$ \mathsf{re=\dfrac{26mV}{I_E}} !$

Provas
Questão presente nas seguintes provas
A onda senoidal de uma corrente alternada exibe um valor máximo de 50A. Que valor de corrente eficaz produziria a mesma potência de aquecimento?
Provas
Questão presente nas seguintes provas
Assinale a alternativa que completa corretamente a lacuna do texto a seguir.
Um amperímetro com uma corrente fundo de escala IM pode ter sua escala ampliada por um resistor . Assim, o alcance do amperímetro é estendido, permitindo a ele medir as correntes maiores que os valores originais do fundo de escala.
Provas
Questão presente nas seguintes provas
Assinale a alternativa que completa corretamente a lacuna do texto a seguir:
Dado: diodo ideal.
A sargento Virgínia, ao inspecionar um equipamento eletrônico, cujo esquema elétrico encontra-se abaixo, verifica que a lâmpada mantém-se acesa mesmo quando comuta a chave da posição A para a posição B do circuito.
Após alguns minutos de pesquisa, a sargento Virgínia identificou que

Provas
Questão presente nas seguintes provas
Assinale a alternativa que completa corretamente a lacuna do texto a seguir.
Um decodificador binário para octal aceita um código de entrada de bits e ativa uma dentre linhas de saída correspondente a esse código.
Provas
Questão presente nas seguintes provas
No circuito abaixo, calcule a corrente IC. Dado: !$ \beta=80 !$.

Provas
Questão presente nas seguintes provas
Identifique a frase em que existe um aposto.
Provas
Questão presente nas seguintes provas
Cadernos
Caderno Container