Foram encontradas 100 questões.
Em qual das alternativas a palavra destacada é formada por prefixação?
Provas
Questão presente nas seguintes provas
A GUERRA DO PLÁSTICO
Só 5% do plástico produzido pela indústria petroquímica mundial desde os anos 1930 foi incinerado. O restante continua em algum lugar do planeta. Grande parte desse plástico se acumula em aterros sanitários e lixões. Outra parte cai nos bueiros, é arrastada pelos rios até os oceanos, onde se acumula em bizarras ilhas flutuantes. Espécies ameaçadas como as tartarugas marinhas confundem o plástico com algas e, ao comê-lo, morrem asfixiadas.
Uma das maiores iniciativas para lidar com essa tragédia ambiental é a adoção dos plásticos biodegradáveis. Eles foram desenvolvidos a partir dos anos 1990 por gigantes da indústria petroquímica. Trata-se de plásticos que se decompõem sob a ação do sol, da umidade ou do ar, em prazos que variam de poucos meses até cinco anos. O tipo mais usado é o oxibiodegradável, que se decompõe em cerca de 18 meses. Em contato com o ar, ele se desmancha em bilhões de partículas invisíveis. Com a disseminação mundial do discurso de proteção à natureza, o uso dos biodegradáveis começou a crescer no comércio, especialmente como sacolas de supermercado. Mas alguns estudos recentes contestam a eficácia do plástico oxibiodegradável – justamente o mais usado por causa do curto tempo de decomposição. Joseph Greene, um pesquisador da Universidade da Califórnia, testou a decomposição desses produtos e concluiu que a biodegradação não é uma solução definitiva. Alguns plásticos foram absorvidos pelo meio ambiente, mas outros viraram pó, sem ser consumidos por bactérias e fungos.
Para Sílvia Rolim, do Instituto Socioambiental dos Plásticos, a melhor forma de proteger o ambiente é produzir plásticos mais resistentes. Assim, eles seriam reutilizados ou reciclados. Está aí um debate que pode durar décadas.
(FERREIRA Thaís, Revista Época, janeiro, 2009-adaptado)
Segundo Joseph Greene, a biodegradação não é uma solução definitiva porque
Provas
Questão presente nas seguintes provas
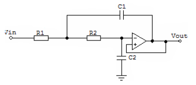
Observe o circuito abaixo. Marque V (Verdadeiro) ou F (Falso) e, em seguida, assinale a alternativa que contém a sequência correta.

( ) Trata-se de um filtro passa - baixa ativo.
( ) Trata-se de um filtro passa - alta ativo.
( ) Sua frequência de corte é definida em função de !$ \pi !$.
( ) Sua frequência de corte sofre influência dos capacitores e resistores.
Provas
Questão presente nas seguintes provas
Uma fábrica de cobertores criou o sistema abaixo para emitir um sinal de alerta em caso de incêndio. O sistema começa a funcionar assim que o gerente pressiona um botão B que aciona o clock do contador crescente. Sabe-se que o sinal de alerta é emitido quando recebe um nível lógico 1, ou seja, quando Y=1. Em uma situação de fogo iminente, o gerente apertou o botão B. Em quanto tempo o primeiro alarme soará?
Dados:
A o bit mais significativo e D o bit menos significativo;
o clock é acionado no tempo de descida;
condição Inicial: A=0, B=0, C=0 e D=0; e
o tempo de atraso das portas lógicas deve ser desconsiderado.
o clock é acionado no tempo de descida;
condição Inicial: A=0, B=0, C=0 e D=0; e
o tempo de atraso das portas lógicas deve ser desconsiderado.

Provas
Questão presente nas seguintes provas
Assinale a alternativa em que a expressão destacada não se classifica como locução adverbial.
Provas
Questão presente nas seguintes provas
Observe as palavras destacadas. Em seguida, assinale a alternativa em que a regra de acentuação não foi obedecida.
Provas
Questão presente nas seguintes provas
Leia:
I. O Presidente Obama acredita que haverá gastos vultuosíssimos para o próximo ano.
II. Havia na despensa muitos alimentos que estavam com o prazo de validade vencido.
III. O eminente Senador declarou-se a favor da greve dos militares em Minas Gerais.
IV. Os deputados, sem exceção, desfrutam de muitos previlégios.
De acordo com o sentido das palavras detacadas, nas frases acima, há erro de grafia em
Provas
Questão presente nas seguintes provas
Através de um medidor passam 300C durante 2 minutos. Calcule a corrente que passa pelo condutor.
Provas
Questão presente nas seguintes provas
Quanto à classificação das figuras de linguagem, coloque (1) para antítese, (2) para hipérbole, (3) para metonímia e (4) para metáfora. Depois assinale a alternativa com a sequência correta.
I. ( ) “Trabalhava arduamente, pois tinha de alimentar quatro bocas.”
II. ( ) “Eu, que era branca e linda, eis-me medonha e escura.”
III. ( ) “Um mundo de ideias havia em minha cabeça.”
IV. ( ) “Meu coração é um campo minado.”
Provas
Questão presente nas seguintes provas
Leia:
“Conta a lenda que dormia
Uma Princesa encantada
A quem só despertaria
Um Infante, que viria
De além do muro da estrada.”
Uma Princesa encantada
A quem só despertaria
Um Infante, que viria
De além do muro da estrada.”
Os sujeitos dos verbos destacados acima são, respectivamente,
Provas
Questão presente nas seguintes provas
Cadernos
Caderno Container