Foram encontradas 720 questões.
Filtros digitais permitem selecionar componentes em frequência de um determinado sinal 26.discreto. Analise as afirmações a seguir:
I. Filtros IIR sempre são estáveis.
II. Filtros IIR sempre apresentam realimentação.
III. Filtros FIR podem possuir polos fora da origem.
II. Filtros IIR sempre apresentam realimentação.
III. Filtros FIR podem possuir polos fora da origem.
Estão INCORRETAS as afirmativas
Provas
Questão presente nas seguintes provas
Um trecho de 1 segundo de um sinal biomédico com espectro não nulo em toda a banda de 25.interesse foi amostrado a uma frequência de 1024 Hz, satisfazendo ao critério de Nyquist.
Aplicando-se a transformada rápida de Fourier de 2048 pontos, qual é a máxima frequência passível de representação?
Provas
Questão presente nas seguintes provas
A respeito das técnicas de projeto para filtros de resposta infinita (IIR), consideram-se as seguintes afirmações:
I. Filtros de Butterworth são monotônicos na faixa de passagem e na de supressão.
II. Filtros de Chebyshev podem ser monotônicos na faixa de passagem e equiripple na faixa de supressão.
III. Para uma mesma frequência de passagem e uma mesma ordem do filtro, as bandas de transição dos filtros de Butterworth (BBw), de Chebychev Tipo I (BChI) eElíptico(BEli) obedecem à relação: BBw > BChI > BEli.
Estão corretas as afirmativas
Provas
Questão presente nas seguintes provas
A equação de diferenças correspondente a um sistema discreto linear e invariante no tempo, no qual y[n] refere-se à saída e x[n] à entrada, cuja transformada z unilateral da resposta ao impulso é dada por, !$ { \Large { ^{H(z)=z^2}/_{(z^2 + 0,5 z - 0,2)}}} !$ é
Provas
Questão presente nas seguintes provas
Observe a Figura 18.

Sabendo-se que a função de transferência equivalente é dada por !$ H (s) = { \large 6s + 18 \over s^2 + 8 s+ 7} !$, é correto afirmar que as constantes k1 e k2 são, respectivamente:
Provas
Questão presente nas seguintes provas
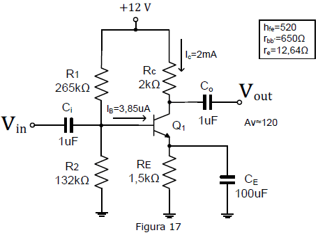
A Figura 17 representa um amplificador de baixo ruído transistorizado, na configuração emissor-comum, que deve amplificar um sinal com largura de banda de 5 kHz. Consideramos, na entrada do amplificador, fontes de ruído que não são correlacionadas, como o ruído shot de Ic através de re com !$ e_n = r_e \sqrt{2 qI_C} !$, o ruído Johnson em rbb’ com !$ e_n = \sqrt{ 4K Tr_{bb'}} !$, o ruído Johnson em Rc com !$ e_n = { \large \sqrt{4KTR_C} \over A_v} !$ e o ruído shot de IB através de rbb’ com !$ e_n = r_{bb'} \sqrt{2qI_B} !$. Outras fontes de ruído, que são insignificantes, podem ser desprezadas.
Sendo en a densidade da tensão de ruído e !$ v_n !$ a tensão RMS de ruído, dada por !$ v_n = e_n \cdot \sqrt{B} !$, onde B é a largura de banda em Hz, k é a constante de Boltzmann, q é a carga do elétron, T é a temperatura absoluta em Kelvin.

Considerando !$ K = 1,38 \cdot 10^{-23} J/K, T = 293 K !$ e !$ q = 1,6 \cdot 10^{-19}C !$, qual é o valor da tensão RMS de ruído, !$ v_n !$, na entrada do amplificador?
Provas
Questão presente nas seguintes provas
Observe o diagrama representado abaixo, na Figura 16.

Sobre o diagrama de blocos é correto afirmar-se que
Provas
Questão presente nas seguintes provas
Observe a Figura 15, que representa o circuito de filtro ativo que deve ser projetado para atender à função de transferência T(s), representada abaixo. O ganho K do filtro, na região de passagem, deve ser igual a 4.
!$ T(s) = 4 \cdot { \large 94,25 \cdot 10^3 \over s + 94,25 \cdot 10^3} \cdot { \large 94,25 \cdot 10^3 \over s +94,25 \cdot 10^3} !$

Qual é a melhor combinação de valores dos componentes que atende de forma mais aproximada a esses requisitos?
Provas
Questão presente nas seguintes provas
Observe a Figura 14, onde os sinais VREF e VS são duas ondas senoidais, de mesma frequência.

Qual é o gráfico que melhor representa os sinais VREF, VS e Vout?
Provas
Questão presente nas seguintes provas
Observe a Figura 13, a qual apresenta um circuito amplificador. O gráfico abaixo, por sua vez, apresenta a resposta em frequência do amplificador operacional, AO1.


Um sinal de entrada Vin pode ser amplificado com o ganho definido no circuito até qual frequência?
Provas
Questão presente nas seguintes provas
Cadernos
Caderno Container