Foram encontradas 515 questões.
A água de coco é um dos principais produtos comercializados extraídos do coco (Cocos nucifera) para consumo humano. Segundo o IBGE, o Brasil produziu mais de 1 milhão de frutos de coco-da-baía em 2023, com o valor de produção de mais de R$ 1,6 milhões. Em 1941, o pesquisador neerlandês Johannes van Overbeek descobriu nesse líquido um potente fator de crescimento diferente de tudo que era até então conhecido. A qual das estruturas abaixo corresponde a água de coco?
Provas
Segundo Raven, Evert e Eichhorn (2014), “a transpiração – por vezes chamada ‘mal inevitável’ – pode ser extremamente prejudicial à planta. A transpiração em excesso (perda de água excedendo a sua absorção) retarda o crescimento de muitas plantas e mata muitas outras por desidratação. Apesar de sua longa história evolutiva, as plantas não desenvolveram uma estrutura que favorecesse a entrada de dióxido de carbono, essencial à fotossíntese, e ao mesmo tempo desfavorecesse a perda de vapor de água pela transpiração. Entretanto, muitas adaptações especiais minimizam a perda de água enquanto promovem o ganho de dióxido de carbono”. Sobre a perda de água pelas plantas vasculares e adaptações que a minimizam, assinale a alternativa correta.
Provas
Em maio de 2024, o governo federal reconheceu estado de calamidade pública nos municípios do Rio Grande do Sul que foram atingidos pelas chuvas que assolaram a região, como é possível ler na manchete da notícia abaixo.

Sobre a definição de calamidade pública abordada pela legislação federal, assinale a alternativa correta.
Provas
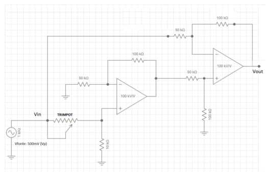
Analise o circuito da Figura 2:

Figura 2
Qual deve ser o valor do ajuste do TRIMPOT para que a saída Vout seja 1 V (Vp)? Considere um comportamento ideal para os amplificadores operacionais.
Provas
Em relação ao xilema e ao floema, assinale a alternativa INCORRETA.
Provas
Sobre o crescimento dos tecidos vegetais em plantas, além do crescimento primário, muitas plantas apresentam o crescimento _____________________, que aumenta a espessura do caule e da raiz. Esse processo ocorre devido à atividade dos _____________________, como o câmbio vascular, que produz _____________________ e o câmbio da casca (felogênio), que forma a _____________________, composta principalmente por súber.
Assinale a alternativa que preenche, correta e respectivamente, as lacunas do trecho acima.
Provas
Sobre o ciclo reprodutivo de uma briófita, apresentado na Figura 1 abaixo, analise as assertivas que seguem e assinale V, se verdadeiras, ou F, se falsas.

( ) “A” representa o processo de formação de esporos, que se dá por meio de meiose.
( ) “B” representa o processo de fecundação, envolvendo micrósporos e megásporos.
( ) “C” representa os arquegônios, estruturas a partir das quais se formam os anterozoides.
( ) “C” é uma estrutura pertencente ao gametófito, fase dominante no ciclo de vida dessas plantas.
( ) A estrutura da planta envolvida no processo “A” é diploide.
A ordem correta de preenchimento dos parênteses, de cima para baixo, é:
Provas
Qual é a tensão (V2) de um autotransformador elevador ideal no qual a tensão no primário é de V1 = 120V/30°, N1 = 80 espiras e N2 = 120 espiras?
Provas
Com a promulgação da Constituição Federal de 1988, foi reconhecida a responsabilidade do Poder Público em estabelecer áreas especialmente protegidas, com base no princípio da conservação da natureza. A Lei nº 9.985/2000 veio regulamentar essa previsão constitucional e instituiu o Sistema Nacional de Unidades de Conservação (SNUC). Apesar de o legislador não obrigar as unidades da Federação a seguirem os seus preceitos, diversos estados, entre eles o Rio Grande do Sul, possuem leis estaduais. Analise a Figura 2 abaixo:

Em relação às Unidades de Conservação, a letra A indicada no mapa acima refere-se ao(à):
Provas
Sobre as operações urbanas consorciadas, exemplificadas na imagem abaixo, analise as assertivas abaixo:

I. É vedada qualquer modificação de índices e características de parcelamento, uso e ocupação do solo e subsolo, bem como alterações das normas edilícias, independentemente do impacto ambiental delas decorrente.
II. Nas regiões metropolitanas ou nas aglomerações urbanas instituídas por lei complementar estadual, poderão ser realizadas operações urbanas consorciadas interfederativas, aprovadas por leis estaduais específicas.
III. A lei específica que aprovar a operação urbana consorciada deve incluir o plano de operação urbana consorciada, contendo, os seguintes elementos, dentre outros: delimitação da área abrangida; programa básico para a ocupação da área; plano de atendimento econômico e social destinado à população diretamente impactada pela operação; objetivos da operação; e estudo prévio sobre o impacto de vizinhança.
Quais estão corretas?
Provas
Caderno Container