Foram encontradas 625 questões.
Ao desenvolver o modelo matemático de um sistema linear invariante no tempo, o projetista obteve as seguintes equações
!$ \begin{Bmatrix} \dot{x}_1\\\dot{x}_2 \end{Bmatrix}=\begin{bmatrix} -1&-2\\0&1 \end{bmatrix} !$ !$ \begin{Bmatrix}x_1\\x_2 \end{Bmatrix} !$ + !$ \begin{bmatrix}2\\1\end{bmatrix}u !$ e !$ y=\begin{bmatrix}1&0\end{bmatrix}\begin{Bmatrix}x_1\\x_2 \end{Bmatrix} !$
Analisando-as, pode-se afirmar que este sistema é:
Provas
O sistema a seguir é usado em transmissão de dados digitais. A entrada E é um sinal senoidal. Os blocos “90º” e “- 90º” têm a função de inverter a fase do sinal de entrada em + 90º ou - 90º graus, os blocos “-1” invertem a fase do sinal de 180 º e os blocos “Σ” são somadores analógicos. As chaves são fechadas de acordo com o conjunto de dois binários armazenados de uma seqüência de dados, conforme indicado.

Com a saída em S esse circuito é um modulador do tipo:
Provas
Um sistema de transmissão de dados por fibras ópticas de 100 km usa um Laser de 1,0 mW de potência óptica e uma largura espectral de 1,0 nm, na terceira janela de transmissão. A fibra óptica mono modo tem um dispersão cromática de 3,0 ps/nm.km.
O receptor óptico somente detecta “zeros” lógicos, correspondentes às ausências de luz, quando tiverem larguras iguais ou maiores que T/4, sendo T a largura do pulso ótico original de transmissão. A taxa máxima de transmissão da rede, se somente a dispersão for o fator determinante, será de:
Provas
Um transmissor de 1,0 W é acoplado a um amplificador de 20 dB e em seguida o sinal passa por um atenuador de 3 dB. Observe o desenho a seguir:

A saída S está acoplada em uma carga, estando todo o sistema perfeitamente casado. A potência de saída sobre a carga é de:
Provas
A figura a seguir mostra esquematicamente a tela de um osciloscópio com a varredura desligada, onde se acoplou uma tensão senoidal
e1(t) = E sen (ωt + +Φ)
à entrada vertical e
e2(t) = E sen (ωt + Φ2)
à entrada vertical. Esta figura é conhecida como figura de Lissajous.

Se a calibração Volts/divisão da entrada horizontal é igual à calibração Volts/divisão da entrada vertical, a diferença de fase entre os dois sinais é de aproximadamente:
Provas
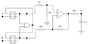
O circuito a seguir é muito usado em eletrônica de telecomunicações. O operacional é ideal e os circuitos estão perfeitamente polarizados. Os resistores R1=R2=R3=R4 e R5.C1 formam um filtro passa-baixas.

Nas entradas A e B aplicam-se, respectivamente, as tensões Va e Vb, cujos gráficos em função do tempo são apresentados em seguida.

Se T< R5.C1, em relação às entradas Va e Vb e a saída em S, o circuito é um:
Provas
No circuito abaixo o operacional é ideal e está devidamente polarizado, mas o diodo é real e de germânio. No ponto E é aplicada uma tensão que pode ser variada, mas somente valores positivos.

Com a saída em S esta configuração nos indica que este é um circuito:
Provas
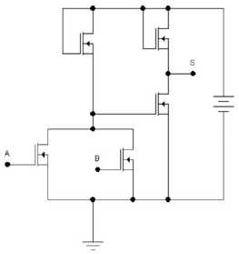
O circuito abaixo é implementado com MOSFETs Enhancement de canais “N”.

As entradas A e B podem receber tensões positivas, que correspondem a níveis “1” lógicos, ou tensões nulas, que correspondem a níveis “0” lógicos. Com entradas de níveis lógicos em A e B e saída em S, o circuito é uma porta:
Provas
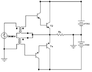
O circuito abaixo é de um amplificador de potência de áudio, onde o gerador senoidal pode ter a amplitude variada, os transistores são de silício e de potência, que suportam Vce max = 100 V e Icmax = 10 A. A carga Rl = 4 Ω reais. Os módulos das tensões de saturação dos transistores T2 e T4 são de 2 Volts.

Sendo os módulos de + Vcc e – Vcc iguais a 34 Volts a potência máxima na carga, sem distorção por saturação, será de:
Provas
O circuito apresentado a seguir é um filtro ativo onde o operacional é ideal, está perfeitamente polarizado e os resistores e capacitores são exatos. Na entrada E é acoplado um gerador senoidal de amplitude constante e frequência variável.

Se C1=C2= 100 kpf, R1=R2=16 kΩ, R3=4 kΩ e R4=200 kΩ, a frequência ωo em que o módulo do ganho VS(ωo) é máximo, é:
Provas
Caderno Container